常见细胞污染类型如何辨别及预防解决方法
常见细胞污染类型如何辨别及预防解决方法:细胞培养中常见的生物污染类型有7种,分别是细菌污染,支原体污染,原虫污染,黑胶虫污染,真菌污染,病毒污染以及非细胞污染,真菌污染来源,一般是来自实验服,并且具有气候性,多雨······
发布时间:2026-01-18 17:40:10 细胞资源库平台 访问量:161
中性粒细胞缺乏(计数 < 500/μL)致患者易感染,现有粒细胞输注因储存难、寿命短受限。美国麻省总医院团队在《Experimental Hematology》研究证实:脐带血(UCB)来源 CD34 + 细胞体外扩增能力最强(较骨髓多 2 次分裂),生成的中性粒细胞对调理念珠菌吞噬 / ROS 生成是原代 3 倍;UM729 虽提升扩增效率,但抑制骨髓来源细胞分化。该研究明确 UCB 为最优来源,为细胞治疗提供方案。
本研究旨在明确不同 CD34 + 来源(UCB、活体骨髓 BML、尸体骨髓 BMD)体外生成中性粒细胞的优劣。方法:CD34 + 细胞分 “无 UM729(6 天扩增)”“含 UM729(10 天扩增)” 组,冻存后诱导分化 13 天,检测标志物、功能及转录组。结果:UCB 来源扩增分裂最多,分化后 CD66b + 细胞占 80%,功能最优;UM729 抑制 BML/BMD 分化。结论:UCB 是最优来源,体外中性粒细胞功能优于原代。
材料准备:CD34 + 细胞来自 UCB(Lonza)、BML(骨髓滤器分离)、BMD(Ossium Health);扩增培养基含 SCF/Flt-3L/IL-3/IL-6,分化培养基含 SCF/G-CSF;UM729(1μM)、iRFP 标记白色念珠菌、抗念珠菌抗体;仪器含 FACSCelesta、NextSeq500。
CD34 + 扩增与冻存:7.5×10⁴/mL 接种,每 2 天补培养基;无 UM729 组第 6 天冻存,含 UM729 组第 10 天冻存,冻存前检测 CD34+/CD15 + 比例。
中性粒细胞分化:解冻后 1×10⁵/mL 接种,第 4 天扩至 10cm 皿,分化 10 天测功能、13 天测受体,流式定义 “活细胞 + CD45+CD66b+” 为中性粒细胞。
功能检测:吞噬实验:中性粒细胞与 iRFP - 念珠菌(MOI=4)共孵 18min,cytochalasin D 为对照,流式测 iRFP + 比例;ROS 检测:加 DHR123,测荧光强度;设 0/2/20/200nM 抗体调理组。
受体与转录分析:4 组抗体 panel 检测受体(CD11b/CD16/CD64 等),计算 MFI;单细胞 RNA-seq 取分化 0/6/10 天细胞,Pagoda2 降维、scFates 分析轨迹。

图1:研究 workflow 示意图
该图展示全流程:三种来源 CD34 + 分两组扩增(无 UM729 6 天 / 含 UM729 10 天),冻存后分化 13 天,期间检测分裂、标志物、转录组,分化 10 天测吞噬 / ROS 功能,明确各阶段关键节点。

图2:CD34 + 扩增阶段特征
UCB 来源无 UM729 组第 6 天达 6 次分裂(BML/BMD 仅 4 次);UM729 使所有来源 CD34 + 比例 > 70%(无 UM729 组 60%),CD15 + 降至 < 15%;扩增细胞以未分化祖细胞为主,形态均为大圆形核、嗜碱性胞质。

图3:CD34 + 分化阶段特征
UCB 分化 10 天达 4 次分裂(BML/BMD 含 UM729 组仅 2.5 次);无 UM729 组所有来源 CD66b + 占 80%,含 UM729 组 BML/BMD 降至 43%-59%;UCB 来源产量是 BML/BMD 2 倍,形态为多叶核(BML/BMD 含 UM729 组为杆状核)。

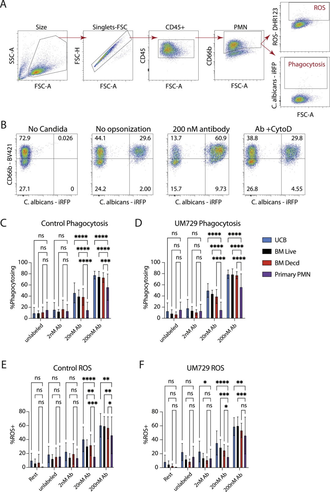
图4:中性粒细胞功能检测
仅 CD66b + 细胞能吞噬念珠菌,20nM 调理组 UCB 吞噬率 45%(原代 15%)、ROS 阳性率 60%(原代 30%);所有体外组功能均优于原代,UCB 表现最优。

图5:受体表达分析
体外组 CD64 MFI 是原代 17-27 倍(调理功能关键),CD16 仅为原代 0.01-0.02 倍;补体受体(CD11b/CD35)体外组为原代 0.2-0.7 倍,CD63(激活标志)是原代 6-7 倍。

图6:单细胞转录组分析
UMAP 聚类识别 HSC/GMP/6 种中性粒细胞亚型,分化轨迹从增殖型 Neut-0(MKI67+)到成熟型 Neut-5(CXCR2+);体外中性粒细胞表达 IFIT2/IFIT3(原代无),未完全成熟。
1.UCB 是体外生成中性粒细胞的最优 CD34 + 来源,扩增分裂多、分化成熟度高、功能强;2. 体外中性粒细胞功能优势源于 CD64 高表达;3. UM729 提升扩增效率但抑制 BML/BMD 分化,仅适用于 UCB;4. 体外分化符合髓系轨迹但未完全成熟,需进一步优化。该方案为中性粒细胞缺乏患者细胞治疗提供关键依据。
常见细胞污染类型如何辨别及预防解决方法:细胞培养中常见的生物污染类型有7种,分别是细菌污染,支原体污染,原虫污染,黑胶虫污染,真菌污染,病毒污染以及非细胞污染,真菌污染来源,一般是来自实验服,并且具有气候性,多雨······
细胞聚团的原因分析及如何避免:培养物中细胞可能聚集的一些原因包括:1.过度消化、2.环境压力、3.组织分解、4.过度生长、5.污染等;如何避免聚团细胞的生成;首先确认当前细胞生长密度及状态,80%左右的生长密度即可进行······
细胞有空泡原因分析及解决方法:出现细胞空泡情况有1.细胞老化2.培养液错误配制;3.细胞消化时操作不当;4.污染等等,如细胞老化,解决方法,原代细胞使用较低代次进行实验,传代细胞避免传代次数过高···
细胞半换液和全换液操作步骤:第一种方式:细胞全换液;如果是贴壁细胞,可以用全量换液法,直接吸去全部旧培养基,补充足量新鲜完全培养基;第二种方式:细胞半换液;"细胞半换液"又称"细胞半量换液",即弃掉一半旧的培养基,再······
细胞生长缓慢的可能原因有哪些:细胞培养外部因素包括细胞培养基的配方和质量问题,培养条件不理想,污染问题,细胞自身因素包含细胞的健康状态,细胞密度过高或过低,细胞老化现象,细胞特性,当细胞生长出现缓慢的问题时,我······
常用胰腺癌细胞株动物模型及胰腺癌细胞株有哪些:胰腺癌研究中常用的动物模型主要包括化学物质诱导胰腺癌动物模型,基因工程胰腺癌小鼠模型和胰腺癌移植模型,常用的胰腺细胞株MIA-PACA-2人胰腺癌细胞,Capan-2人胰腺癌细······
产品规格:1*10^6
¥3000
产品规格:1*10^6
¥3000
产品规格:1*10^6
¥3000
产品规格:1*10^6
¥3000
上一篇:转录共激活因子 DDX5:异常 E2F1 的靶基因,介导肿瘤抑制正反馈环
下一篇:四种 RTKI 以非竞争性方式抑制 VEGFR2, potency 与激酶结合数据高度一致