常见细胞污染类型如何辨别及预防解决方法
常见细胞污染类型如何辨别及预防解决方法:细胞培养中常见的生物污染类型有7种,分别是细菌污染,支原体污染,原虫污染,黑胶虫污染,真菌污染,病毒污染以及非细胞污染,真菌污染来源,一般是来自实验服,并且具有气候性,多雨······
发布时间:2025-12-24 09:35:56 细胞资源库平台 访问量:164
结直肠癌(CRC)是全球高发癌症,其高度异质性为研究肿瘤发生机制带来挑战。传统二维细胞系缺乏三维结构和细胞互作,难以模拟体内肿瘤特征;患者来源类器官作为三维模型虽能保留肿瘤异质性,但其在不同培养条件下的基因表达差异尚未明确。目前主要有两种主流 3D 培养体系(化学成分明确的培养基和条件培养基),但二者对类器官转录组、基因组及表观基因组特征的影响仍需系统评估。本研究通过单细胞 RNA 测序结合多组学技术,对比分析结直肠癌患者来源的肿瘤及正常组织类器官在两种培养基中的特征,为类器官模型的优化和应用提供依据。
来自北京大学、北京大学第三医院等机构的 Rui Wang、Yunuo Mao、Fuchou Tang 团队在《Genome Biology》期刊发表了题为“Systematic evaluation of colorectal cancer organoid system by single-cell RNA-Seq analysis”的研究。
该研究核心内容如下:
从 7 例结直肠癌患者的肿瘤及癌旁正常组织建立类器官,分别采用化学成分明确的培养基和条件培养基培养,通过单细胞 RNA 测序(scRNA-seq)、全外显子测序(WES)、全基因组甲基化测序等技术,系统比较类器官与体内组织的分子特征。
肿瘤来源类器官能忠实保留体内肿瘤细胞的基因表达特征、基因调控网络、拷贝数变异(CNVs)、点突变及 DNA 甲基化模式;
正常组织来源类器官虽基因组(CNVs、突变)和整体甲基化水平正常,但转录组呈现部分肿瘤样特征(如高表达 CEACAM6 等肿瘤相关基因);
条件培养基在长期培养中更能维持肿瘤上皮细胞的特征,而化学成分明确的培养基更利于正常上皮细胞增殖,长期培养可能导致肿瘤细胞被稀释;
培养基交换实验显示,类器官在更换培养基后仍基本保持初始培养基诱导的转录组特征(如干细胞标志物 OLFM4 和分化标志物 CA2 的表达模式)。

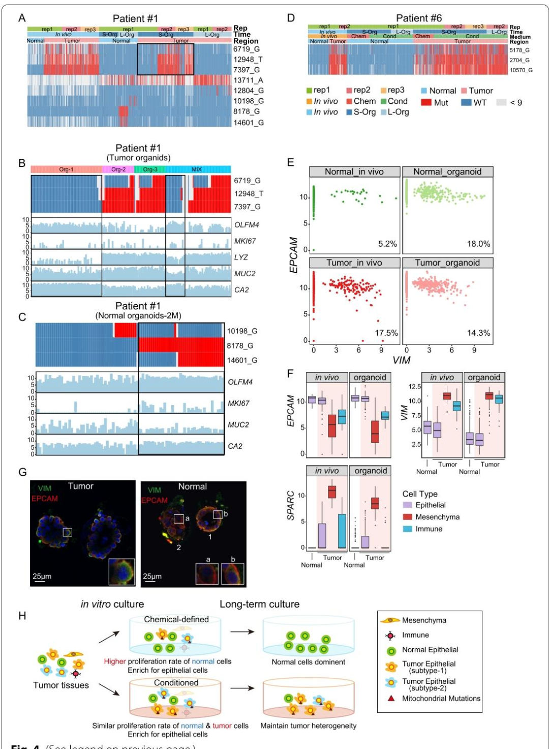
图 1:类器官培养及单细胞转录组分析流程
内容:展示实验设计流程 —— 从患者肿瘤及正常组织分离细胞,部分直接进行 scRNA-seq,其余分别用两种培养基构建类器官后再测序;通过 tSNE 聚类鉴定出上皮细胞、免疫细胞和间充质细胞三类细胞,其中类器官以上皮细胞为主,免疫细胞仅在体内肿瘤组织中富集;条件培养基中间充质细胞占比更低,更利于上皮细胞富集。

图 2:正常组织类器官的肿瘤样转录特征
内容:差异基因分析显示,体内肿瘤细胞高表达 PROCR、CEACAM6 等转移相关基因,正常细胞高表达 SI、CA1 等肠上皮标志物;但正常类器官在两种培养基中均高表达部分肿瘤相关基因(如 CEACAM6),免疫荧光验证 CEACAM6 在正常类器官中蛋白水平上调,而在体内正常组织中不表达。

图 3:两种培养基的转录组差异
内容:条件培养基中 Wnt 靶基因 AXIN2、WNT6 表达更高,肿瘤类器官高表达干细胞标志物 OLFM4,正常类器官高表达分化标志物 CA2,与体内组织模式一致;化学成分明确的培养基中,肿瘤与正常类器官的 OLFM4 和 CA2 表达差异消失,且正常类器官增殖标志物 MKI67 表达更高。

图 4:线粒体突变追踪类器官克隆结构
内容:利用线粒体突变作为克隆标记,发现长期培养中,化学成分明确的培养基中肿瘤类器官逐渐丢失肿瘤特异性突变(正常细胞占优),而条件培养基能维持肿瘤细胞的克隆优势;部分肿瘤类器官中,携带特定线粒体突变的细胞高表达潘氏细胞标志物 LYZ,提示突变与细胞亚型相关。

图 5:培养基交换对转录组的影响
内容:将初始用条件培养基培养的类器官换用化学成分明确的培养基后,肿瘤类器官仍高表达 OLFM4,正常类器官高表达 CA2,保持初始表达模式;反之,初始用化学成分明确的培养基培养的类器官换用条件培养基后,OLFM4 和 CA2 的表达模式也未改变;线粒体突变等基因组特征不受培养基交换影响。
本研究通过单细胞转录组及多组学技术,系统评估了结直肠癌类器官在两种培养体系中的特征,发现肿瘤来源类器官能忠实再现体内肿瘤的分子特征,而正常来源类器官虽基因组正常却呈现转录组水平的肿瘤样改变。条件培养基在长期培养中更能维持肿瘤细胞的异质性和分化特征,化学成分明确的培养基则易导致正常细胞过度增殖,提示条件培养基更适合结直肠癌类器官的长期研究。此外,培养基交换实验表明初始培养条件对类器官转录组的影响具有稳定性,而基因组特征不受培养基更换影响。这些发现为结直肠癌类器官模型的标准化培养和应用(如药物筛选、肿瘤机制研究)提供了关键参考,同时提示使用正常类器官时需关注体外培养对转录组的干扰。
常见细胞污染类型如何辨别及预防解决方法:细胞培养中常见的生物污染类型有7种,分别是细菌污染,支原体污染,原虫污染,黑胶虫污染,真菌污染,病毒污染以及非细胞污染,真菌污染来源,一般是来自实验服,并且具有气候性,多雨······
细胞聚团的原因分析及如何避免:培养物中细胞可能聚集的一些原因包括:1.过度消化、2.环境压力、3.组织分解、4.过度生长、5.污染等;如何避免聚团细胞的生成;首先确认当前细胞生长密度及状态,80%左右的生长密度即可进行······
细胞有空泡原因分析及解决方法:出现细胞空泡情况有1.细胞老化2.培养液错误配制;3.细胞消化时操作不当;4.污染等等,如细胞老化,解决方法,原代细胞使用较低代次进行实验,传代细胞避免传代次数过高···
细胞半换液和全换液操作步骤:第一种方式:细胞全换液;如果是贴壁细胞,可以用全量换液法,直接吸去全部旧培养基,补充足量新鲜完全培养基;第二种方式:细胞半换液;"细胞半换液"又称"细胞半量换液",即弃掉一半旧的培养基,再······
细胞生长缓慢的可能原因有哪些:细胞培养外部因素包括细胞培养基的配方和质量问题,培养条件不理想,污染问题,细胞自身因素包含细胞的健康状态,细胞密度过高或过低,细胞老化现象,细胞特性,当细胞生长出现缓慢的问题时,我······
常用胰腺癌细胞株动物模型及胰腺癌细胞株有哪些:胰腺癌研究中常用的动物模型主要包括化学物质诱导胰腺癌动物模型,基因工程胰腺癌小鼠模型和胰腺癌移植模型,常用的胰腺细胞株MIA-PACA-2人胰腺癌细胞,Capan-2人胰腺癌细······
产品规格:1*10^6
¥3000
产品规格:1*10^6
¥3000
产品规格:1*10^6
¥3000
产品规格:1*10^6
¥3000