常见细胞污染类型如何辨别及预防解决方法
常见细胞污染类型如何辨别及预防解决方法:细胞培养中常见的生物污染类型有7种,分别是细菌污染,支原体污染,原虫污染,黑胶虫污染,真菌污染,病毒污染以及非细胞污染,真菌污染来源,一般是来自实验服,并且具有气候性,多雨······
发布时间:2025-12-18 09:00:03 细胞资源库平台 访问量:225
乳腺癌是全球女性中最常见的恶性肿瘤,也是女性癌症相关死亡的首要原因。尽管近年来新辅助治疗和多学科综合治疗的发展提高了早期乳腺癌患者的生存率,但仍有大量晚期乳腺癌患者因缺乏有效治疗手段而死亡。肿瘤微环境(TME)在肿瘤生长、扩散和治疗反应中起着关键作用,其中癌相关成纤维细胞(CAFs)是其主要的结构和功能成分。然而,传统的二维细胞培养无法模拟CAFs对肿瘤的保护作用,导致实验数据可能无法准确反映药物疗效。因此,开发能够模拟CAFs促进肿瘤耐药能力的新模型是当前研究的重要方向。
2025年3月17日,大连医科大学刘佳、佛山市第一人民医院关展文/罗伟等人发表在International Immunopharmacology上题为Resveratrol suppresses growth and VCAN expression in a Cancer-associated fibroblast-breast Cancer hybrid organoid的研究利用患者来源的乳腺癌类器官(BCOs)和CAFs共培养模型,探讨了白藜芦醇(Res)对CAFs保护下的乳腺癌细胞的影响。
研究发现,CAFs能够显著促进乳腺癌类器官的生长,而白藜芦醇不仅能够抑制乳腺癌类器官的生长,还能逆转CAFs的保护作用,导致CAFs包裹的类器官中细胞大量死亡,并显著降低CAFs中VCAN和TGF-β的表达。这一结果进一步证实了白藜芦醇在抑制乳腺癌中的潜在价值,尤其是在CAFs存在的情况下。
1,乳腺癌类器官的建立和白藜芦醇对乳腺癌细胞的抑制作用。研究团队成功从27个未经治疗的乳腺癌样本中建立了19个乳腺癌患者来源的类器官(BCOs),成功率为70.4%。这些类器官保留了原始肿瘤的基本特征,包括相似的形态、不平衡的细胞质-核比例和核异型性。免疫组织化学染色显示,这些类器官与原始肿瘤组织具有相同的Ki-67、ER、PR和HER2表达模式。对MDA-MB-231和MCF-7乳腺癌细胞系进行CCK-8实验,结果显示白藜芦醇的半数抑制浓度(IC50)值分别为95.73±16.29μM和99.89±13.86μM。进一步研究表明,白藜芦醇能有效抑制乳腺癌细胞的增殖、迁移和侵袭能力。

图1
2,白藜芦醇抑制乳腺癌类器官生长。使用100μM白藜芦醇处理19例BCO样本96小时后,EdU细胞增殖实验显示,白藜芦醇处理的类器官中EdU标记细胞数量(11.17%±1.4%)明显少于未处理类器官(41.92%±1.5%),表明白藜芦醇可以抑制BCO细胞的增殖。calcein-AM/PI荧光标记实验显示,在15个对白藜芦醇敏感的BCO样本中,白藜芦醇处理后类器官内细胞死亡范围从10.61%±5.08%增加到94.65%±5.07%。这些结果表明白藜芦醇对BCOs具有显著的抑制作用。

图2
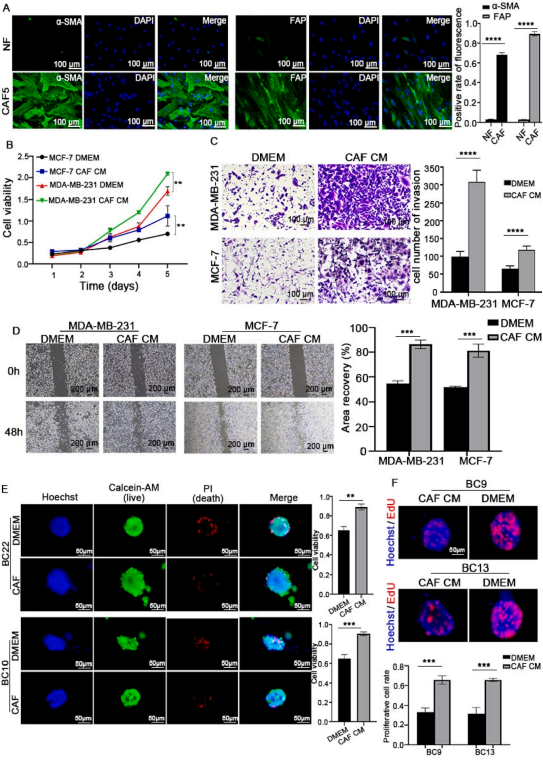
3,CAFs促进乳腺癌增殖及白藜芦醇对CAF包被BCOs的抑制作用。从乳腺癌组织中分离出CAFs,免疫荧光显示CAFs中FAP和α-SMA的表达高于正常成纤维细胞(NFs)。收集CAFs的条件培养基(CM)培养MDA-MB-231和MCF-7细胞,CCK-8、transwell侵袭和划痕愈合实验结果显示,与对照组相比,CAF CM处理组的乳腺癌细胞增殖、膜渗透和细胞迁移能力显著增强。calcein-AM/PI荧光标记和EdU细胞增殖实验表明,CAF CM促进了BCO的活性和增殖,加入1:1 CAF CM后,BCOs中EdU标记细胞数量增加了69.75%±14.78%。为了模拟CAFs与肿瘤细胞之间的相互作用,研究建立了CAF-BCO共培养模型。实验结果显示,CAF包封促进了BCOs的增殖活性,而白藜芦醇处理则逆转了这种促进作用。

图3
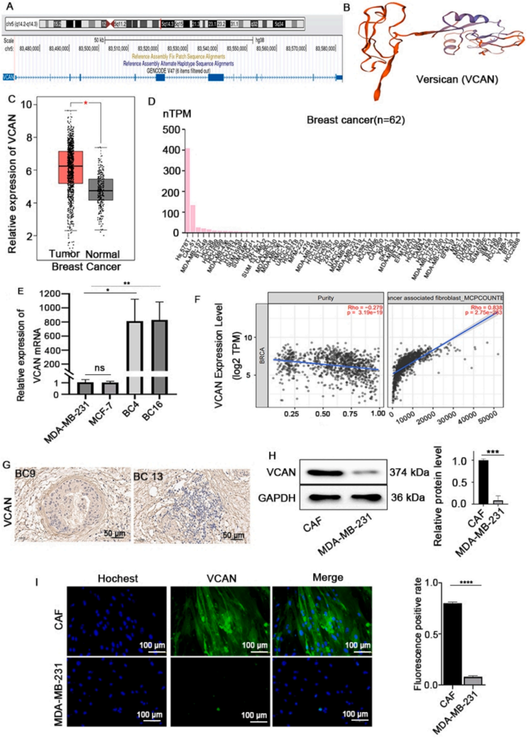
4,CAFs是VCAN的主要来源。为进一步探索CAF的致癌机制,研究团队通过数据库筛选发现VCAN符合条件。VCAN在多种肿瘤组织中高表达,与患者预后不良密切相关。qRT-PCR实验表明,VCAN mRNA在乳腺癌组织中的表达水平约为乳腺癌细胞系的800倍,提示VCAN更可能定位或分布在乳腺癌TME中。TIMER2数据库分析发现,VCAN表达水平与CAF浸润程度及CAF标志物ACTA2、VIM和FAP的表达水平呈正相关。免疫组织化学结果显示,VCAN主要存在于CAFs内部和周围,而不是乳腺癌细胞中。Western blot和细胞免疫荧光检测也表明,VCAN在CAFs中表达,但在乳腺癌细胞中基本不表达。

图4
5,VCAN促进乳腺癌细胞生长,白藜芦醇通过调节TGF-β抑制CAFs中VCAN的表达。为确定VCAN是否能刺激乳腺癌细胞系,研究者用外源性rhVCAN(100 ng/mL)处理VCAN表达水平低的MDA-MB-231和MCF-7细胞系。结果显示,rhVCAN促进了乳腺癌细胞系的增殖、侵袭和迁移,而当实验系统中含有100μM白藜芦醇时,这些作用被抑制。Western blot分析表明,白藜芦醇处理48小时后,CAFs中VCAN水平下降了86.9%±3.31%。研究发现,TGF-β1通过调节VCAN的表达水平促进膀胱癌的进展,而白藜芦醇通过下调TGF-β1抑制乳腺癌细胞侵袭和转移。实验结果表明,TGF-β使CAFs中VCAN表达增加了3.53±0.4倍,但白藜芦醇处理后这种效果降低到仅0.23±0.07倍。

图5
本研究通过建立乳腺癌患者来源的类器官(BCOs)和CAF-BCO共培养模型,揭示了CAFs通过分泌VCAN促进乳腺癌类器官的活性和增殖。研究发现,白藜芦醇不仅能直接抑制乳腺癌细胞和BCOs的生长,还能通过调节TGF-β信号通路抑制CAFs中VCAN的表达,从而削弱CAFs对肿瘤的促进作用。此外,该研究利用三维培养系统模拟肿瘤微环境,为评估药物在真实肿瘤微环境中的效果提供了更可靠的模型,并为开发针对CAFs和肿瘤微环境的新型治疗策略提供了重要理论基础和潜在靶点。
常见细胞污染类型如何辨别及预防解决方法:细胞培养中常见的生物污染类型有7种,分别是细菌污染,支原体污染,原虫污染,黑胶虫污染,真菌污染,病毒污染以及非细胞污染,真菌污染来源,一般是来自实验服,并且具有气候性,多雨······
细胞聚团的原因分析及如何避免:培养物中细胞可能聚集的一些原因包括:1.过度消化、2.环境压力、3.组织分解、4.过度生长、5.污染等;如何避免聚团细胞的生成;首先确认当前细胞生长密度及状态,80%左右的生长密度即可进行······
细胞有空泡原因分析及解决方法:出现细胞空泡情况有1.细胞老化2.培养液错误配制;3.细胞消化时操作不当;4.污染等等,如细胞老化,解决方法,原代细胞使用较低代次进行实验,传代细胞避免传代次数过高···
细胞半换液和全换液操作步骤:第一种方式:细胞全换液;如果是贴壁细胞,可以用全量换液法,直接吸去全部旧培养基,补充足量新鲜完全培养基;第二种方式:细胞半换液;"细胞半换液"又称"细胞半量换液",即弃掉一半旧的培养基,再······
细胞生长缓慢的可能原因有哪些:细胞培养外部因素包括细胞培养基的配方和质量问题,培养条件不理想,污染问题,细胞自身因素包含细胞的健康状态,细胞密度过高或过低,细胞老化现象,细胞特性,当细胞生长出现缓慢的问题时,我······
常用胰腺癌细胞株动物模型及胰腺癌细胞株有哪些:胰腺癌研究中常用的动物模型主要包括化学物质诱导胰腺癌动物模型,基因工程胰腺癌小鼠模型和胰腺癌移植模型,常用的胰腺细胞株MIA-PACA-2人胰腺癌细胞,Capan-2人胰腺癌细······
产品规格:1*10^6
¥3000
产品规格:1*10^6
¥3000
产品规格:1*10^6
¥3000
产品规格:1*10^6
¥3000
上一篇:呼吸道合胞病毒(RSV)感染气道上皮细胞(AECs)机制及免疫反应研究:聚焦 TSLP 的免疫病理作用
下一篇:THP-1 细胞炎症研究新发现:LINC01270/miR-326/LDOC1 轴调控 NF-κB 活性