常见细胞污染类型如何辨别及预防解决方法
常见细胞污染类型如何辨别及预防解决方法:细胞培养中常见的生物污染类型有7种,分别是细菌污染,支原体污染,原虫污染,黑胶虫污染,真菌污染,病毒污染以及非细胞污染,真菌污染来源,一般是来自实验服,并且具有气候性,多雨······
发布时间:2025-12-14 09:00:00 细胞资源库平台 访问量:268
脊髓类器官(SCOs)作为一种体外模型,能够模拟脊髓的基本组织结构和细胞类型,在发育研究、疾病建模和药物筛选中具有重要价值。然而,目前常用的基底膜基质产品(如Matrigel®)由于缺乏组织特异性的生物物理信号,无法完全模拟神经组织的微环境,限制了其在脊髓类器官培养中的应用。
近日,发表在Materials Today Bio上题为Tissue-specific extracellular matrix for the larger-scaled expansion of spinal cord organoids的研究通过去细胞化技术从猪脊髓组织中制备了一种新型的组织特异性细胞外基质(ECM)水凝胶(S-gel),并将其应用于脊髓类器官的培养。研究发现,S-gel能够显著扩大脊髓类器官的神经上皮规模,增强腹侧识别模式,并在维持神经突起生长方面表现出优势。此外,研究还提出了一种基于S-gel的脊髓类器官切割和传代技术体系,以提高培养的经济可行性。
1,脊髓组织来源的细胞外基质水凝胶的制备与表征。图1展示了从猪脊髓组织制备脱细胞水凝胶(S-gel)的全过程,包括提取、脱细胞、脱脂、冻干、研磨、胃蛋白酶消化和碱中和等步骤。通过染色和扫描电镜分析,确认了S-gel中保留了胶原蛋白和糖胺聚糖等细胞外基质成分,同时有效去除了脂质和DNA。此外,还通过原子力显微镜测量了S-gel的弹性模量,并通过降解实验评估了其降解速率。

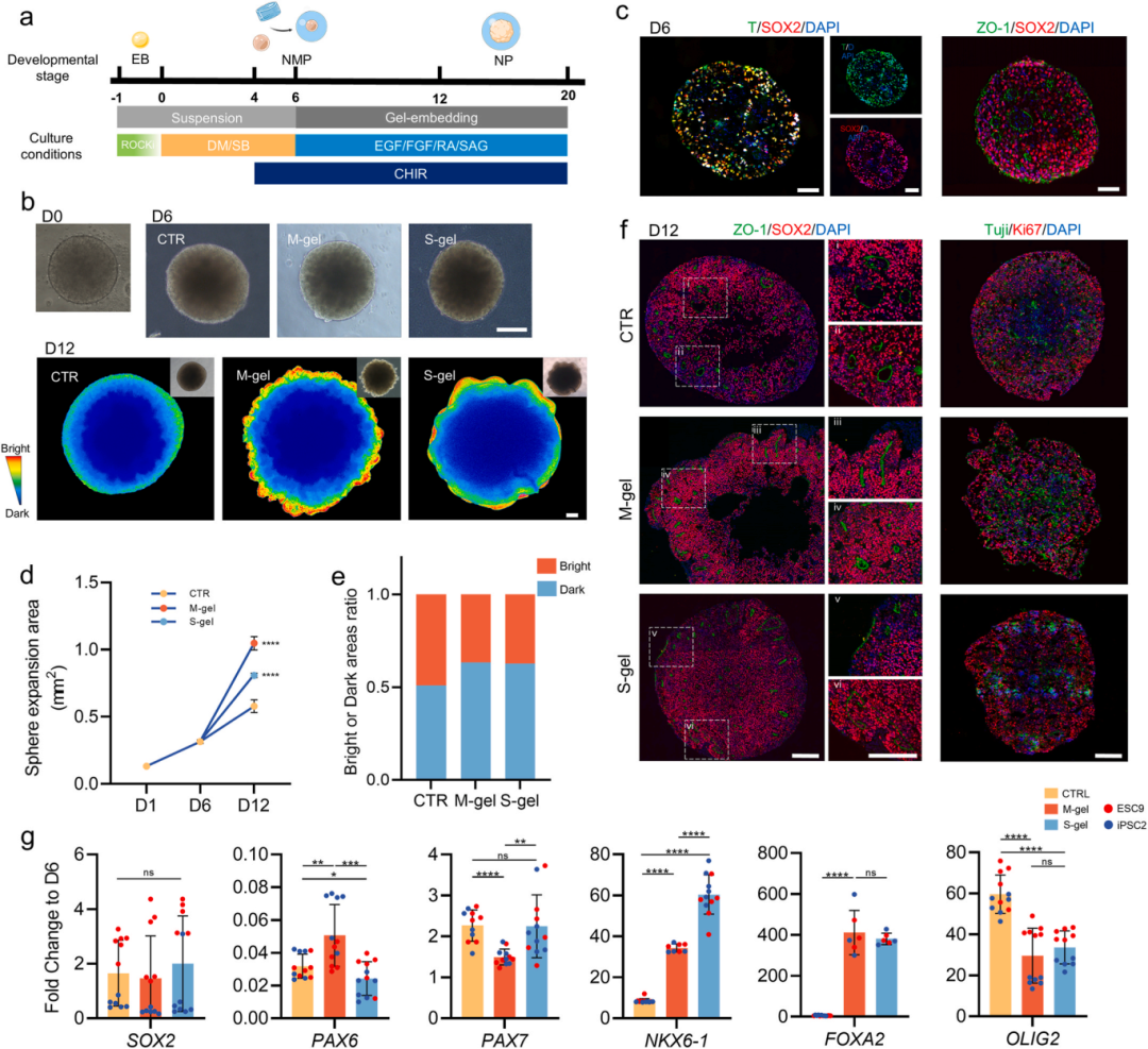
2,凝胶嵌入对脊髓类器官神经上皮扩展和神经祖细胞身份识别的影响。图2对比了无凝胶嵌入(CTR)、Matrigel嵌入(M-gel)和S-gel嵌入对脊髓类器官(SCOs)神经上皮扩展和神经祖细胞身份识别的影响。结果显示,凝胶嵌入加速了SCOs的扩展,且S-gel支持的神经上皮扩展规模较大。免疫荧光染色和基因表达分析进一步揭示了不同凝胶条件下SCOs的神经祖细胞身份识别和神经管形态发育的差异。

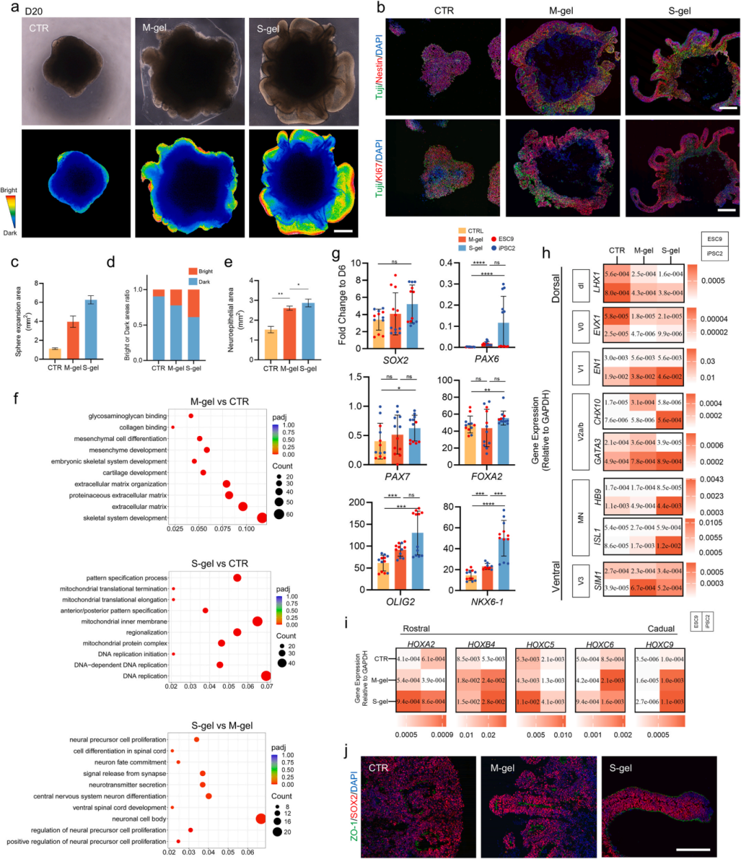
3,延长凝胶嵌入时间对SCOs神经上皮扩展和模式的影响。图3通过延长凝胶嵌入时间至20天,观察了其对SCOs神经上皮扩展和模式的影响。结果显示,S-gel嵌入的SCOs在神经上皮扩展规模和神经管形态上表现出更明显的优势。转录组分析揭示了不同凝胶条件下SCOs在基因表达上的差异,特别是与神经祖细胞增殖和腹侧脊髓发育相关的基因。

4,凝胶嵌入显著提高了运动神经元分化效率。图4通过实施神经元成熟诱导方案,评估了凝胶嵌入对SCOs运动神经元分化的影响。结果显示,S-gel嵌入的SCOs在运动神经元分化效率上显著高于其他组。此外,还提出了基于机械切割的传代培养方法,以改善SCOs的经济可行性和下游应用潜力。

5,凝胶嵌入加速神经元成熟并支持强健的轴突生长。图5通过钙成像、多电极阵列记录和透射电镜分析,评估了凝胶嵌入对SCOs神经元成熟和轴突生长的影响。结果显示,S-gel嵌入的SCOs表现出更强的神经元活动性和同步性,以及更健壮的轴突生长。透射电镜图像进一步揭示了S-gel中轴突内部丰富的突触囊泡和线粒体结构。

本研究开发了一种基于去细胞化脊髓ECM凝胶(S-gel)的脊髓类器官培养技术。S-gel能够维持更大规模的神经上皮,并显著提高腹侧神经元分化效率,尤其在运动神经元分化方面表现优异。研究还提出了分割传代的概念,有效提高了类器官培养的经济效益和产量。此外,S-gel在支持轴突生长方面表现出色,显示出其在神经再生和损伤修复中的潜在应用价值。
常见细胞污染类型如何辨别及预防解决方法:细胞培养中常见的生物污染类型有7种,分别是细菌污染,支原体污染,原虫污染,黑胶虫污染,真菌污染,病毒污染以及非细胞污染,真菌污染来源,一般是来自实验服,并且具有气候性,多雨······
细胞聚团的原因分析及如何避免:培养物中细胞可能聚集的一些原因包括:1.过度消化、2.环境压力、3.组织分解、4.过度生长、5.污染等;如何避免聚团细胞的生成;首先确认当前细胞生长密度及状态,80%左右的生长密度即可进行······
细胞有空泡原因分析及解决方法:出现细胞空泡情况有1.细胞老化2.培养液错误配制;3.细胞消化时操作不当;4.污染等等,如细胞老化,解决方法,原代细胞使用较低代次进行实验,传代细胞避免传代次数过高···
细胞半换液和全换液操作步骤:第一种方式:细胞全换液;如果是贴壁细胞,可以用全量换液法,直接吸去全部旧培养基,补充足量新鲜完全培养基;第二种方式:细胞半换液;"细胞半换液"又称"细胞半量换液",即弃掉一半旧的培养基,再······
细胞生长缓慢的可能原因有哪些:细胞培养外部因素包括细胞培养基的配方和质量问题,培养条件不理想,污染问题,细胞自身因素包含细胞的健康状态,细胞密度过高或过低,细胞老化现象,细胞特性,当细胞生长出现缓慢的问题时,我······
常用胰腺癌细胞株动物模型及胰腺癌细胞株有哪些:胰腺癌研究中常用的动物模型主要包括化学物质诱导胰腺癌动物模型,基因工程胰腺癌小鼠模型和胰腺癌移植模型,常用的胰腺细胞株MIA-PACA-2人胰腺癌细胞,Capan-2人胰腺癌细······
产品规格:1*10^6
¥3000
产品规格:1*10^6
¥3000
产品规格:1*10^6
¥3000
产品规格:1*10^6
¥3000
上一篇:协和医院冷泠使用皮肤类器官感染平台发现了一种特异性于手足口病的抑制剂
下一篇:中国 ICC 研究新工具!全新肝内胆管癌细胞系 ICC-X2 建立,特性稳定且成瘤率 100%