常见细胞污染类型如何辨别及预防解决方法
常见细胞污染类型如何辨别及预防解决方法:细胞培养中常见的生物污染类型有7种,分别是细菌污染,支原体污染,原虫污染,黑胶虫污染,真菌污染,病毒污染以及非细胞污染,真菌污染来源,一般是来自实验服,并且具有气候性,多雨······
发布时间:2025-12-13 09:00:41 细胞资源库平台 访问量:236
肠道病毒71型(EV-A71)是手足口病(HFMD)的主要病原体,主要通过粪口途径传播,感染后可引发低热、手足臀部皮疹及口腔溃疡等症状。此外,EV-A71具有高度神经亲性,可导致中枢神经系统感染,引发严重并发症。尽管该病毒在皮肤水疱和口腔分泌物中易于培养,但其在人体皮肤中的复制位点和致病机制仍不清楚。在过去十年中,EV-A71已成为亚太地区公共健康的严重威胁,然而目前仍缺乏针对该病毒的特异性抗病毒药物。
2025年3月13日,协和医院冷泠发表在Nature Communications上题为A skin organoid-based infection platform identifies an inhibitor specific for HFMD的研究利用人类诱导多能干细胞衍生的皮肤类器官(hiPSC-SOs)作为模型,研究EV-A71感染的细胞特异性和分子机制。
研究发现,hiPSC-SOs中的多种细胞类型,包括表皮细胞、毛囊细胞、成纤维细胞和神经细胞,均表达EV-A71受体并对病毒感染敏感。通过单细胞RNA测序和蛋白质组学分析,研究揭示了EV-A71感染对不同细胞类型的影响,发现病毒感染可降解细胞外胶原蛋白,影响成纤维细胞功能,并通过自噬和Hippo-YAP/TAZ信号通路介导表皮细胞损伤,促进祖细胞过度增殖。
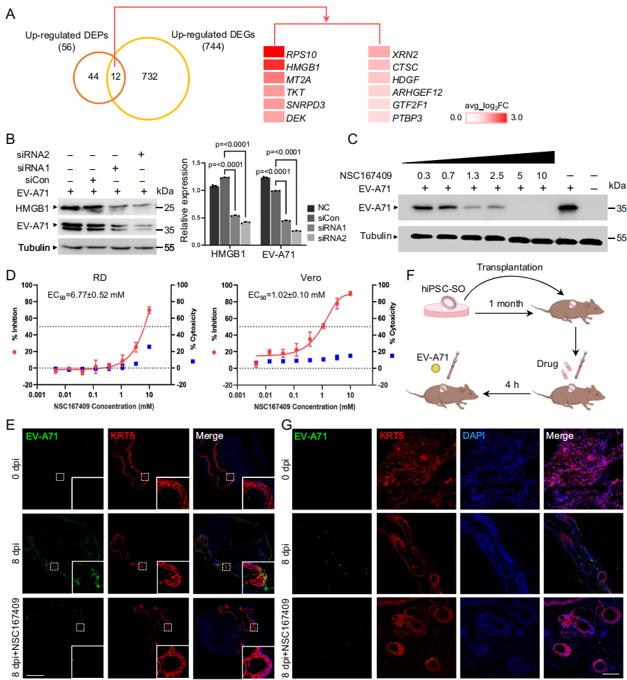
1,EV-A71感染的细胞类型鉴定。图1展示了hiPSC-SOs作为EV-A71感染模型的研究结果。研究发现,表皮细胞、毛囊细胞、成纤维细胞和神经细胞等多种细胞类型均表达EV-A71受体并易感染。随着感染时间增加,病毒复制逐渐增加,表明hiPSC-SOs对EV-A71感染敏感。免疫荧光染色显示EV-A71病毒蛋白与毛囊细胞、神经元和施万样细胞的标志物共定位,证实病毒可以感染这些细胞类型。

2,感染时间依赖的蛋白质组学分析。图2揭示了EV-A71感染不同时间点的分子特征。在感染早期(2天),高丰度蛋白质主要与病毒过程和DNA复制相关;在感染中期(4天),糖酵解和葡萄糖运输相关蛋白表达增加;在感染后期(8天),免疫反应和低氧反应相关蛋白上调。同时,毛囊和表皮发育相关蛋白在感染后显著异常表达,表明EV-A71感染影响毛囊和表皮细胞功能。

3,网状成纤维细胞的耗竭。图3展示了EV-A71感染对成纤维细胞的影响。研究发现成纤维细胞是EV-A71的主要靶细胞,感染后网状成纤维细胞数量显著减少。TNF介导的信号通路被激活,导致炎症因子和基质金属蛋白酶上调,这些蛋白酶可降解胶原蛋白。蛋白质组学数据显示胶原纤维和弹性纤维相关蛋白在感染后显著下调,进一步支持成纤维细胞功能障碍导致细胞外胶原减少,可能与皮肤衰老相关。

4,NNMT+SFRP1+前体细胞的增殖。图4揭示了EV-A71感染后NNMT+SFRP1+前体细胞数量近乎翻倍。免疫荧光染色证实这些细胞在病毒感染后以时间依赖方式增加。KEGG通路分析显示,这些前体细胞中上调的基因与EGF/EGFR信号通路、TGF-β信号通路、整合素介导的细胞黏附以及Hippo信号通路有关。YAP/TAZ信号通路的激活可能是导致NNMT+SFRP1+PC数量增加的重要机制,这可能与癌症进展相关。

5,药物抑制EV-A71复制的体内外验证。图5展示了HMGB1抑制剂对EV-A71复制的抑制作用。研究人员发现HMGB1是EV-A71感染的关键靶点,其表达水平随感染时间增加。敲低HMGB1可以抑制EV-A71复制。使用HMGB1抑制剂NSC167409处理细胞和hiPSC-SOs,结果显示该药物能够剂量依赖性地抑制EV-A71水平。免疫荧光和体内实验进一步验证了NSC167409对EV-A71复制的抑制作用,表明该药物在体内外均有效。

6,自噬和YAP信号通路的作用。图6揭示了HMGB1在EV-A71感染中的作用机制。基因富集分析显示HIF-1和自噬信号通路在EV-A71感染的表皮细胞中被激活。免疫荧光分析证实EV-A71感染可以上调自噬相关蛋白LC3B的表达。抑制HMGB1可以降低LC3B和YAP信号通路的表达,减少NNMT+SFRP1+PC数量,表明EV-A71可能通过自噬和YAP信号通路促进细胞增殖和病毒复制。

本研究利用人源皮肤类器官(hiPSC-SOs)模型,首次深入解析了EV-A71的感染机制并筛选潜在治疗靶点。研究发现,EV-A71可感染皮肤中的表皮细胞、神经细胞、成纤维细胞和毛囊细胞,且感染过程存在时间依赖的分子特征。病毒感染导致网状成纤维细胞减少,激活胶原代谢和炎症通路,可能与皮肤衰老相关;同时,通过Hippo-YAP/TAZ信号通路促进表皮前体细胞异常增殖,暗示其与肿瘤发生的潜在联系。此外,研究鉴定出HMGB1为EV-A71感染的潜在靶点,其抑制剂NSC167409不仅能抑制病毒复制,还能逆转病毒感染引起的细胞异常增殖和炎症反应。hiPSC-SOs作为感染性疾病模型,为药物筛选提供了重要资源,未来结合功能性血管和免疫系统的类器官模型将更利于研究皮肤感染性疾病。
常见细胞污染类型如何辨别及预防解决方法:细胞培养中常见的生物污染类型有7种,分别是细菌污染,支原体污染,原虫污染,黑胶虫污染,真菌污染,病毒污染以及非细胞污染,真菌污染来源,一般是来自实验服,并且具有气候性,多雨······
细胞聚团的原因分析及如何避免:培养物中细胞可能聚集的一些原因包括:1.过度消化、2.环境压力、3.组织分解、4.过度生长、5.污染等;如何避免聚团细胞的生成;首先确认当前细胞生长密度及状态,80%左右的生长密度即可进行······
细胞有空泡原因分析及解决方法:出现细胞空泡情况有1.细胞老化2.培养液错误配制;3.细胞消化时操作不当;4.污染等等,如细胞老化,解决方法,原代细胞使用较低代次进行实验,传代细胞避免传代次数过高···
细胞半换液和全换液操作步骤:第一种方式:细胞全换液;如果是贴壁细胞,可以用全量换液法,直接吸去全部旧培养基,补充足量新鲜完全培养基;第二种方式:细胞半换液;"细胞半换液"又称"细胞半量换液",即弃掉一半旧的培养基,再······
细胞生长缓慢的可能原因有哪些:细胞培养外部因素包括细胞培养基的配方和质量问题,培养条件不理想,污染问题,细胞自身因素包含细胞的健康状态,细胞密度过高或过低,细胞老化现象,细胞特性,当细胞生长出现缓慢的问题时,我······
常用胰腺癌细胞株动物模型及胰腺癌细胞株有哪些:胰腺癌研究中常用的动物模型主要包括化学物质诱导胰腺癌动物模型,基因工程胰腺癌小鼠模型和胰腺癌移植模型,常用的胰腺细胞株MIA-PACA-2人胰腺癌细胞,Capan-2人胰腺癌细······
产品规格:1*10^6
¥3000
产品规格:1*10^6
¥3000
产品规格:1*10^6
¥3000
产品规格:1*10^6
¥3000