常见细胞污染类型如何辨别及预防解决方法
常见细胞污染类型如何辨别及预防解决方法:细胞培养中常见的生物污染类型有7种,分别是细菌污染,支原体污染,原虫污染,黑胶虫污染,真菌污染,病毒污染以及非细胞污染,真菌污染来源,一般是来自实验服,并且具有气候性,多雨······
发布时间:2025-11-21 17:25:31 细胞资源库平台 访问量:247
英文标题:CuOTeDsP nanotherapeutics enhance cuproptosis-mediated immunotherapy by modulating cholesterol metabolism in bladder cancer
中文标题:CuOTeDsP纳米疗法通过调节胆固醇代谢增强铜死亡介导的免疫治疗用于膀胱癌
发表期刊:《Journal of Nanobiotechnology》
影响因子:12.4
作者单位:福建医科大学附属第一医院、福建师范大学柔性电子研究院等
作者信息:Hai Cai, Panpan Xue, Siyuan Liu, Yaxin Ma, Xuemei Zeng, Shuangqian Yan, Ning Xu
1. 膀胱癌治疗挑战
膀胱癌发病率高,现有治疗手段(如膀胱切除术、化疗、BCG免疫疗法)存在侵入性大、毒性强、易复发等问题。
2. 胆固醇代谢与免疫抑制
膀胱癌中角鲨烯环氧酶(SQLE) 高表达,导致胆固醇异常积累,促进肿瘤进展并削弱免疫治疗效果。胆固醇通过稳定PD-L1等机制抑制T细胞活性,形成免疫抑制微环境。
3. 研究创新点
开发了一种基于空心CuO纳米颗粒的多功能纳米平台CuOTeDsP,共载SQLE抑制剂特比萘芬(Ter) 和双硫仑(DSF)。
通过调节胆固醇代谢、诱导铜死亡(cuproptosis) 和免疫原性细胞死亡(ICD),协同增强抗肿瘤免疫应答。
1. 纳米颗粒合成与表征
合成Cu₂O并转化为中空多孔CuO纳米颗粒,通过TEM、SEM、XPS、XRD、BET等表征其形貌、结构和组成。
使用mPEG-SH进行PEG化修饰,并负载Ter和DSF,通过FTIR和zeta电位验证修饰成功。
2. 酶样活性与降解性
验证CuO纳米颗粒具有POD、CAT、GPx三种酶样活性,可生成·OH、分解H₂O₂产氧、消耗GSH。
在酸性及高GSH环境中表现出良好的生物降解性和药物释放性能。
3. 体外实验
使用MB49膀胱癌细胞评估细胞毒性、凋亡、铜死亡标志物(DLAT聚集、FDX1下调)、ICD标志物(CRT暴露、HMGB-1释放、ATP分泌)。
4. 体内实验
建立MB49膀胱癌小鼠模型,评估CuOTeDsP的肿瘤靶向性、治疗效果、免疫细胞浸润(DC成熟、M1巨噬细胞极化、CD8⁺ T细胞增多)及与αPD-1联合疗效。

CuOTeDsP纳米平台的合成与肿瘤抑制机制
(a) CuOTeDsP合成工艺示意图。
(b) CuOTeDsP激活膀胱细胞铜诱导凋亡及抗肿瘤免疫应答的示意图

图1:CuOTeDsP纳米平台的合成与肿瘤抑制机制
(a) 膀胱肿瘤组织与邻近正常组织中胆固醇相关代谢指标(包括SQLE和胆固醇)的示意图。
(b,c) SQLE表达的代表性IHC图像(b)及定量分析(c),显示肿瘤组织中SQLE表达水平显著高于正常组织。n=12个独立样本。
(d,e) 舒尔茨染色(d)及定量分析(e)显示肿瘤组织中胆固醇积累增加,表现为更强的蓝绿色染色。n=12个独立样本。
(f)肿瘤组织中解离胆固醇水平显著高于正常膀胱组织。n=4个独立样本。
(g,h) 蛋白质印迹分析(g)及对应定量(h)证实肿瘤组织中SQLE表达上调。n=3个独立样本。(i)使用GEPIA2数据库(404个肿瘤组织和28个正常组织)进行SQLE表达分析显示,膀胱肿瘤中SQLE水平显著升高(http://gepia2.cancer-pku.cn/)。
(j) Kaplan-Meier无病生存分析显示,SQLE高表达患者(n=201)的生存期显著短于低表达患者(n=201)。GEPIA2整合了癌症基因组图谱(The Cancer Genome Atlas,TCGA)的肿瘤转录组数据和基因型-组织表达(GTEx)项目数据集的正常组织谱型。统计学显著性以*P<0.05表示,采用单因素方差分析(ANOVA)进行分析,随后进行Dunnett多重比较检验。数据以均值±标准差(s.d.)表示。

图2:CuOTeDsP的制备与表征
(a) CuOTeDsP合成工艺示意图。
(b,d) 氧化铜(b)和氧化铜(d)的透射电子显微镜(TEM)图像。
(c,e) 氧化铜(c)和氧化铜(e)的扫描电子显微镜(SEM)图像。
(f,g) 氧化铜(f)和氧化铜(g)的高角环形暗场(HAADF)及元素分布图。
(h,i) 氧化铜(h)和氧化铜(i)的能谱(EDX)分布图。
(j,k)氧化铜(j)的晶体结构及x射线衍射仪(XRD)图(k)。
(l) 氧化铜和氧化铜的巡天X射线光电子能谱(XPS)。
(m,n) 氧化铜(m)和氧化铜(n)的Cu 2p峰的XPS光谱。
(o) 氧化铜和氧化铜比表面积及对应孔径的比较。
(p) mPEG-SH、Ter、DSF和CuOTeDsP在不同修饰过程中的FTIR光谱。
(q) 不同配方的流体力学尺寸比较。

图3:氧化铜纳米颗粒的催化活性与生物降解性
(a) 用于评估POD样活性的TMB氧化测定示意图。在测定中,过氧化氢产生的•OH自由基将无色TMB氧化为氧化形式(oxTMB),后者在655 nm处显示吸收峰。
(b) 在存在或不存在过氧化氢的情况下,与氧化铜纳米颗粒孵育的TMB溶液在655 nm处的吸光度。
(c,d) 在2 mM过氧化氢存在下,不同氧化铜浓度(c)或不同pH条件(d)下与氧化铜纳米颗粒孵育的TMB溶液在655 nm处的吸光度。
(e) ESR光谱显示在含有或不含氧化铜纳米颗粒的过氧化氢溶液中•OH自由基的生成,以5,5-二甲基-1-吡咯啉-N-氧化物作为捕获剂。
(f,g) 在氧化铜纳米颗粒和不同H₂O₂浓度(f)存在下,TMB吸光度随时间的变化及相应的米氏动力学参数(g)。
(h,i) 在10分钟内含或不含氧化铜的过氧化氢溶液中氧含量的变化(h),以及相应氧泡形成图像结束时(i)。
(j) 在pH 7.4或pH 6.0条件下,与不同浓度氧化铜纳米颗粒孵育后的GSH消耗。
(k) 总结POD-、CAT-以及氧化铜纳米颗粒的GPx样催化活性。
(l) 不同条件下(不同pH值及GSH存在与否)氧化铜纳米颗粒经24小时孵育后的TEM图像。
(m)不同条件下Ter和DSF从CuOTeDsP纳米颗粒中pH和GSH响应释放曲线。n=3个独立样本,见b、c、d、f、h、j、m图。误差线代表平均值±标准差(SD)。

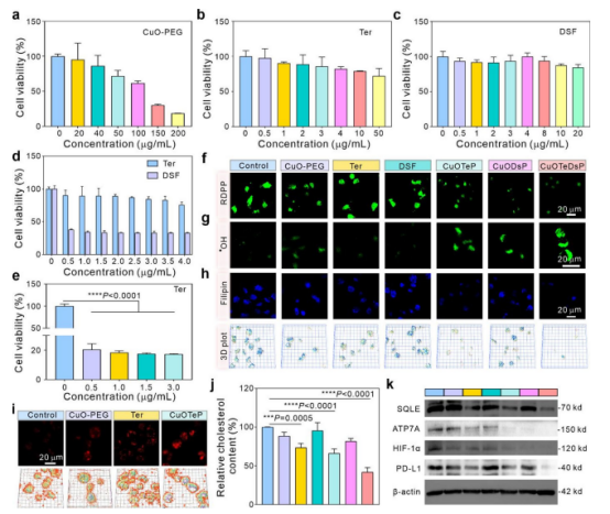
图4:CuOTeDsP的体外治疗效果
(a-c) 膀胱癌MB49细胞经不同浓度的CuO-PEG纳米颗粒(a)、Ter(b)和DSF(c)处理后的存活率。
(d) MB49细胞经20µg/mL CuO-PEG纳米颗粒和不同浓度的DSF处理后的存活率。
(e) MB49细胞经20µg/mL CuO-PEG纳米颗粒、0.5µg/mL DSF和不同浓度的Ter处理后的存活率。
(f-h) CLSM图像显示了不同处理后氧水平(RDPP,50µM,2 h,37℃)(f)、•OH自由基(BBoxiProbe O26,30 min,37℃)生成(g)和胆固醇(Filipin,50µg/mL,2 h,25℃)含量(h)。细胞经20µg/mL纳米颗粒或等效浓度的Ter(0.55µg/mL)和DSF(0.51µg/mL)处理12小时(后续实验中使用的氧化铜基纳米颗粒、Ter和DSF的剂量)。
(i) PBS(对照)、CuO-PEG纳米颗粒、Ter或CuOTeP处理后Cu2+水平(罗丹明B腙,1µM,30 min,37℃)的CLSM图像。
(j) 不同处理后的相对胆固醇含量。
(k) SQLE、ATP7A、HIF-1α和PD-L1表达的Western blot分析。a,b,c,d,e,j中n=3个独立样本。统计显著性用****P<0.0001表示,经单因素方差分析后进行Dunnett多重比较检验。数据表示为均值±标准差。

图5:CuOTeDsP在体外诱导铜死亡和ICD的效率
(a) 经不同制剂处理的MB49细胞活/死荧光成像。比例尺=50μm。细胞经20µg/mL纳米颗粒或等效浓度的Ter(0.55µg/mL)和DSF(0.51µg/mL)处理12小时(后续实验中使用的氧化铜基纳米颗粒、Ter和DSF的剂量)。
(b,c) 通过Annexin V-FITC/PI染色的凋亡流式细胞分析(b)及相应统计结果(c)。
(d) 经不同处理后细胞内GSH(单溴代双环,40µM,30 min,37℃)、DLAT、CRT和HMGB-1水平的荧光图像。比例尺=20μm。
(e) 经不同制剂处理后MB49细胞内GSH水平的定量分析。
(f) Western blot分析显示经处理后MB49细胞中DLAT寡聚化和FDX1表达。
(g) 经铜死亡抑制剂UK-5099和鱼藤酮联合CuOTeDsP处理后MB49细胞的存活率。
(h) CuOTeDsP在MB49细胞中诱导胆固醇调控的铜死亡的机制示意图。
(i) 使用ELISA试剂盒对MB49细胞内HMGB-1水平的定量分析。
(j) 经指定处理后MB49细胞上清液中ATP浓度。n=3个独立样本在c,e,g,i,j中。统计学显著性表示为*P<0.05,**P<0.01,***P<0.001,和****P<0.0001,经单因素方差分析后进行Dunnett多重比较检验。数据代表均值±标准差。

图6:CuOTeDsP生物安全性评估
(a) 不同浓度CuOTeDsP诱导的溶血率。
(b) 生物安全性分析实验时间线示意图。
(c) 小鼠治疗期间体重变化。
(d) 小鼠治疗后器官重量分析。
(e,f) 治疗后50天小鼠血清生化分析(e)及血液学指标热图(f)。AKP:碱性磷酸酶;ALT:丙氨酸氨基转移酶;AST:天冬氨酸氨基转移酶;CRE:肌酐;UREA:尿素氮。
(g) 主要器官H&E染色结果。a组n=3个独立样本,c、d、e、f组n=6个独立样本。统计学显著性用****P<0.0001表示,ns表示无显著性差异(P>0.05),采用单因素方差分析后进行Dunnett多重比较检验。数据以均值±标准差表示。

图7:CuO-PEG的生物分布
(a) MB49荷瘤小鼠在不同时间点(0.5、1、2、4、8、10和12小时)的氧化铜/ICG-PEG和游离ICG(每只小鼠100µg ICG)荧光分布图像,肿瘤部位用黄色点标出。
(b) 两组小鼠肿瘤区域的荧光强度。
(c,d) 主要器官和肿瘤组织的离体荧光图像(c)及对应强度(d)。n=3个独立样本,统计显著性用****P<0.0001表示,经单因素方差分析后进行Dunnett多重比较检验。数据表示为均值±标准差。

图8:膀胱癌体内治疗方案示意图
(a) 治疗方案示意图。
(b,c) 小鼠治疗期间的肿瘤生长曲线(b)及个体生长曲线(c)。
(d-f) 第14天不同治疗组小鼠切除肿瘤的代表性照片(d)、肿瘤重量(e)及肿瘤生长抑制率(f)。(g)小鼠治疗期间体重变化。
(h) 不同治疗组肿瘤组织的H&E染色、IHC染色及Schultze染色图像。n=5个独立样本(b,c,d,e,f,g,h)。统计学显著性标记为****P<0.0001,采用单因素方差分析后进行Dunnett多重比较检验。数据表示为均值±标准差。

图9:CuOTeDsP诱导的免疫应答
(a,b) 肿瘤引流淋巴结中DC成熟度(CD80+CD86+,CD11c+门控)的流式细胞图(a)及对应统计分析(b)。
(c,d) 肿瘤内M1表型巨噬细胞(CD86+,CD45+CD11b+F4/80+门控)的流式细胞直方图(c)及百分比(d)。
(e,f) 不同组别中M2表型巨噬细胞(CD206+,CD45+CD11b+F4/80+门控)的流式细胞图(e)及百分比(f)。
(g)肿瘤内M1表型与M2表型巨噬细胞的比例。
(h,i) 肿瘤浸润CD8+T细胞(CD3+门控)分析(h)及其比例。
(j,k) 治疗后肿瘤内辅助T细胞(CD4+,CD3+门控)的流式细胞图(j)及百分比(k)。n=5个独立样本,数据以均值±标准差表示。统计显著性标记为*P<0.05、**P<0.01、***P<0.001和****P<0.0001,采用单因素方差分析结合Dunnett多重比较检验。
SQLE与胆固醇在膀胱癌中高表达,与患者预后不良相关。CuOTeDsP可有效下调SQLE、胆固醇、PD-L1、ATP7A、HIF-1α表达,诱导铜死亡和ICD。体外实验显示CuOTeDsP显著促进细胞凋亡和DLAT聚集,抑制GSH,增强Cu²⁺滞留。体内实验表明CuOTeDsP有效富集于肿瘤部位,联合αPD-1实现约70%的肿瘤抑制率,并显著激活DC、M1巨噬细胞和CD8⁺ T细胞。
研究结论
1. CuOTeDsP通过调控胆固醇代谢增强铜死亡与免疫治疗的协同作用。
2. 该纳米平台具有多酶活性、肿瘤微环境响应降解、高效药物递送等优势。
3. 在膀胱癌模型中表现出优异的抗肿瘤效果和免疫激活能力。
4. 为膀胱癌的精准治疗提供了新策略,具备临床转化潜力。
常见细胞污染类型如何辨别及预防解决方法:细胞培养中常见的生物污染类型有7种,分别是细菌污染,支原体污染,原虫污染,黑胶虫污染,真菌污染,病毒污染以及非细胞污染,真菌污染来源,一般是来自实验服,并且具有气候性,多雨······
细胞聚团的原因分析及如何避免:培养物中细胞可能聚集的一些原因包括:1.过度消化、2.环境压力、3.组织分解、4.过度生长、5.污染等;如何避免聚团细胞的生成;首先确认当前细胞生长密度及状态,80%左右的生长密度即可进行······
细胞有空泡原因分析及解决方法:出现细胞空泡情况有1.细胞老化2.培养液错误配制;3.细胞消化时操作不当;4.污染等等,如细胞老化,解决方法,原代细胞使用较低代次进行实验,传代细胞避免传代次数过高···
细胞半换液和全换液操作步骤:第一种方式:细胞全换液;如果是贴壁细胞,可以用全量换液法,直接吸去全部旧培养基,补充足量新鲜完全培养基;第二种方式:细胞半换液;"细胞半换液"又称"细胞半量换液",即弃掉一半旧的培养基,再······
细胞生长缓慢的可能原因有哪些:细胞培养外部因素包括细胞培养基的配方和质量问题,培养条件不理想,污染问题,细胞自身因素包含细胞的健康状态,细胞密度过高或过低,细胞老化现象,细胞特性,当细胞生长出现缓慢的问题时,我······
常用胰腺癌细胞株动物模型及胰腺癌细胞株有哪些:胰腺癌研究中常用的动物模型主要包括化学物质诱导胰腺癌动物模型,基因工程胰腺癌小鼠模型和胰腺癌移植模型,常用的胰腺细胞株MIA-PACA-2人胰腺癌细胞,Capan-2人胰腺癌细······
产品规格:1*10^6
¥3000
产品规格:1*10^6
¥3000
产品规格:1*10^6
¥3000
产品规格:1*10^6
¥3000
上一篇:慢性乙肝 LLV 难题破解:脱氧胆酸促进 HBV 颗粒形成,竟是肠道菌群在 “助攻”!
下一篇:天然抗菌剂显威力!AuraAqua 破解虾透明幼体病难题,死亡率从 91% 降至 6%