常见细胞污染类型如何辨别及预防解决方法
常见细胞污染类型如何辨别及预防解决方法:细胞培养中常见的生物污染类型有7种,分别是细菌污染,支原体污染,原虫污染,黑胶虫污染,真菌污染,病毒污染以及非细胞污染,真菌污染来源,一般是来自实验服,并且具有气候性,多雨······
发布时间:2025-11-18 17:20:39 细胞资源库平台 访问量:250
骨组织作为生物体的动态承载结构,具有调节矿质稳态、造血和保护内脏器官等功能。然而,由于肿瘤、创伤、感染和老年性疾病等原因导致的骨缺损会破坏骨骼的完整性,限制身体的正常活动。目前,临床上常用的自体骨和异体骨移植方法存在供体短缺和免疫排斥等问题。因此,开发能够模拟自然骨结构和功能的骨类器官成为骨组织修复领域的研究热点。尽管已有研究报道了早期骨类器官,但目前仍缺乏具有血管化和矿化的功能性骨类器官,主要是由于缺乏适合长期培养成熟骨类器官的骨模拟基质和动态培养系统。
2025年3月14日,发表在Bioactive Materials上题为Sequential construction of vascularized and mineralized bone organoids using engineered ECM-DNA-CPO-based bionic matrix for efficient bone regeneration的研究开发了一种新型的工程化仿生基质水凝胶(ECM-DNA-CPO),通过将钙磷酸盐寡聚物(CPO)引入去细胞化细胞外基质(ECM)和鲑鱼来源的DNA中,利用光交联和动态自组装策略构建了具有双网络结构的多功能成分的仿生基质。这种基质能够促进骨髓间充质干细胞(BMSCs)的募集、增殖、成骨和血管生成。研究中通过体外动态培养和体内异位成骨的方式,成功构建了具有血管化和矿化的骨类器官,并验证了其在颅骨缺损修复中的高效性。
1,仿生基质水凝胶的开发与表征。研究团队开发了一种新型的工程化仿生基质水凝胶(ECM-DNA-CPO),通过光交联和动态自组装策略将钙磷酸盐寡聚物(CPO)引入骨源性去细胞化细胞外基质(dECM)和鲑鱼DNA中。1H NMR分析确认了甲基丙烯酸酯在mECM中的存在(图1B),SYBR Green I染色显示DNA在水凝胶中均匀分布(图1C),FTIR分析证实了CPO的成功引入(图1D)。扫描电镜(SEM)图像显示所有水凝胶样品均具有均匀的多孔结构(图1F),且CPO在mECM-DNA-CPO水凝胶中交联。能谱分析(EDS)证实元素在水凝胶中均匀分布(图1G)。

2,力学和物理性能及细胞兼容性。mECM-DNA-CPO水凝胶表现出良好的亲水性、机械强度和黏弹性能,这些特性更接近于天然骨微环境(图1H-I)。细胞实验表明,该水凝胶具有优异的细胞兼容性,能促进骨髓间充质干细胞(BMSCs)的迁移、增殖、黏附和三维网络形成。Live/Dead染色显示细胞均匀分布于水凝胶中(图2B),且随着培养时间延长,BMSCs的伪足向外延伸,最终形成复杂的三维网络(图2C)。

3,骨生成分化能力。在骨生成分化方面,ALP和ARS染色表明mECM-DNA-CPO组具有最高的钙沉积水平(图3A-B)。qRT-PCR和Western blot分析显示骨生成相关基因(ALP、BMP2、COL I、RUNX2、OCN、OPN)和蛋白表达水平显著提高(图3C-E)。

4,血管生成能力。在血管生成方面,mECM-DNA-CPO组显著促进了人脐静脉内皮细胞(HUVECs)的迁移和管状结构形成。划痕试验中,mECM-DNA-CPO组展示了最快的伤口愈合率(图4A-B);管形成实验中,8 h后观察到完善的血管网络(图4C-F)。基因表达分析和ELISA测量显示eNOS、CD31和VEGF表达均增加(图4G-I),证实了该仿生基质水凝胶优异的促血管生成能力。

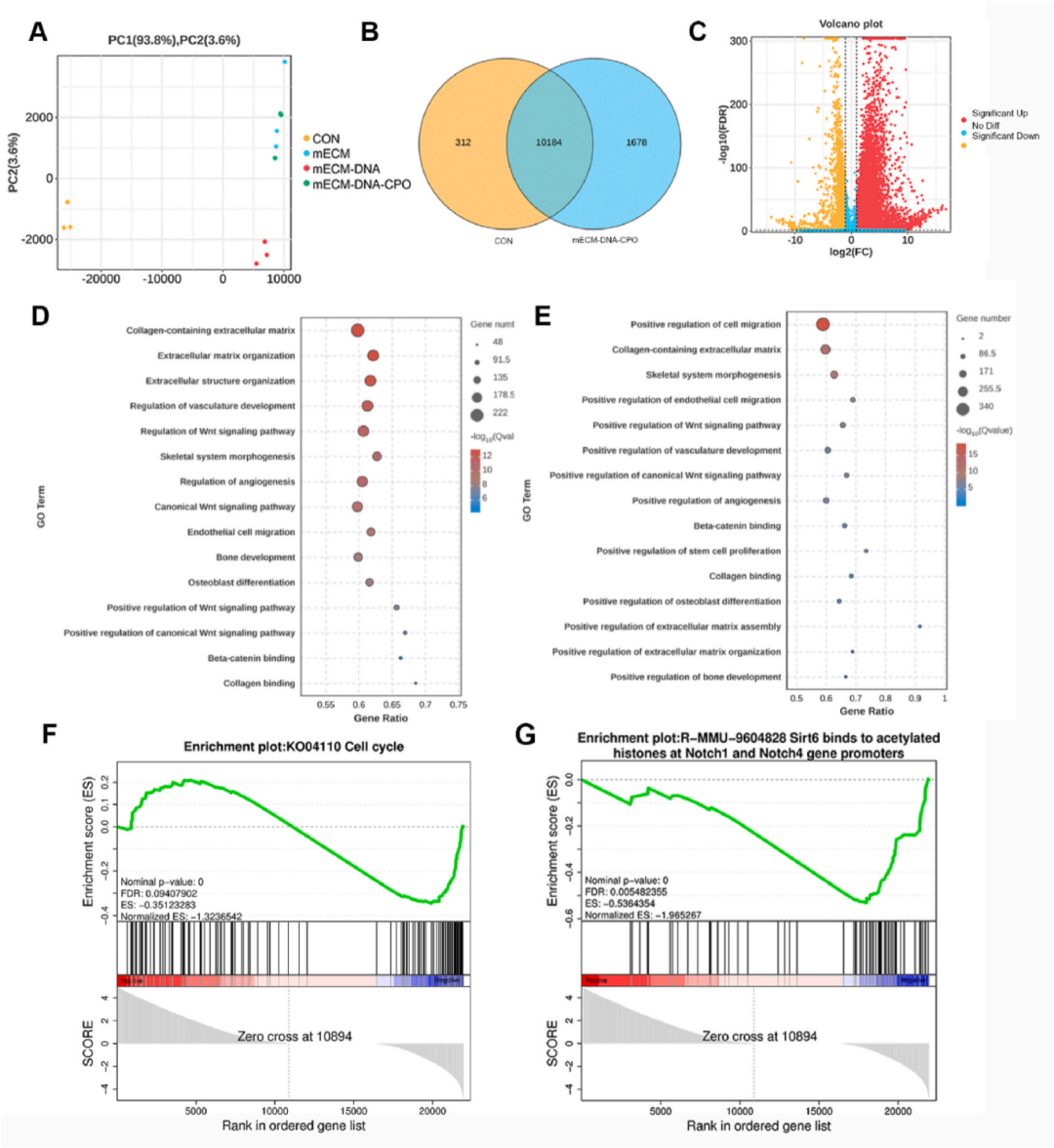
5,转录组分析。转录组分析发现,与对照组相比,mECM-DNA-CPO组有1990个差异表达基因,其中312个上调,1678个下调(图5A-B)。GO分析和KEGG通路富集分析揭示了与细胞外基质产生、细胞迁移、细胞增殖、骨生成分化和血管生成相关基因的显著上调(图5D-E)。

6,体外骨类器官构建。研究进一步验证了该仿生基质水凝胶在体外构建自矿化骨类器官的能力。将含有BMSCs的mECM-DNA-CPO水凝胶在静态培养和动态器官芯片系统中培养,发现随着培养时间增加,骨类器官逐渐变透明,肉眼可见白色钙沉积(图6B)。Micro-CT分析显示矿物沉积随培养时间显著增加(图6C),且动态培养条件下矿化略高于静态培养(图6D-E)。组织学分析显示BMSCs均匀分布于类器官中,钙化沉积随培养时间逐渐增加(图6F)。

7,体内异位骨化实验。在体内异位骨化实验中,将含有BMSCs的水凝胶皮下植入裸鼠,2周和4周后收获样品。大体观察发现类器官变得透明,有明显的白色钙沉积(图7B)。Micro-CT和组织学分析证实了mECM-DNA-CPO组更优异的矿化和血管化能力(图7C-E)。COL I免疫组化染色和CD31免疫荧光染色显示mECM-DNA-CPO组在植入4周后有明显的阳性信号(图7F-G)。

8,原位血管化骨修复。最后,研究者将mECM-DNA-CPO与BMSCs混合植入小鼠3mm颅骨缺损模型中,评估其对原位血管化骨修复的影响。Micro-CT重建结果显示,随着培养基质的改变,缺损区域逐渐减小。组织学分析显示mECM-DNA-CPO组中有更明显的新生骨形成(图8A),COL I和OCN免疫组化/免疫荧光染色显示治疗组比对照组有更明显的阳性结果(图8B-E),证实了其较强的促骨生成潜能。CD31免疫荧光分析显示类似趋势(图8D-F),进一步证实了mECM-DNA-CPO构建的骨器官具有较强的促血管生成潜能。

本研究开发了一种新型工程化仿生基质水凝胶(ECM-DNA-CPO),通过光交联和动态自组装策略,模拟骨微环境的无机/有机成分和双网络结构。该水凝胶有效促进了骨髓间充质干细胞(BMSCs)的募集、增殖、成骨和血管生成,通过体外动态培养和体内异位骨化成功构建了具有矿化和血管化的骨类器官。此外,该水凝胶在小鼠颅骨缺损模型中展现出显著的原位骨再生能力。该研究为骨类器官的构建提供了创新的基质材料和动态培养系统,为骨组织再生领域的发展和临床应用提供了新策略。
常见细胞污染类型如何辨别及预防解决方法:细胞培养中常见的生物污染类型有7种,分别是细菌污染,支原体污染,原虫污染,黑胶虫污染,真菌污染,病毒污染以及非细胞污染,真菌污染来源,一般是来自实验服,并且具有气候性,多雨······
细胞聚团的原因分析及如何避免:培养物中细胞可能聚集的一些原因包括:1.过度消化、2.环境压力、3.组织分解、4.过度生长、5.污染等;如何避免聚团细胞的生成;首先确认当前细胞生长密度及状态,80%左右的生长密度即可进行······
细胞有空泡原因分析及解决方法:出现细胞空泡情况有1.细胞老化2.培养液错误配制;3.细胞消化时操作不当;4.污染等等,如细胞老化,解决方法,原代细胞使用较低代次进行实验,传代细胞避免传代次数过高···
细胞半换液和全换液操作步骤:第一种方式:细胞全换液;如果是贴壁细胞,可以用全量换液法,直接吸去全部旧培养基,补充足量新鲜完全培养基;第二种方式:细胞半换液;"细胞半换液"又称"细胞半量换液",即弃掉一半旧的培养基,再······
细胞生长缓慢的可能原因有哪些:细胞培养外部因素包括细胞培养基的配方和质量问题,培养条件不理想,污染问题,细胞自身因素包含细胞的健康状态,细胞密度过高或过低,细胞老化现象,细胞特性,当细胞生长出现缓慢的问题时,我······
常用胰腺癌细胞株动物模型及胰腺癌细胞株有哪些:胰腺癌研究中常用的动物模型主要包括化学物质诱导胰腺癌动物模型,基因工程胰腺癌小鼠模型和胰腺癌移植模型,常用的胰腺细胞株MIA-PACA-2人胰腺癌细胞,Capan-2人胰腺癌细······
产品规格:1*10^6
¥3000
产品规格:1*10^6
¥3000
产品规格:1*10^6
¥3000
产品规格:1*10^6
¥3000
上一篇:历时50代传代验证!新型中国肝癌细胞系Hep-X1,还能养出类器官
下一篇:集成可拉伸纳米电子器件的类机器人类器官可在发育过程中进行功能性映射