常见细胞污染类型如何辨别及预防解决方法
常见细胞污染类型如何辨别及预防解决方法:细胞培养中常见的生物污染类型有7种,分别是细菌污染,支原体污染,原虫污染,黑胶虫污染,真菌污染,病毒污染以及非细胞污染,真菌污染来源,一般是来自实验服,并且具有气候性,多雨······
发布时间:2025-11-15 09:20:31 细胞资源库平台 访问量:415
英文标题:cGAS activation converges with intracellular acidification to promote STING aggregation and pyroptosis in tumor models
中文标题:cGAS激活与细胞内酸化协同促进STING聚集和肿瘤模型中的焦亡
发表期刊:《The Journal of Clinical Investigation》
影响因子:13.7
作者单位:厦门大学第一附属医院、厦门大学生命科学学院细胞应激生物学国家重点实验室、厦门大学药学院等
作者信息:Li Xiao, Yuan-li Ai, Xiang-yu Mi, Han Liang, Xiang Zhi, Xianming Deng, Fu-nan Li, Qiao Wu, Hang-zi Chen 等
cGAS/STING通路在抗肿瘤免疫中具有重要作用,但其在肿瘤细胞死亡中的直接作用尚不明确。本研究旨在探索cGAS/STING通路是否以及如何直接诱导肿瘤细胞焦亡。
研究创新点
首次发现小分子化合物DHN通过非经典cGAS/STING通路诱导黑色素瘤细胞焦亡;
揭示DHN通过靶向线粒体蛋白CypD促进mtDNA释放,激活cGAS并生成cGAMP;
发现DHN诱导的细胞内酸化激活PERK,促进STING磷酸化与聚合;
阐明STING在ER中形成聚集体,作为平台招募FADD和caspase-8,诱导GSDME介导的焦亡;
证明cGAS激活与细胞内酸化是诱导该焦亡通路的两个必要条件。
细胞模型
使用A375黑色素瘤细胞、B16小鼠黑色素瘤细胞、Hepa1-6小鼠肝癌细胞等;
通过LDH释放、Western blot、免疫荧光、电镜等方法评估焦亡特征。
分子机制研究
使用DHN探针、点击化学、SPR、FL-DSF、CETSA等技术验证DHN与CypD的直接结合;
通过Phos-tag凝胶、聚合分析、免疫共沉淀等研究STING磷酸化与聚合;
利用TurboID邻近标记技术验证STING与caspase-8/GSDME的相互作用。
动物模型
使用裸鼠和C57BL/6小鼠建立A375、B16、Hepa1-6移植瘤模型;
腹腔注射DHN,评估肿瘤生长、免疫细胞活化及毒性。

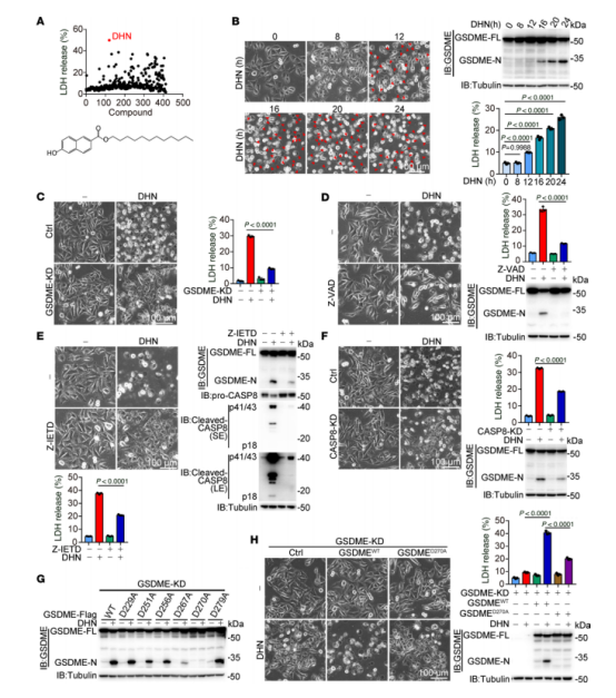
图1:DHN通过caspase-8介导的GSDME裂解诱导细胞凋亡。除非另有说明,黑色素瘤A375细胞经DHN(15μM)处理20小时后,检测其凋亡特征(包括典型形态、GSDME裂解及LDH释放)。
(A) DHN化合物库筛选及其化学结构。
(B) 不同时间点DHN诱导的细胞凋亡,红色箭头标示具有典型凋亡形态的细胞。通过Western blot检测GSDME裂解,通过LDH释放评估细胞死亡。
(C–F) 分别敲低GSDME(C)或caspase-8(F)的细胞,或与Z-VAD(D,20μM)或Z-IETD(E,10μM)共处理,随后检测凋亡。
(G) 将gsdmewt、GSDMED229A、GSDMED251A、GSDMED256A、GSDMED267A、GSDMED270A或GSDMED279A分别转染至GSDME敲低细胞,检测GSDME裂解水平。
(H) 将gsdmewt或GSDMED270A分别转染至GSDME敲低细胞,检测凋亡。微管蛋白用于确定蛋白加载量。数据以三次独立实验的平均值±标准误表示。统计分析采用单因素方差分析结合Tukey多重比较检验(B),双因素方差分析结合Tukey多重比较检验(C–F和H)。图中标注P值。比例尺:100μm。所有Western blot实验至少重复两次,图中仅展示其中一次结果。IB:免疫印迹;LE:长曝光;SE:短曝光。

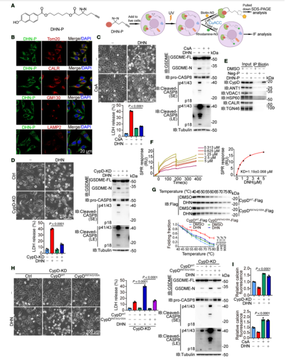
图2:DHN通过靶向线粒体蛋白CypD促进mPTP通道开放。黑色素瘤A375细胞经DHN(15μM)处理20小时以评估焦亡特征(包括典型形态、caspase8/GSDME裂解及LDH释放),除非另有说明。
(A) DHN探针(DHN-P,左)的化学结构及DHN-P点击化学合成流程(右)。
(B) 细胞经DHN-P(150μM)处理2小时后,偶氮二叠氮荧光素与DHN-P偶联,显示DHN-P定位情况(Tom20,线粒体标记;CALR,内质网标记;GM130,高尔基体标记;LAMP2,溶酶体标记)。比例尺:20μm。
(C和D) 细胞分别在CsA(C,5μM)存在下或CypD敲低细胞中经DHN处理后检测焦亡。比例尺:100μm。
(E) 细胞经DHN-P(150μM)处理2小时后,加入叠氮生物素与DHN-P偶联,通过链霉亲和素磁珠检测靶向CypD的DHN-P。
(F) 通过表面等离子体共振测定DHN与CypD的结合亲和力。
(G) 细胞热移位实验。从细胞中免疫沉淀CypDWT或CypDR97A/Q105A蛋白,经DHN处理后进行15分钟差温孵育,所得裂解液经Western blot分析。
(H) 将CypDWT或CypDR97A/Q105A分别转染至CypD敲低细胞后检测焦亡。比例尺:100μm。(I)在细胞中敲低CypD基因,或用5μM环孢素A(CsA)共处理12小时后,检测线粒体膜电位(mPTP)的开放情况。通过微管蛋白定量确定蛋白加载量,共聚焦显微镜下使用核仁蛋白(DAPI)标记细胞核。数据以三次独立实验的平均值±标准误表示,统计分析采用双因素方差分析结合Tukey多重比较检验(C、D、G、H、I组)。图中标注了P值。所有蛋白质印迹实验均重复至少两次,此处仅展示其中一次结果。

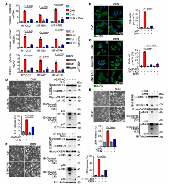
图3:DHN诱导的线粒体DNA释放激活胞质cGAS。黑色素瘤A375细胞经DHN(15μM)处理12小时以显示cGAS斑点并检测线粒体DNA释放;经20小时处理以评估焦亡特征(包括典型形态、caspase8/GSDME裂解及LDH释放),除非另有说明。
(A) 细胞与CsA(上,5μM)共处理,随后敲低CypD(中)或ANT1(下)后检测线粒体DNA释放。
(B和C) 细胞与CsA(B,5μM)共处理,随后敲低CypD或ANT1(C),用抗cGAS抗体染色。通过共聚焦显微镜观察cGAS斑点。比例尺:20μm。统计具有cGAS斑点的细胞百分比(右,均值±标准误,n=3次重复)。单次实验中对100个细胞进行三次定量计数,三次统计测量的平均值记录为1次重复。
(D–F) 细胞与G140(E,30μM)共处理,敲除cGAS(D)或敲低sting(F),随后检测焦亡。比例尺:100μm。使用微管蛋白确定上样蛋白量。数据以3次独立实验的均值±标准误表示。统计分析采用双因素方差分析结合Tukey多重比较检验(A–F)。标注P值。所有Western blot实验至少重复两次,此处仅展示其中一次结果。

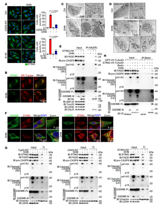
图4:DHN通过诱导刺突蛋白聚集体形成来募集caspase-8和GSDME。为观察内质网中的刺突蛋白斑点并检测Triton X-100不溶性(TI)组分中的多种蛋白,将黑色素瘤A375细胞用DHN(15μM)处理12小时(除非特别说明)。
(A) 敲除cGAS的细胞或与G140(30μM)共处理的细胞经刺突蛋白抗体染色。共聚焦显微镜下可见刺突蛋白斑点(左图),比例尺:20μm。细胞中刺突蛋白斑点的百分比经定量分析(右图,均值±标准误,n=3次重复)。
(B) 活细胞经DHN处理后可见刺突蛋白斑点与内质网共定位。比例尺:10μm。
(C和D) 电子显微镜观察刺突蛋白相关内质网结构。A375细胞(C)或表达刺突蛋白/APEX的A375细胞(D)经DHN处理12小时后观察内质网形态及刺突蛋白定位。比例尺:1μm和5μm。
(E) 刺突蛋白相关细胞器定位。转染刺突蛋白-HA的细胞经免疫沉淀后,通过不同抗体标记(CALR:内质网标记;GM130:高尔基体标记;Tom20:线粒体标记;LDHA:胞质标记)。
(F) 经DHN处理的细胞显示刺突蛋白与GSDME或caspase-8的共定位斑点。比例尺:5μm和10μm。
(G) CypD敲低(左)、刺突蛋白敲低(右)或cGAS敲除(中)细胞经DHN处理。图中显示了刺蛋白、切割后的CASP8和GSDME在TI中的定位。
(H) 将细胞转染GFP-V5-turboID或刺蛋白-V5-turboID后,用生物素(100μM)标记10分钟;随后分离生物素标记的蛋白质,并用对应抗体进行检测。数据以三次独立实验的平均值±标准误表示。统计分析采用双因素方差分析结合Tukey多重比较检验(A),图中标注了P值。所有Western blot实验均重复至少两次,此处仅展示其中一次结果。

图5:DHN引起的内质网酸性环境促进刺状聚集体的形成。黑色素瘤A375细胞经DHN(15μM)处理12小时以显示内质网中的刺状点,并检测TI中刺状聚合物及各种蛋白质的位置,或经20小时处理以评估焦亡特征(除非特别说明)。
(A) 在细胞中敲低CypD(左图A),或与G140(右图A,30μM)共处理后,指示刺状聚合物。
(B和C) 将stingwt、STINGC206S和STINGC148S分别转染至sting敲低细胞中,随后指示刺状聚合物(B)。通过共聚焦显微镜观察刺状点(C,左);标尺:20μm。细胞中刺状点的百分比被量化(C,右)。
(D) 细胞经不同浓度的DHN处理(左),或与铵根Cl共处理(右,5 mM),随后测量胞质pH值。
(E–I) 细胞与铵根Cl(5 mM)共处理后,检测刺状聚合物(E);使用电子显微镜观察内质网形态(F),标尺:1μm和2μm(放大);通过共聚焦显微镜观察刺状点和内质网点(G),标尺:20μm;TI中刺状、裂解-CASP8和GSDME的定位(H);以及焦亡,标尺:100μm(I)。使用微管蛋白确定加载蛋白的量。数据以3次独立实验的平均值±标准误表示。统计分析采用单因素方差分析(D,左)和双因素方差分析(C、D,右;I)配合Tukey多重比较检验。图中标注了P值。所有Western blot实验均重复至少两次,此处仅展示其中一次结果。

图6:cGAS激活与细胞内酸化共同作用诱导焦亡。黑色素瘤A375细胞经不同刺激物处理20小时以评估焦亡特征(包括典型形态、caspase8/GSDME裂解及LDH释放),除非另有说明。
(A) 细胞与乳酸(20 mM)和2,3′-GAMP(10μg/mL)或diABZI(10μM)共处理后检测焦亡。
(B )细胞在乳酸(20 mM)或盐酸(20 mM)存在下感染HSV1(10 MOI)后检测焦亡。微管蛋白用于确定蛋白加载量。数据以3次独立实验的平均值±标准误表示。统计分析采用双因素方差分析结合Tukey多重比较检验。比例尺:100μm(A和B)。P值已标注。所有Western blot实验至少重复两次,此处仅展示其中一次结果。

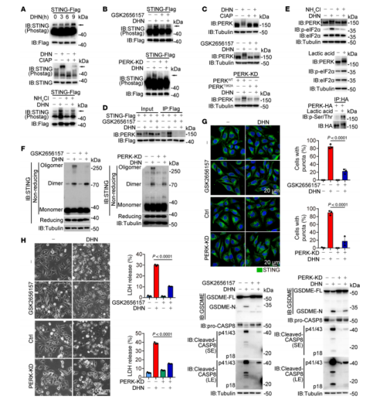
图7:DHN诱导的PERK介导的sting磷酸化促进了sting的聚合。黑色素瘤A375细胞经DHN(15μM)处理12小时以检测sting磷酸化、内质网中的sting斑点、sting聚合体以及TI中各种蛋白质的位置;经20小时处理以评估焦亡特征,除非另有说明。
(A和B) 对照组(A,上)或PERK敲低的A375细胞(B,下)在存在铵根Cl(A,下,5 mM)或GSK2656157(B,上,10μM)的情况下用DHN处理。细胞裂解物与小牛肠碱性磷酸酶(CIAP)孵育(A,中)。使用Phos-tag检测分析sting磷酸化。
(C) 细胞裂解物与CIAP孵育(上)。细胞与GSK2656157共处理(中,10μM),并将PERKWT或PERKT982A分别转染至PERK敲低细胞中(下)。
(D) 细胞与GSK2656157(10μM)共处理;确定sting与PERK之间的相互作用。
(E) 细胞与铵根Cl(上,5 mM)和DHN共处理,或用乳酸(中和下,20 mM)处理,随后检测PERK和eIF2α的磷酸化。
(F–H) 细胞与GSK2656157(10μM)共处理或进行PERK敲低,随后检测sting聚合(F);sting斑点(G),比例尺:20μm;以及焦亡,比例尺:100μm(H)。使用微管蛋白确定上样蛋白的量。数据以3次独立实验的平均值±标准误表示。统计分析采用双因素方差分析结合Tukey多重比较检验(G和H),并标注P值。所有Western blot实验均重复至少两次,图中仅展示其中一次结果。

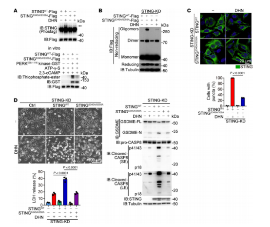
图8:PERK对刺突蛋白Ser345和Ser358位点的磷酸化作用是DHN诱导的细胞凋亡的关键。黑色素瘤A375细胞经DHN(15μM)处理12小时以检测刺突蛋白磷酸化及内质网中的刺突蛋白斑点;处理20小时以评估细胞凋亡特征(除非另有说明)。
(A) 将野生型刺突蛋白(stingwt)和STINGS345A/S358A突变体转染至刺突蛋白敲低细胞后,检测刺突蛋白磷酸化情况(上图)。将野生型刺突蛋白和STINGS345A/S358A突变体与PERK蛋白体外共孵育(下图)。
(B–D) 将野生型刺突蛋白和STINGS345A/S358A突变体转染至刺突蛋白敲低细胞后,检测刺突蛋白聚合情况(B);刺突蛋白斑点(C),比例尺:20μm;细胞凋亡,比例尺:100μm(D)。使用微管蛋白定量确定蛋白加载量。数据以三次独立实验的平均值±标准误表示。统计分析采用双因素方差分析结合Tukey多重比较检验(C和D)。图中标注了P值。所有蛋白质印迹实验均重复至少两次,此处仅展示其中一次结果。

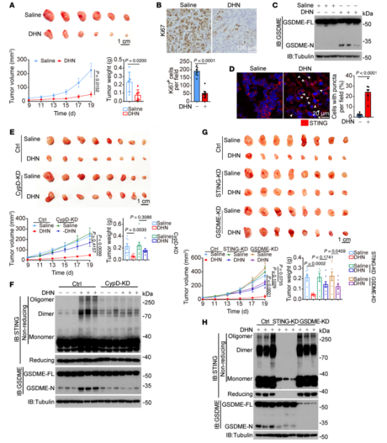
图9:DHN通过诱导小鼠细胞凋亡抑制肿瘤生长。将A375细胞(2×10⁶)皮下注射至裸鼠背部侧腹。4天后,每隔一天腹腔注射DHN,持续两周。在指定时间点记录肿瘤体积和重量。
(A-D) 将A375细胞注射至BALB/c-nu小鼠体内形成皮下异种移植瘤(A,n=6,比例尺:1厘米)。显示Ki67表达情况(B;n=9个独立肿瘤组织视野,比例尺:100μm)。收集肿瘤组织检测刺突蛋白(C)。白色箭头指示刺突点(D左,比例尺:20μm),并量化具有刺突点的细胞比例(D右;n=9个独立肿瘤组织视野)。
(E-H) 敲低CypD的A375细胞(E和F)。比例尺:1厘米(E)。将刺突蛋白或刺突蛋白的单体、二聚体及寡聚体(G和H)注射至BALB/c-nu小鼠体内形成皮下异种移植瘤(n=8)。收集肿瘤组织检测刺突蛋白的单体、二聚体及寡聚体。比例尺:1厘米(G)。使用微管蛋白测定蛋白加载量。统计分析采用非配对双尾学生t检验(A、B、D)和Tukey多重比较检验的双向方差分析(E、G)。P值已标注。

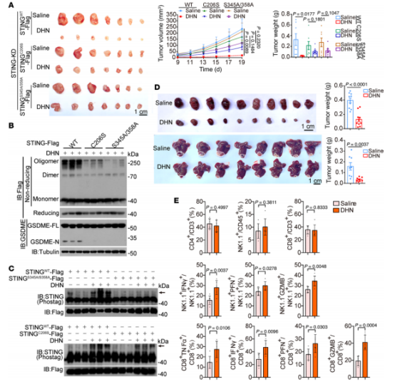
图10:DHN在小鼠肿瘤模型中诱导抗肿瘤免疫应答。将A375细胞(2×10⁶)皮下注射至裸鼠背部侧腹。4天后,每隔一天腹腔注射DHN,持续两周。在指定时间点记录肿瘤体积和重量。
(A–C) 将表达stingwt、STINGC206S或STINGS345A/358A的A375敲低细胞注射至BALB/c-nu小鼠体内形成皮下异种移植瘤(I组,n=7)。收集肿瘤组织检测:(A)肿瘤组织中sting蛋白的表达水平(比例尺:1厘米);(B)sting蛋白的单体、二聚体及寡聚体形态;(C)sting蛋白磷酸化状态。
(D) 将B16细胞(上组,n=10)或Hepa1-6细胞(下组,n=8)注射至C57BL/6小鼠体内形成异种移植瘤,随后腹腔注射DHN。比例尺:1厘米。
(E) 在给予DHN(10 mg/kg)24小时后收集B16细胞来源的异种移植瘤,通过流式细胞术分析肿瘤微环境中免疫细胞的比例及活化状态(n=5)。使用微管蛋白作为蛋白加载量的参照物。统计分析采用非配对双尾t检验(D、E)和Tukey多重比较检验的双向方差分析(A)。图中标注了P值。
DHN通过结合CypD促进mPTP开放,导致mtDNA释放至胞质,激活cGAS;DHN诱导的细胞内酸化激活PERK,促进STING在Ser345/Ser358位点磷酸化;磷酸化STING在ER中形成聚集体,招募FADD和caspase-8,诱导GSDME切割;cGAMP与STING结合是PERK介导STING磷酸化的前提;在免疫健全小鼠中,DHN诱导焦亡并增强CD8+ T细胞和NK细胞的活化;DHN在体内表现出良好的药代动力学和安全性。
研究结论:
本研究揭示了一条新型非经典cGAS/STING通路,通过协同cGAS激活与细胞内酸化,诱导STING在ER中形成聚集体,进而激活caspase-8/GSDME介导的焦亡。该机制不仅为肿瘤治疗提供了新靶点,也为理解cGAS/STING通路的多样性提供了新视角。
常见细胞污染类型如何辨别及预防解决方法:细胞培养中常见的生物污染类型有7种,分别是细菌污染,支原体污染,原虫污染,黑胶虫污染,真菌污染,病毒污染以及非细胞污染,真菌污染来源,一般是来自实验服,并且具有气候性,多雨······
细胞聚团的原因分析及如何避免:培养物中细胞可能聚集的一些原因包括:1.过度消化、2.环境压力、3.组织分解、4.过度生长、5.污染等;如何避免聚团细胞的生成;首先确认当前细胞生长密度及状态,80%左右的生长密度即可进行······
细胞有空泡原因分析及解决方法:出现细胞空泡情况有1.细胞老化2.培养液错误配制;3.细胞消化时操作不当;4.污染等等,如细胞老化,解决方法,原代细胞使用较低代次进行实验,传代细胞避免传代次数过高···
细胞半换液和全换液操作步骤:第一种方式:细胞全换液;如果是贴壁细胞,可以用全量换液法,直接吸去全部旧培养基,补充足量新鲜完全培养基;第二种方式:细胞半换液;"细胞半换液"又称"细胞半量换液",即弃掉一半旧的培养基,再······
细胞生长缓慢的可能原因有哪些:细胞培养外部因素包括细胞培养基的配方和质量问题,培养条件不理想,污染问题,细胞自身因素包含细胞的健康状态,细胞密度过高或过低,细胞老化现象,细胞特性,当细胞生长出现缓慢的问题时,我······
常用胰腺癌细胞株动物模型及胰腺癌细胞株有哪些:胰腺癌研究中常用的动物模型主要包括化学物质诱导胰腺癌动物模型,基因工程胰腺癌小鼠模型和胰腺癌移植模型,常用的胰腺细胞株MIA-PACA-2人胰腺癌细胞,Capan-2人胰腺癌细······
产品规格:1*10^6
¥3000
产品规格:1*10^6
¥3000
产品规格:1*10^6
¥3000
产品规格:1*10^6
¥3000
上一篇:栀子苷致肝损伤真相:抑制 FXR 打乱胆汁酸,还激活炎性小体!
下一篇:原代脑细胞分离全攻略:从技术步骤到难题破解,为神经科学研究奠基