常见细胞污染类型如何辨别及预防解决方法
常见细胞污染类型如何辨别及预防解决方法:细胞培养中常见的生物污染类型有7种,分别是细菌污染,支原体污染,原虫污染,黑胶虫污染,真菌污染,病毒污染以及非细胞污染,真菌污染来源,一般是来自实验服,并且具有气候性,多雨······
发布时间:2025-11-01 09:00:23 细胞资源库平台 访问量:224
代谢功能障碍相关脂肪性肝病(MASLD)作为全球最常见的慢性肝病,其患病率高达25%,且随肥胖率上升而加剧。MASLD以代谢应激引起的肝损伤为特征,与胰岛素抵抗及遗传因素紧密相关,临床谱系广泛,包括非酒精性脂肪变性至肝细胞癌,已成为晚期肝病及肝移植的主要病因。脂质沉积导致的脂毒性是MASLD进展的关键因素,促进代谢紊乱及肝细胞损伤。现有体内外模型虽增进理解,但大型动物模型受伦理与成本限制,啮齿动物模型则受物种特异性影响,2D细胞培养缺乏体内复杂性,故亟须创新模型以推动MASLD机制研究与治疗开发。
2025年4月3日,天津市第一中心医院张雅敏团队发表在Iscience上题为Modeling hepatic steatosis with human adult stem cell-derived liver organoids的研究基于Clever团队的方法,从人类成体干细胞(ASCs)成功扩增出双能胆管细胞类器官(COs),并进一步分化为具有成熟肝细胞功能特性的LOs。通过梯度浓度油酸(OA)诱导,构建了肝脂肪变性模型,该模型成功再现了脂肪变性及炎症特征,并验证了对抗脂肪变性药物的敏感性。此模型不仅为MASLD的分子机制研究提供了有力工具,还展示了在药物筛选中的巨大潜力,有望推动MASLD治疗方法的开发。
1,COs和LOs的生成与表征。图1展示了从成人干细胞(ASCs)衍生胆管细胞类器官(COs)及进一步分化为肝类器官(LOs)的过程。通过免疫荧光和基因表达分析,确认了LOs具有成熟肝细胞的形态和功能特征,包括表达肝细胞特异性标志物如ALB和E-cadherin,以及具备分泌白蛋白(ALB)和α-1抗胰蛋白酶(AAT)的能力。

2,LOs的转录组分析揭示其脂质代谢能力。图2通过转录组分析,发现LOs中脂质代谢相关基因显著上调,KEGG和GO富集分析进一步证实了这些基因在脂质代谢途径中的关键作用,表明LOs具备脂质代谢潜力。

3,梯度OA诱导LOs构建脂肪变性模型。图3通过梯度浓度油酸(OA)处理LOs,发现600μM OA为最佳浓度,可显著诱导LOs内脂质积累,表现为Nile Red染色荧光强度增加及甘油三酯含量上升,同时细胞活力略有下降。

4,LOs脂肪变性模型复制MASLD的脂肪变性与炎症。图4展示了600μM OA处理的LOs模型中,脂质代谢相关基因(如SREBP、FASN、CD36)及炎症因子(如IL-6、IL-1β、TNF-α)表达显著上调,同时ROS水平增加,成功模拟了MASLD的脂肪变性与炎症特征。

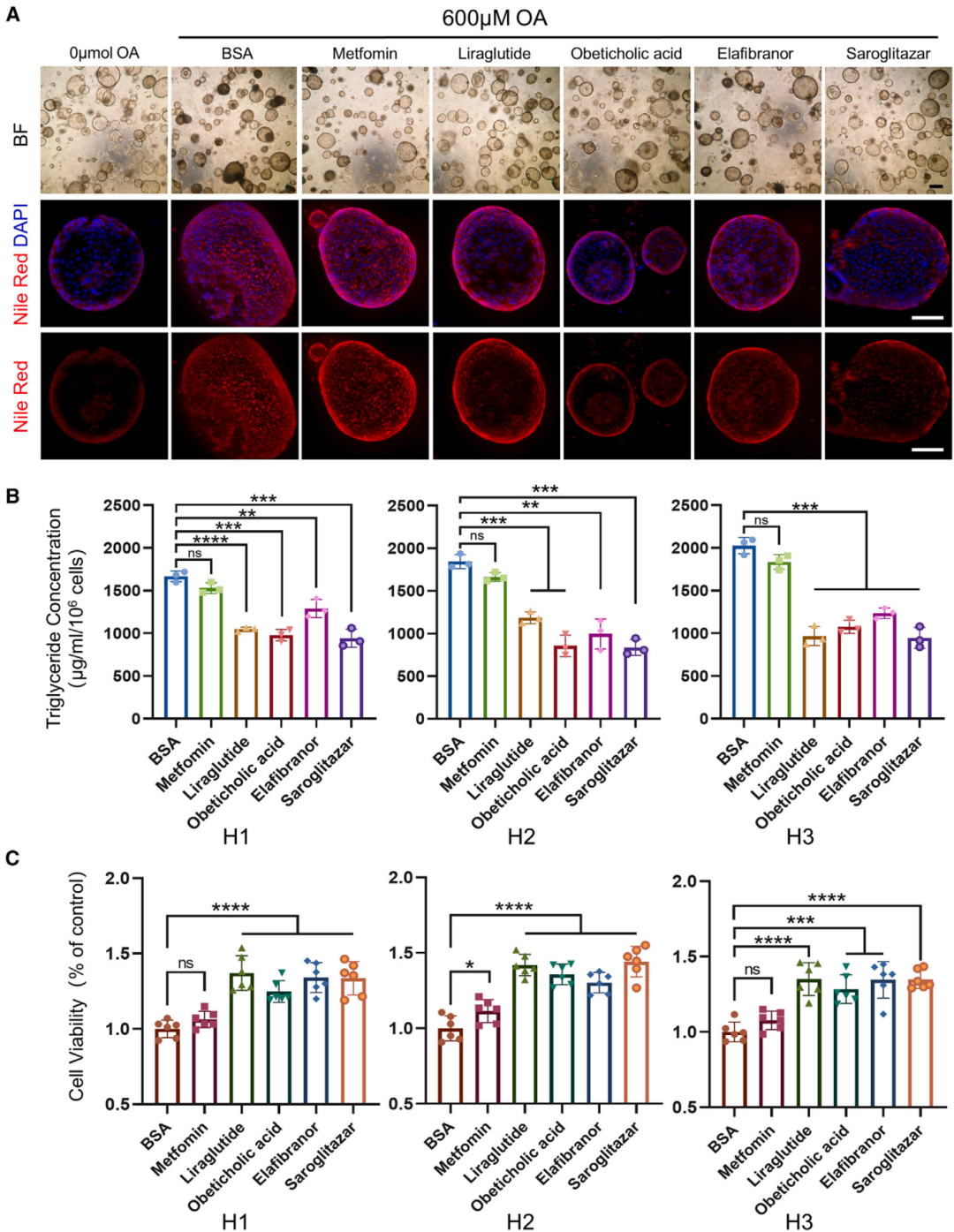
5,LOs脂肪变性模型用于药物筛选。图5评估了五种抗脂肪变性药物对LOs脂肪变性模型的治疗效果,发现除二甲双胍外,其他药物均显著降低脂质沉积并提高细胞活力,其中奥贝胆酸和萨罗格列扎效果最为显著,展示了该模型在药物筛选中的应用潜力。

本文研究了利用人成体干细胞衍生的肝类器官(LOs)构建脂肪变性模型。研究者从三位患者正常肝组织衍生的ASCs诱导形成COs,后者能在体外分化为LOs,这些LOs表达成熟肝细胞标志物,具备糖原积累及ICG摄取释放能力,转录组分析揭示其脂质代谢潜力。通过梯度浓度油酸(OA)诱导,成功构建了脂肪变性模型,再现了MASLD的脂质积累和炎症反应特征。药物筛选显示,除二甲双胍外,其他四种药物均展现显著抗脂肪变性能力,表明该模型在药物筛选中的潜力。
常见细胞污染类型如何辨别及预防解决方法:细胞培养中常见的生物污染类型有7种,分别是细菌污染,支原体污染,原虫污染,黑胶虫污染,真菌污染,病毒污染以及非细胞污染,真菌污染来源,一般是来自实验服,并且具有气候性,多雨······
细胞聚团的原因分析及如何避免:培养物中细胞可能聚集的一些原因包括:1.过度消化、2.环境压力、3.组织分解、4.过度生长、5.污染等;如何避免聚团细胞的生成;首先确认当前细胞生长密度及状态,80%左右的生长密度即可进行······
细胞有空泡原因分析及解决方法:出现细胞空泡情况有1.细胞老化2.培养液错误配制;3.细胞消化时操作不当;4.污染等等,如细胞老化,解决方法,原代细胞使用较低代次进行实验,传代细胞避免传代次数过高···
细胞半换液和全换液操作步骤:第一种方式:细胞全换液;如果是贴壁细胞,可以用全量换液法,直接吸去全部旧培养基,补充足量新鲜完全培养基;第二种方式:细胞半换液;"细胞半换液"又称"细胞半量换液",即弃掉一半旧的培养基,再······
细胞生长缓慢的可能原因有哪些:细胞培养外部因素包括细胞培养基的配方和质量问题,培养条件不理想,污染问题,细胞自身因素包含细胞的健康状态,细胞密度过高或过低,细胞老化现象,细胞特性,当细胞生长出现缓慢的问题时,我······
常用胰腺癌细胞株动物模型及胰腺癌细胞株有哪些:胰腺癌研究中常用的动物模型主要包括化学物质诱导胰腺癌动物模型,基因工程胰腺癌小鼠模型和胰腺癌移植模型,常用的胰腺细胞株MIA-PACA-2人胰腺癌细胞,Capan-2人胰腺癌细······
产品规格:1*10^6
¥3000
产品规格:1*10^6
¥3000
产品规格:1*10^6
¥3000
产品规格:1*10^6
¥3000
上一篇:肠道玫瑰花肠素在砷暴露过程中保护肠道屏障完整性和微环境稳态的新作用