常见细胞污染类型如何辨别及预防解决方法
常见细胞污染类型如何辨别及预防解决方法:细胞培养中常见的生物污染类型有7种,分别是细菌污染,支原体污染,原虫污染,黑胶虫污染,真菌污染,病毒污染以及非细胞污染,真菌污染来源,一般是来自实验服,并且具有气候性,多雨······
发布时间:2025-10-29 09:20:37 细胞资源库平台 访问量:305
头颈部鳞状细胞癌(HNSCC)是一种起源于口腔、咽喉和喉部黏膜的恶性肿瘤,占头颈部癌症的90%以上。其发病率因地区而异,与烟草、酒精和人乳头瘤病毒(HPV)感染密切相关。由于大多数患者在诊断时已处于晚期,多模式治疗(包括手术、化疗和放疗)成为主要治疗手段。顺铂是常用的化疗药物,免疫检查点抑制剂也被批准用于不可切除、转移或复发性HNSCC的治疗。然而,总体反应率仍然较低,超过一半的患者在两年内因疾病进展和治疗耐药而死亡。因此,迫切需要深入了解HNSCC的病理生理学,以改善患者的医疗护理和临床管理。
2025年4月22日,发表在Cancer Research上题为Genomic and Single-Cell Analyses Characterize Patient-Derived Tumor Organoids to Enable Personalized Therapy for Head and Neck Squamous Cell Carcinoma的研究通过建立患者来源的肿瘤类器官(PDOs),深入分析其在组织病理学、药物反应性和基因组稳定性方面的表现。
PDOs能够模拟原始肿瘤的三维结构,忠实地维持患者特异性的基因组改变和基因表达程序,并可在体外长期培养。与患者来源的肿瘤异种移植物(PDX)模型相比,PDO培养的成功率更高,且表现出与原始肿瘤的形态学和组织学相似性。然而,目前仍不清楚PDOs在多大程度上能够模拟亲本肿瘤的特性,以及长期培养对其生物学和基因组稳定性的影响。此外,HNSCC的高度肿瘤内异质性需要通过单细胞转录组分析来进一步揭示。本研究通过多组学、单细胞基因组和功能分析,系统地解决了这些问题,为HNSCC的精准治疗提供了新的思路和潜在靶点。
1,类器官模型的建立与特性分析。研究团队从31例HNSCC患者(2例HPV阳性和29例HPV阴性)的手术样本中建立了患者源性肿瘤类器官(PDO)模型。通过测试三种不同的培养基,优化了每个PDO系的生长条件,最终获得约70%的成功率,建立了22条PDO系,包括一名患者的原发肿瘤和匹配的淋巴结转移灶各一条。这些PDO模型可长期培养(>10代)并能从冷冻保存中恢复和扩增。组织病理学分析表明,PDO保留了原发肿瘤的组织病理学特征,主要表现为三种组织学模式:(1)围绕角质珠的分层鳞状上皮细胞,类似于高分化鳞状细胞癌;(2)基底样、ΔNp63+癌细胞密集填充,类似于中度或低分化鳞状细胞癌;(3)内部有角质珠但周围鳞状上皮细胞排列紊乱,这种形态特征仅见于同时具有TP53/CDKN2A和NOTCH1突变的HNSCC类器官。

2,类器官的异种移植与药物反应性。为评估HNSCC PDO的致瘤性,研究者将PDO细胞注射到免疫缺陷小鼠的两侧皮下。两个选定的PDO系(PDO-04和PDO-06)在小鼠中成功生长,移植的PDO异种移植物(PDOX)与原发肿瘤和PDO表现出高度相似的组织学和标志物蛋白染色模式。总共测试了17条PDO系,其中8条成功生长为PDOX,成功率为47%。随后评估了PDO对顺铂的敏感性,并将其与接受顺铂治疗的匹配HNSCC患者的临床结果相关联。令人惊讶的是,PDO的药物敏感性与匹配患者的临床结果密切相关:PDO对顺铂耐药的患者的无病生存期显著低于PDO对顺铂敏感的患者。这表明HNSCC PDO能够预测患者对顺铂为基础的标准治疗的临床反应。

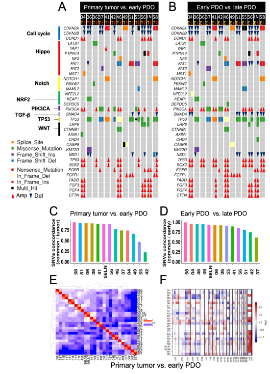
3,基因组和转录组学分析。通过全外显子组测序(WES)对13组"三联体"样本(早期和晚期传代PDO以及匹配的肿瘤样本)进行基因组分析,结果显示PDO高度保留了原发肿瘤的突变谱。PDO中检测到HNSCC常见的驱动基因突变,如TP53(62%)、CDKN2A(27%)、FAT1(31%)、PIK3CA(15%)、NOTCH1(15%)等。原发肿瘤与早期传代PDO的突变谱平均重叠率为76%,早期与晚期传代PDO的重叠率为87%,表明PDO能长期保持基因组稳定性。拷贝数变异(CNA)分析发现了HNSCC原发肿瘤中常见的染色体区域丢失(3p和8p)和获得(3q、5p和8q),以及CDKN2A、NSD1、SMAD4的缺失和TP63、SOX2、PIK3CA、CCND1、EGFR、MYC的扩增。总体而言,亲本肿瘤与匹配的早期传代PDO系,以及早期与晚期传代PDO系之间的CNA谱显示出高度相似性。

4,单细胞分析与肿瘤内异质性。研究团队对8个HPV阴性PDO进行了单细胞RNA测序(scRNA-seq),共获得68,919个细胞。细胞类型注释确认这些PDO几乎完全由鳞状上皮细胞组成。UMAP图显示这些类器官肿瘤细胞主要按患者特异性聚类,这可能是由患者特异性的基因组驱动因素所致。通过GSVA方法确定的单细胞RNA-seq分子亚型与相匹配样本的批量RNA-seq高度一致。为解析PDO的肿瘤内转录异质性(ITH),研究者采用非负矩阵分解(NMF)方法识别了8个共识基因程序,被注释为MYC、G2/M细胞周期、分泌、缺氧、上皮衰老(EpiSen)和混合上皮-间质转化(hEMT)程序。这些ITH程序与已发表的HNSCC、食管SCC(ESCC)和宫颈SCC(CSCC)原发肿瘤的scRNA-seq数据显著相似,表明PDO能忠实地模拟体内患者肿瘤样本的肿瘤内表达异质性模式。

5,hEMT程序与顺铂耐药性。研究者发现,不同PDO系的hEMT阳性细胞比例差异显著,从PDO-51的4.36%到PDO-49的97.4%不等。在比较顺铂敏感和耐药PDO组时,发现只有hEMT程序在两组间表现出统计学显著差异,耐药组的hEMT程序得分更高。皮尔逊相关分析显示,hEMT程序得分(R=0.9,P=0.0022)和hEMT阳性细胞比例(R=0.91,P=0.0019)与PDO的IC50值显著相关。进一步分析TCGA HNSCC队列发现,hEMT高表达肿瘤的患者总体生存率显著低于hEMT低表达肿瘤的患者,多变量分析证实hEMT程序得分是HNSCC患者的独立预后因子。

6,AREG调控hEMT程序和顺铂敏感性。研究者特别关注AREG基因,它在与顺铂IC50的表达相关性排名中位列第二。AREG编码一种生长因子(amphiregulin),作为EGFR的低亲和力配体,是HNSCC肿瘤的关键可药靶驱动因子。AREG在HNSCC肿瘤中较邻近非恶性样本明显上调,并与HNSCC患者生存率显著相关。功能实验证实,通过独立的siRNA或shRNA敲低AREG增强了HNSCC细胞和PDO对顺铂的敏感性;相反,添加重组AREG蛋白使PDO对顺铂产生耐药性。蛋白质实验表明,沉默AREG降低了EGFR信号通路下游靶标AKT和ERK的磷酸化水平。AREG与多个hEMT程序基因表达高度相关,敲低AREG下调了hEMT程序基因的表达水平,而添加重组AREG蛋白促进了EGFR磷酸化和hEMT基因的表达。体内异种移植实验进一步验证了AREG在顺铂耐药中的作用:AREG沉默的SNU-1066和PDO-06异种移植肿瘤对顺铂治疗更敏感,而对照肿瘤几乎不响应顺铂治疗。

本研究成功构建HNSCC患者源性肿瘤类器官(PDO)模型,证实其能维持原发肿瘤的组织病理学与基因组特征,且长期培养下特性稳定。PDO可预测患者对顺铂治疗的反应,体外药物敏感性与预后紧密相关。批量与单细胞RNA测序揭示PDO分子亚型及肿瘤内异质性,与患者肿瘤高度相似。研究还发现混合型上皮-间质转化(hEMT)程序与顺铂耐药及不良预后相关,AREG为关键调控因子,通过激活EGFR通路促进耐药。
常见细胞污染类型如何辨别及预防解决方法:细胞培养中常见的生物污染类型有7种,分别是细菌污染,支原体污染,原虫污染,黑胶虫污染,真菌污染,病毒污染以及非细胞污染,真菌污染来源,一般是来自实验服,并且具有气候性,多雨······
细胞聚团的原因分析及如何避免:培养物中细胞可能聚集的一些原因包括:1.过度消化、2.环境压力、3.组织分解、4.过度生长、5.污染等;如何避免聚团细胞的生成;首先确认当前细胞生长密度及状态,80%左右的生长密度即可进行······
细胞有空泡原因分析及解决方法:出现细胞空泡情况有1.细胞老化2.培养液错误配制;3.细胞消化时操作不当;4.污染等等,如细胞老化,解决方法,原代细胞使用较低代次进行实验,传代细胞避免传代次数过高···
细胞半换液和全换液操作步骤:第一种方式:细胞全换液;如果是贴壁细胞,可以用全量换液法,直接吸去全部旧培养基,补充足量新鲜完全培养基;第二种方式:细胞半换液;"细胞半换液"又称"细胞半量换液",即弃掉一半旧的培养基,再······
细胞生长缓慢的可能原因有哪些:细胞培养外部因素包括细胞培养基的配方和质量问题,培养条件不理想,污染问题,细胞自身因素包含细胞的健康状态,细胞密度过高或过低,细胞老化现象,细胞特性,当细胞生长出现缓慢的问题时,我······
常用胰腺癌细胞株动物模型及胰腺癌细胞株有哪些:胰腺癌研究中常用的动物模型主要包括化学物质诱导胰腺癌动物模型,基因工程胰腺癌小鼠模型和胰腺癌移植模型,常用的胰腺细胞株MIA-PACA-2人胰腺癌细胞,Capan-2人胰腺癌细······
产品规格:1*10^6
¥3000
产品规格:1*10^6
¥3000
产品规格:1*10^6
¥3000
产品规格:1*10^6
¥3000
上一篇:免疫抑制性JAG2⁺肿瘤相关中性粒细胞可抑制卵巢癌PD-1阻断反应