常见细胞污染类型如何辨别及预防解决方法
常见细胞污染类型如何辨别及预防解决方法:细胞培养中常见的生物污染类型有7种,分别是细菌污染,支原体污染,原虫污染,黑胶虫污染,真菌污染,病毒污染以及非细胞污染,真菌污染来源,一般是来自实验服,并且具有气候性,多雨······
发布时间:2025-10-27 17:43:23 细胞资源库平台 访问量:224
检测细胞株广泛应用于药物发现、抗体开发、基因研究和毒性评估等领域。基于D-Luciferase的报告基因细胞株及其荧光素酶检测方法在药物初筛/复筛、表位竞争、药物生物活性检测等多方面展现了广泛的应用潜力。报告基因法已被药典收录,为国家认可的检测方法。报告基因细胞株多用于监测特定的生物过程或信号通路。
HEK293细胞因子报告基因细胞株是以HEK293为工具细胞,采用慢病毒感染的方式构建,不仅能够稳定表达细胞因子受体蛋白,并且能够表达荧光素酶报告基因,是基于转录因子信号通路构建的荧光素酶报告基因细胞系。当细胞因子结合受体蛋白后,细胞因子与受体蛋白相互作用,激活转录因子信号通路,从而激活荧光素酶的表达。荧光信号的强弱即代表信号通路的激活效果,因此可用于相关药物的体外效果评价,筛选抗体以及筛选信号通路的激活剂或抑制剂。
英文标题:TGF-β1-Induced LINC01094 promotes epithelial-mesenchymal transition in hepatocellular carcinoma through the miR-122-5p/TGFBR2–SMAD2–SMAD3 Axis
中文标题:TGF-β1 诱导的 LINC01094 通过 miR-122-5p/TGFBR2–SMAD2–SMAD3 轴促进肝细胞癌上皮 - 间质转化
发表期刊:《Functional & Integrative Genomics》
影响因子:3.1
作者单位:
1. NHC Key Laboratory of Prevention and Treatment of Central Asia High Incidence Diseases, Shihezi University, Shihezi, Xinjiang, China
2. Key Laboratory of Xinjiang Endemic and Ethnic Diseases, Shihezi University School of Medicine, Shihezi, Xinjiang, China
作者信息:
Xiaofeng Yang, Cuicui Xu, Chenghao Liu, Xiangwei Wu, Xueling Chen, Jun Hou, Lianghai Wang
肝细胞癌(HCC)是全球第六大常见癌症、第三大癌症相关死亡原因,转移是其预后差的核心因素,而上皮 - 间质转化(EMT)是肿瘤转移的关键步骤。长链非编码 RNA(lncRNA)通过调控基因表达参与 HCC 进展,其中 LINC01094 已在肾透明细胞癌、胶质瘤等癌症中被证实促癌,但在 HCC 中的功能及机制尚未明确。TGF-β/SMAD 信号通路是调控 EMT 的核心通路,且 lncRNA 常以竞争性内源性 RNA(ceRNA)形式吸附 microRNA(miRNA)调控下游基因。本研究旨在明确 LINC01094 在 HCC 中的表达及预后意义,探索其通过 TGF-β/SMAD 通路调控 EMT 的分子机制,为 HCC 转移的靶向治疗提供新靶点。
生物信息学分析:从 TCGA 数据库获取 50 例正常组织和 374 例 HCC 组织的转录组及临床数据,与 454 个免疫相关 lncRNA 交集,筛选差异表达 lncRNA(|log₂(fold change)|≥0.585,FDR<0.05);通过 Cox 回归和 Kaplan-Meier 分析筛选与预后及 TGF-β 通路相关性最高的 LINC01094;利用 RNA22、miRWalk 预测 LINC01094 结合的 miRNA 及下游靶基因,通过 LncATLAS、lncLocator 预测 LINC01094 的亚细胞定位。
细胞培养与试剂处理:人 HCC 细胞系(HepG2、Hep3B、HuH-7、SNU-387、MHCC97H)按不同培养基配方培养(如 Hep3B 用 MEM 培养基,SNU-387 用 1640 培养基),均置于 37℃、5% CO₂培养箱;TGF-β1(0、1、2、5 ng/mL)处理细胞 12h,TGF-β/SMAD 通路抑制剂(Disitertide TFA、SB-431542,终浓度 10μM)用于阻断通路。
细胞实验:构建 LINC01094 过表达质粒、shRNA 及 siRNA,用 Lipofectamine 2000/RNAiMAX 转染细胞,48h 后收集样本或用嘌呤霉素筛选稳定细胞系;qRT-PCR 检测 RNA 表达(内参 ACTB),Transwell 实验检测细胞迁移(无 Matrigel)和侵袭(含 Matrigel),Western blot 检测 EMT 标志物(E-cadherin、ZO-1、vimentin,内参 β-actin),核质分离实验验证 LINC01094 亚细胞定位(胞质对照 GAPDH,核对照 U6)。
动物实验与统计:4 周龄雄性 Balb/c 裸鼠尾静脉注射 5×10⁶个 MHCC97H-LINC01094 或对照细胞,5 周后处死并取肺组织做 HE 染色,计数转移结节;用 GraphPad Prism 7.0 分析数据,组间比较用 t 检验或方差分析,生存分析用 Kaplan-Meier 法,相关性分析用 Spearman 秩相关,p<0.05 为差异显著。

图1:LINC01094 在 HCC 中高表达且与不良预后相关
图1A 热图显示 HCC 中 20 个差异表达 lncRNA,
图1B 火山图筛选出 6 个同时满足 Cox 分析和生存分析的高表达 lncRNA;
图1C-E 森林图及热图证实 LINC01094 与 TGF-β 通路相关性最高(r 值最大);
图1F-G TCGA 数据显示,LINC01094 在配对及非配对 HCC 组织中均显著高表达;
图1H 生存分析表明,LINC01094 高表达患者的总生存期、无进展生存期、疾病特异性生存期均显著缩短;
图1I-J 显示 LINC01094 在死亡患者及 T4 期肿瘤中高表达;
图1K 单 / 多因素分析证实 LINC01094 是 HCC 不良预后的独立危险因素。

图2:LINC01094 促进 HCC 细胞迁移、侵袭及 EMT
图2A GSEA 分析显示,LINC01094 高表达组富集 EMT 特征基因集;
图2B qRT-PCR 检测 HCC 细胞系,发现 SNU-387、HuH-7 中 LINC01094 表达最高,Hep3B 最低;
图2C siRNA 转染后,SNU-387、HuH-7 中 LINC01094 表达显著降低;
图2D-E Transwell 实验显示,LINC01094 敲低后细胞迁移、侵袭能力显著下降;
图2F 形态观察发现,SNU-387 敲低 LINC01094 后呈上皮样形态,Hep3B 过表达 LINC01094 后呈间质样形态;
图2G Western blot 显示,LINC01094 敲低使上皮标志物(E-cadherin、ZO-1)升高、间质标志物(vimentin)降低,过表达则相反;
图2H 裸鼠肺转移模型显示,过表达 LINC01094 组肺转移结节数显著增多。

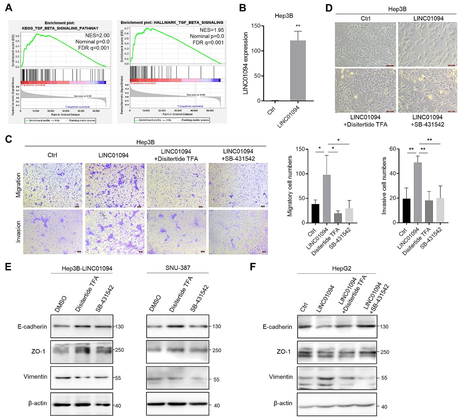
图3:LINC01094 通过 TGF-β/SMAD 通路促进 EMT
图3A GSEA 分析显示,LINC01094 高表达组富集 TGF-β/SMAD 通路基因集;
图3B qRT-PCR 证实 Hep3B 成功过表达 LINC01094;
图3C Transwell 实验显示,过表达 LINC01094 增强细胞迁移、侵袭能力,但加入 Disitertide TFA(TGF-β/SMAD 通路抑制剂)或 SB-431542(TGF-β 受体抑制剂)后,该效应被逆转;
图3D 形态观察发现,抑制剂处理可使过表达 LINC01094 的 Hep3B 细胞恢复上皮样形态;
图3E-F Western blot 显示,抑制剂处理后,过表达 LINC01094 细胞的上皮标志物升高、间质标志物降低,证实 LINC01094 依赖 TGF-β/SMAD 通路调控 EMT。

图4:LINC01094 在细胞质中竞争性结合 miR-122-5p
图4A-B LncATLAS、lncLocator 数据库预测 LINC01094 定位于细胞质;
图4C 核质分离实验验证,LINC01094 在 SNU-387、HuH-7 的细胞质中高表达;
图4D Venn 图显示,RNA22 预测的 LINC01094 结合 miRNA 与 miRWalk 预测的 TGF-β 通路相关 miRNA 交集为 miR-122-5p、miR-139-5p 等,其中 miR-122-5p 与 LINC01094 负相关性最强(r=-0.458,图 4E);
图4F-G TCGA 数据显示,miR-122-5p 在 HCC 组织中显著低表达;
图4H-I 相关性分析显示,miR-122-5p 与 TGFBR2、SMAD2、SMAD3 负相关,而 LINC01094 与这三个基因正相关,提示 LINC01094 可能作为 ceRNA 吸附 miR-122-5p。

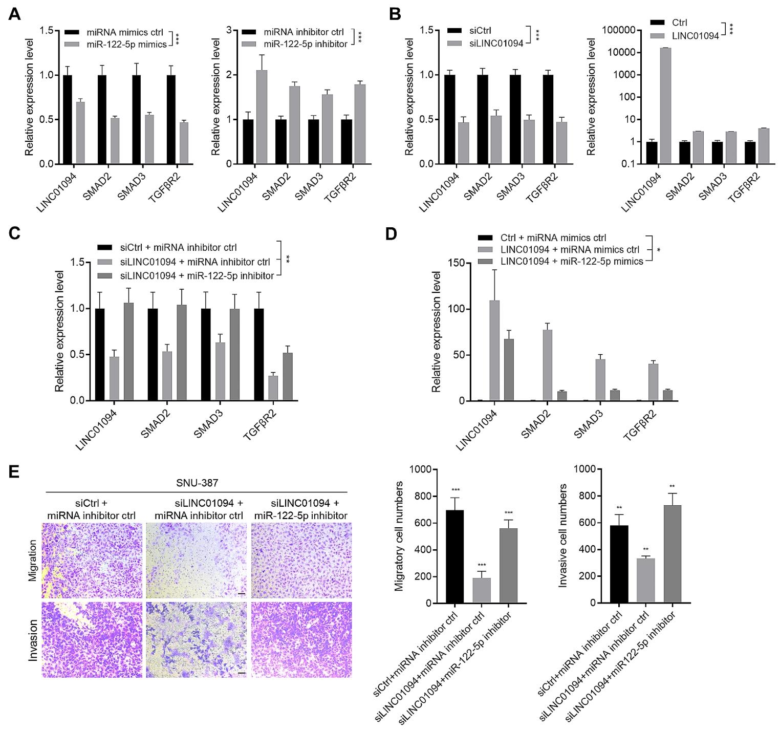
图5:LINC01094 通过 miR-122-5p/TGFBR2–SMAD2–SMAD3 轴调控 EMT
图5A qRT-PCR 显示,SNU-387 转染 miR-122-5p 模拟物后,LINC01094 及 TGFBR2、SMAD2、SMAD3 表达降低;Hep3B 转染 miR-122-5p 抑制剂后,上述基因表达升高;
图5B qRT-PCR 证实,LINC01094 过表达 / 敲低可分别上调 / 下调 TGFBR2、SMAD2、SMAD3;
图5C-D 拯救实验显示,SNU-387 共转染 siLINC01094 与 miR-122-5p 抑制剂,可逆转 siLINC01094 对靶基因的下调效应;Hep3B 共转染 LINC01094 与 miR-122-5p 模拟物,可逆转 LINC01094 对靶基因的上调效应;
图5E Transwell 实验显示,miR-122-5p 抑制剂可恢复 siLINC01094 对细胞迁移、侵袭的抑制作用。

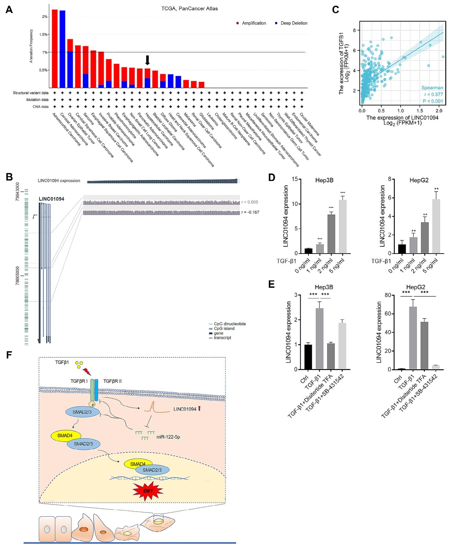
图6:TGF-β1 剂量依赖性诱导 LINC01094 表达
图6A-B CBioPortal、Mexpress 分析显示,LINC01094 表达与基因拷贝数变异(仅 0.54% 病例改变)、甲基化水平无显著关联;
图6C TCGA 数据显示,LINC01094 与 TGFB1 基因显著正相关(r=0.577,p<0.001);
图6D qRT-PCR 显示,Hep3B、HepG2 中 TGF-β1 浓度越高(0-5 ng/mL),LINC01094 表达越高;
图6E qRT-PCR 显示,5 ng/mL TGF-β1 诱导 LINC01094 表达,而加入 Disitertide TFA 或 SB-431542 后,该诱导效应被阻断;
图6F 机制模型总结:TGF-β1 诱导 LINC01094,LINC01094 吸附 miR-122-5p,上调 TGFBR2、SMAD2、SMAD3,激活 TGF-β/SMAD 通路促进 EMT,形成正反馈 loop。
本研究证实,LINC01094 在 HCC 中高表达且与不良预后显著相关,是 HCC 转移的独立危险因素。机制上,LINC01094 定位于细胞质,以 ceRNA 形式吸附 miR-122-5p,解除其对下游 TGFBR2、SMAD2、SMAD3 的抑制,激活 TGF-β/SMAD 通路促进 EMT,进而增强 HCC 细胞迁移、侵袭能力;此外,TGF-β1 可剂量依赖性诱导 LINC01094 表达,形成 “TGF-β1-LINC01094-TGF-β/SMAD 通路” 正反馈 loop,持续推动 HCC 转移。LINC01094 有望成为 HCC 转移的预后标志物及潜在治疗靶点。
常见细胞污染类型如何辨别及预防解决方法:细胞培养中常见的生物污染类型有7种,分别是细菌污染,支原体污染,原虫污染,黑胶虫污染,真菌污染,病毒污染以及非细胞污染,真菌污染来源,一般是来自实验服,并且具有气候性,多雨······
细胞聚团的原因分析及如何避免:培养物中细胞可能聚集的一些原因包括:1.过度消化、2.环境压力、3.组织分解、4.过度生长、5.污染等;如何避免聚团细胞的生成;首先确认当前细胞生长密度及状态,80%左右的生长密度即可进行······
细胞有空泡原因分析及解决方法:出现细胞空泡情况有1.细胞老化2.培养液错误配制;3.细胞消化时操作不当;4.污染等等,如细胞老化,解决方法,原代细胞使用较低代次进行实验,传代细胞避免传代次数过高···
细胞半换液和全换液操作步骤:第一种方式:细胞全换液;如果是贴壁细胞,可以用全量换液法,直接吸去全部旧培养基,补充足量新鲜完全培养基;第二种方式:细胞半换液;"细胞半换液"又称"细胞半量换液",即弃掉一半旧的培养基,再······
细胞生长缓慢的可能原因有哪些:细胞培养外部因素包括细胞培养基的配方和质量问题,培养条件不理想,污染问题,细胞自身因素包含细胞的健康状态,细胞密度过高或过低,细胞老化现象,细胞特性,当细胞生长出现缓慢的问题时,我······
常用胰腺癌细胞株动物模型及胰腺癌细胞株有哪些:胰腺癌研究中常用的动物模型主要包括化学物质诱导胰腺癌动物模型,基因工程胰腺癌小鼠模型和胰腺癌移植模型,常用的胰腺细胞株MIA-PACA-2人胰腺癌细胞,Capan-2人胰腺癌细······
产品规格:1*10^6
¥3000
产品规格:1*10^6
¥3000
产品规格:1*10^6
¥3000
产品规格:1*10^6
¥3000
上一篇:小细胞肺癌类器官模型揭示小细胞肺癌中亚型特异性脆弱性
下一篇:从酸性到碱性都发光!PLR 凝聚层改写萤火虫生物发光特性