常见细胞污染类型如何辨别及预防解决方法
常见细胞污染类型如何辨别及预防解决方法:细胞培养中常见的生物污染类型有7种,分别是细菌污染,支原体污染,原虫污染,黑胶虫污染,真菌污染,病毒污染以及非细胞污染,真菌污染来源,一般是来自实验服,并且具有气候性,多雨······
发布时间:2025-09-27 09:01:31 细胞资源库平台 访问量:538
乙肝病毒(HBV)感染是全球主要公共卫生问题之一,有超过2.5亿人慢性感染HBV。而其中有超三分之一的人口集中在我国,人数接近1亿人。NTCP工具细胞,特别是外源表达NTCP的肝癌细胞系如HepG2-NTCP和Huh7-NTCP,因其易操作、短周期、重现性佳的特点,在乙肝病毒(HBV)研究中扮演着至关重要的角色。这些细胞模型能够有效模拟HBV的感染过程,为研究HBV的生命周期、宿主限制因子、病毒复制以及药物筛选提供了一个强大而便捷的体外平台。它们不仅有助于揭示HBV感染的分子机制,如DDX3作为宿主限制因子阻碍cccDNA转录,GPC5作为附着因子在感染入胞过程中的作用,还能通过直接与NTCP相互作用或下调NTCP表达来筛选和验证抗病毒药物的活性,例如环孢菌素A及其衍生物、雷帕霉素及其衍生物等。此外,这些工具细胞还促进了对HBV宿主特异性分子的发现,为发展支持HBV感染的小动物模型提供了可能,这对于乙肝相关研究和药物开发具有重大意义。
英文标题:A novel synthetic bile acid derivative inhibits hepatitis B virus infection at entry step by interfering with the oligomerization of sodium taurocholate co-transporting polypeptide
中文标题:
新型合成胆汁酸衍生物通过干扰钠 / 牛磺胆酸共转运多肽(NTCP)寡聚化抑制乙型肝炎病毒入侵
发表期刊:《Antiviral Research》
影响因子:2.3
作者单位:
1. Division of Infectious Disease Control, Center for Infectious Diseases, Kobe University Graduate School of Medicine, Kobe, Japan2 Department of Microbiology, Faculty of Medicine, Udayana University, Bali, Indonesia3 Department of Virology, Niigata University Graduate School of Medical and Dental Sciences, Niigata, Japan
作者信息:
Gede Ngurah Rsi Suwardana¹,², Takayuki Abe³, Lin Deng¹
乙型肝炎病毒(HBV)感染是全球重大健康负担,现有核苷(酸)类似物和聚乙二醇干扰素仅能抑制病毒复制,功能性治愈率不足 10%。HBV 依赖肝细胞表面受体 NTCP(钠 / 牛磺胆酸共转运多肽)入侵,NTCP 同时承担胆汁酸转运的生理功能。现有 NTCP 靶向的 HBV 进入抑制剂(如 bulevirtide)多非选择性干扰胆汁酸代谢,存在安全隐患。本研究从自主合成的杂环化合物库中筛选出新型胆汁酸衍生物 SO-145,通过干扰 NTCP 寡聚化抑制 HBV 入侵,且不影响 NTCP 的胆汁酸转运功能,为开发安全的 HBV 进入抑制剂提供新方向。
以表达 NanoLuc 报告基因的重组 HBV(HBV/NL)为筛选工具,从 491 种合成化合物中筛选抗 HBV 活性分子;细胞模型包括 HepG2-NTCP-C4(表达 NTCP 的肝癌细胞)、Hep38.7-Tet(可诱导产生 HBV 的细胞)、PXB 细胞(人源化小鼠肝细胞);通过 luciferase 活性检测、qPCR/qRT-PCR 定量 HBV DNA/RNA、ELISA 检测 HBsAg 评估病毒感染;免疫荧光(preS1-TAMRA 标记)观察 preS1 与 NTCP 的结合及内化;Co-IP、邻近连接实验(PLA)、pull-down 实验(生物素化 NTCP 肽段 271-290aa)分析 NTCP 寡聚化;[³H] 牛磺胆酸(TCA)摄取实验检测 NTCP 的胆汁酸转运功能;统计用 SPSS v28(t 检验 / Mann-Whitney U 检验,p<0.05 为显著)。

图1:筛选鉴定新型抗 HBV 分子 SO-145
HBV/NL 筛选显示,SO-145 以剂量依赖方式抑制 HBV 感染(10μM 时抑制率 > 80%),无细胞毒性(Cell-Titer-Glo assay 显示活性与 DMSO 组无差异);HCV 假病毒(HCVpp)实验证实,SO-145 不抑制 HCV 感染(CD81 抗体可有效抑制 HCVpp),表明其 HBV 特异性;SO-145 为 lithocholic acid 衍生物,化学结构稳定。

图2:SO-145 作用于 HBV 生命周期早期,不影响复制与转录
Hep38.7-Tet 细胞中,SO-145 对细胞内 HBV RNA、细胞外 HBV DNA 无抑制作用(恩替卡韦可显著抑制),表明不影响 HBV 复制;HBV 启动子报告实验显示,SO-145 对核心启动子、Enh1/X 启动子等无影响,排除转录抑制;感染时序实验(预处理 / 共处理 / 后处理)显示,仅共处理(与 HBV 同时加入)可显著降低 HBsAg 和 HBc 蛋白水平,证实其作用于 HBV 入侵早期;SO-145 的 IC₅₀为 2.17μM,细胞毒性(CC₅₀=849.2μM)显著低于母体 lithocholic acid(CC₅₀=154.4μM),安全性更优。

图3:SO-145 在人源肝细胞(PXB 细胞)中抑制 HBV 入侵
PXB 细胞实验显示,SO-145 仅在预处理 / 共处理时降低 HBsAg 水平(post 处理无影响),而 FXR 激动剂 INT-767 在两种处理方式下均有效,表明 SO-145 机制不同于 FXR 介导的通路;qRT-PCR 显示,SO-145 不影响 FXR 下游基因(SHP)及 NTCP 的 mRNA 表达,进一步排除 FXR 依赖机制;PXB 细胞中,SO-145 可降低细胞内 HBV RNA、DNA 及细胞外 HBsAg,与 preS1 肽(阳性对照)效果相当,证实其抑制 HBV 入侵。

图4:SO-145 不影响 preS1 与 NTCP 结合及 NTCP 胆汁酸转运
preS1-TAMRA 免疫荧光显示,INT-767、preS1 肽可显著抑制 preS1 与 NTCP 结合,SO-145 无显著影响;[³H] TCA 摄取实验显示,环孢素 A(阳性对照)显著抑制 NTCP 转运功能,SO-145(0.3-30μM)对 TCA 摄取无影响,证实其不干扰 NTCP 的生理功能。

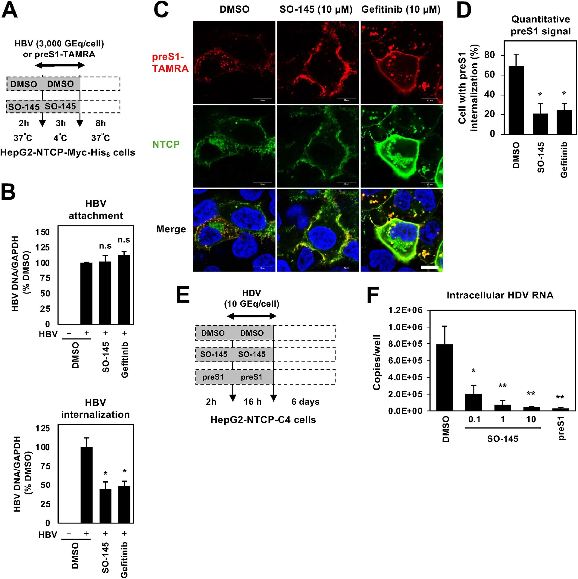
图5:SO-145 抑制 HBV 和 HDV 内化
HBV 内化实验显示,4℃下 SO-145 不影响 HBV 与细胞结合(HBV DNA 水平与 DMSO 组相当),37℃下显著降低细胞内 HBV DNA(抑制率 > 60%),EGFR 抑制剂吉非替尼(阳性对照)有类似效果;preS1-TAMRA 内化实验显示,DMSO 组 preS1 进入细胞质,SO-145 组 preS1 滞留于细胞膜;HDV 感染实验中,SO-145 以剂量依赖方式降低细胞内 HDV RNA(10μM 时抑制率 > 70%),证实其对依赖 HBV 包膜的 HDV 同样有效。

图6:SO-145 不影响 EGFR-NTCP 相互作用,但抑制 NTCP 寡聚化
Co-IP 实验显示,SO-145 不降低 EGFR-HA 与 NTCP-Myc 的结合水平,也不影响 EGF 诱导的 EGFR 及 ERK1/2 磷酸化;Co-IP 检测 NTCP 寡聚化显示,SO-145 以剂量依赖方式降低 NTCP-HA 与 NTCP-Myc 的相互作用(100μM 时结合率降至 43%),曲格列酮(阳性对照)有类似效果,且不影响 NTCP 总表达量。

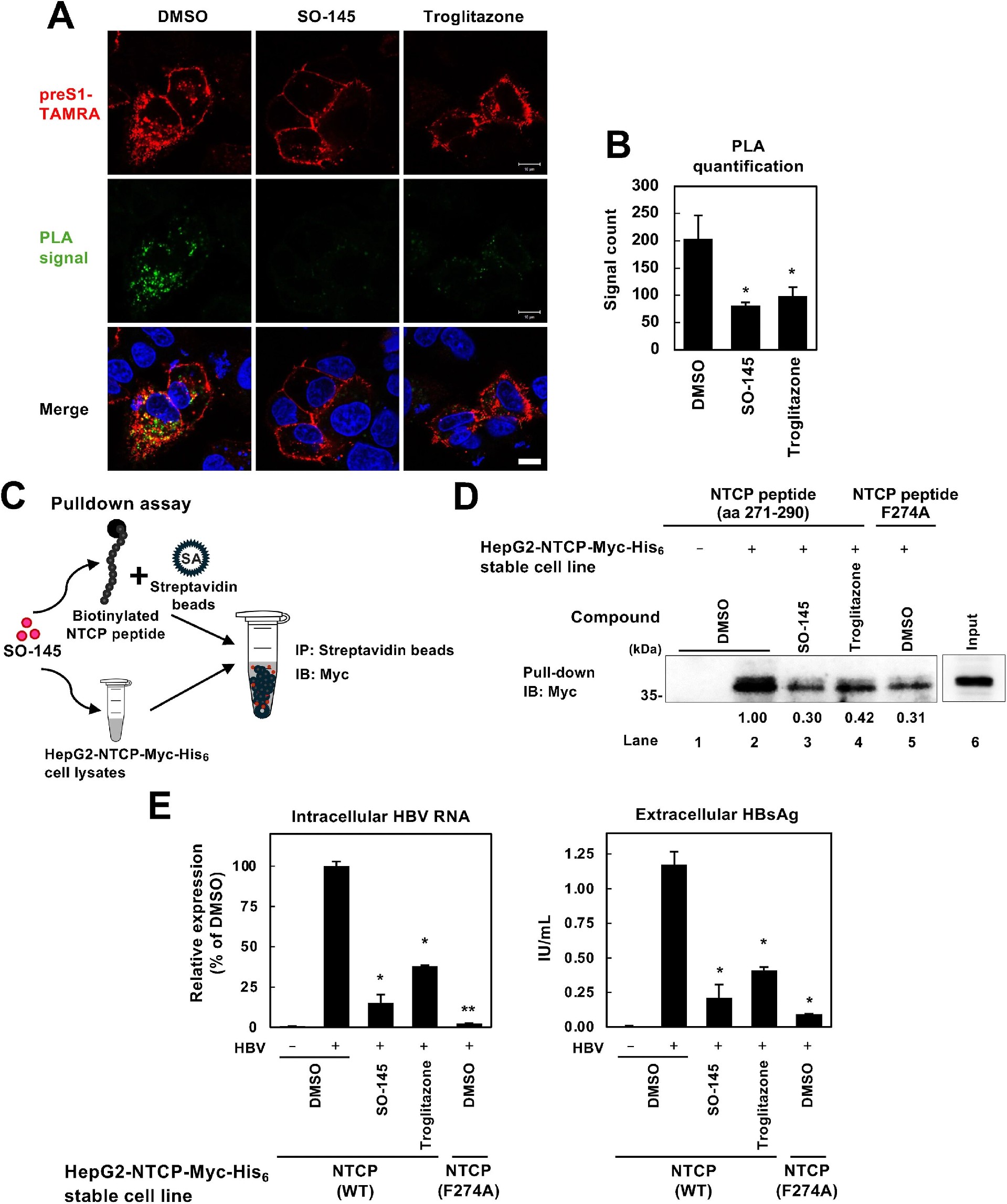
图7:SO-145 显著抑制 NTCP 271-290aa 寡聚化,阻断 HBV 感染的关键机制揭秘
实验显示,DMSO 组可见大量绿色 PLA 信号(NTCP 寡聚化标志),SO-145 组信号减少 > 70%;pull-down 实验显示,生物素化 NTCP 肽段 271-290aa(寡聚化界面)可结合 NTCP-Myc,SO-145 处理后结合量降至 30%,F274A 突变(破坏寡聚化)的肽段结合量显著降低;HepG2-NTCP(F274A)细胞中,SO-145 对 HBV RNA、HBsAg 无抑制作用,证实其通过靶向 NTCP 271-290aa 区域抑制寡聚化。

图8:SO-145 作为抗 HBV 药物的作用机制模型
该图为合成胆汁酸衍生物 SO-145 阻断 HBV 入侵肝细胞的机制示意图,清晰呈现 HBV 正常入侵流程及 SO-145 的特异性干预靶点:HBV 正常入侵时,首先通过肝细胞表面的硫酸乙酰肝素蛋白多糖(HSPGs)实现初步结合,随后与含 9 个跨膜结构域(TM1-TM9)且呈隧道样结构的 NTCP 发生高亲和力结合;此时 EGFR 作为共受体与 NTCP 形成复合物,触发 NTCP 依赖其 271-290aa 区域(位于 TM8-TM9 胞外环及 TM9 胞外部分)发生寡聚化,进而介导 HBV 通过网格蛋白依赖的内吞作用进入细胞。而 SO-145 的核心作用是特异性结合 NTCP 的 271-290aa 寡聚化界面,直接抑制 NTCP 寡聚化过程 —— 其既不影响 HBV 与 HSPGs 的初步结合、preS1 与 NTCP 的高亲和力结合,也不干扰 NTCP 用于胆汁酸转运的隧道结构及生理功能,仅通过阻断 NTCP 寡聚化使 EGFR-NTCP 复合物无法启动后续 HBV 内化信号,最终实现对 HBV 入侵的特异性抑制。
本研究证实,新型胆汁酸衍生物 SO-145 通过干扰 NTCP 寡聚化(靶向 271-290aa 界面)抑制 HBV 和 HDV 入侵,且具有三大优势:1. 不影响 preS1 与 NTCP 的结合;2. 不干扰 NTCP 的胆汁酸转运功能;3. 细胞毒性低(CC₅₀远高于 IC₅₀)。SO-145 为开发安全、特异的 HBV 进入抑制剂提供了新分子实体,也为解析 NTCP 寡聚化在 HBV 入侵中的作用机制提供了实验依据。
常见细胞污染类型如何辨别及预防解决方法:细胞培养中常见的生物污染类型有7种,分别是细菌污染,支原体污染,原虫污染,黑胶虫污染,真菌污染,病毒污染以及非细胞污染,真菌污染来源,一般是来自实验服,并且具有气候性,多雨······
细胞聚团的原因分析及如何避免:培养物中细胞可能聚集的一些原因包括:1.过度消化、2.环境压力、3.组织分解、4.过度生长、5.污染等;如何避免聚团细胞的生成;首先确认当前细胞生长密度及状态,80%左右的生长密度即可进行······
细胞有空泡原因分析及解决方法:出现细胞空泡情况有1.细胞老化2.培养液错误配制;3.细胞消化时操作不当;4.污染等等,如细胞老化,解决方法,原代细胞使用较低代次进行实验,传代细胞避免传代次数过高···
细胞半换液和全换液操作步骤:第一种方式:细胞全换液;如果是贴壁细胞,可以用全量换液法,直接吸去全部旧培养基,补充足量新鲜完全培养基;第二种方式:细胞半换液;"细胞半换液"又称"细胞半量换液",即弃掉一半旧的培养基,再······
细胞生长缓慢的可能原因有哪些:细胞培养外部因素包括细胞培养基的配方和质量问题,培养条件不理想,污染问题,细胞自身因素包含细胞的健康状态,细胞密度过高或过低,细胞老化现象,细胞特性,当细胞生长出现缓慢的问题时,我······
常用胰腺癌细胞株动物模型及胰腺癌细胞株有哪些:胰腺癌研究中常用的动物模型主要包括化学物质诱导胰腺癌动物模型,基因工程胰腺癌小鼠模型和胰腺癌移植模型,常用的胰腺细胞株MIA-PACA-2人胰腺癌细胞,Capan-2人胰腺癌细······
产品规格:1*10^6
¥3000
产品规格:1*10^6
¥3000
产品规格:1*10^6
¥3000
产品规格:1*10^6
¥3000
上一篇:THP-G1b 细胞系:精准预测皮肤致敏物质的新工具
下一篇:机器学习引导的中国大蝾螈皮肤抗光老化肽:高效制备和机制研究