常见细胞污染类型如何辨别及预防解决方法
常见细胞污染类型如何辨别及预防解决方法:细胞培养中常见的生物污染类型有7种,分别是细菌污染,支原体污染,原虫污染,黑胶虫污染,真菌污染,病毒污染以及非细胞污染,真菌污染来源,一般是来自实验服,并且具有气候性,多雨······
发布时间:2025-09-03 09:00:59 细胞资源库平台 访问量:302
肠道黏膜通过持续的增殖、分化和凋亡过程进行动态更新。肠道上皮细胞(IEC)的分化机制对于理解正常的肠道适应和异常的肠道生长至关重要。骨形态发生蛋白(BMP)信号通路是调节肠道增殖和分化的关键因素,但其在肠道中的分子机制尚未完全明确。
2025年5月28日,发表在Cell Death & Disease上题为miR-181a-5p mediates the effects of BMP4 on intestinal cell proliferation and differentiation 的研究旨在探讨BMP4在肠道细胞增殖和分化中的作用及其分子机制。揭示了BMP4通过miR-181a-5p和糖酵解信号通路在维持肠道上皮细胞增殖和分化中的关键作用。
研究发现,BMP4处理可增加肠细胞标志物的表达,抑制IEC的增殖,并降低miR-181a-5p的表达。通过锁定核酸(LNA)miR-181a-5p抑制剂处理可显著增加肠细胞的分化,并抑制肠道干细胞的自我更新。此外,体内给予LNA miR-181a-5p抑制剂可增强肠细胞分化并抑制细胞增殖。研究还发现,BMP4处理或抑制miR-181a-5p可抑制己糖激酶(HK)1的表达并抑制糖酵解。一致地,敲低HK1或使用2-脱氧葡萄糖(2-DG)抑制糖酵解可促进肠细胞成熟并抑制IEC的增殖。本研究为miR-181a-5p在BMP4诱导的肠细胞分化和抑制IEC增殖中的作用提供了证据。
1) BMP4对人类十二指肠和小鼠空肠类器官的影响。图1表明,BMP4处理后,人类十二指肠类器官中肠细胞标志物KRT20、APOA4、FABP1和VILLIN表达上升,类器官变小,ISC标志物OLFM4 mRNA水平下降,说明BMP4促进肠细胞分化,抑制ISC自我更新。小鼠空肠类器官中,BMP4同样增加肠细胞标志物表达,抑制IEC增殖,降低OLFM4、Ki67和CCND1表达,证实BMP4在人类和小鼠肠细胞成熟及IEC增殖中起关键作用,为理解其在肠道稳态中的功能提供依据。

图1
2) miR-181家族是BMP4在IEC中的下游靶点。图2揭示,BMP4处理使小鼠空肠类器官中miR-181家族四个成员表达下调,其中miR-181a-5p表达量最高。使用BMP I型受体激酶抑制剂LDN-193189减弱了BMP4对miR-181a-5p表达的抑制,部分抵消了BMP4诱导的IAP活性增加和IEC增殖抑制。人类十二指肠类器官中也观察到BMP4对miR-181a-5p表达的抑制,表明miR-181a-5p在BMP4信号通路中关键调控IEC分化和增殖。

图2
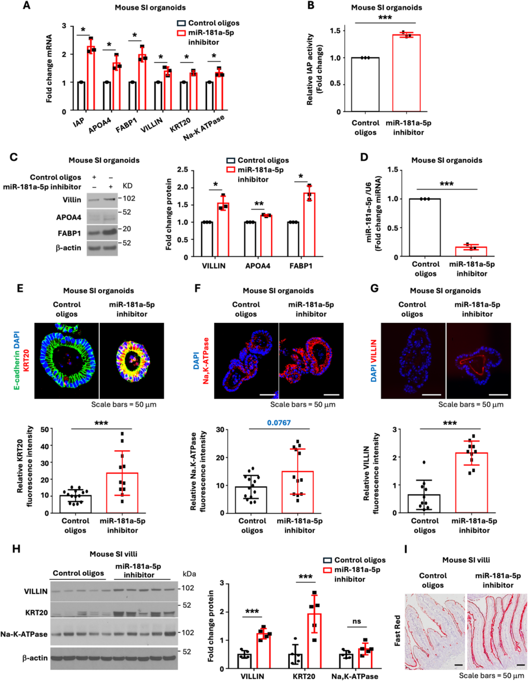
3) 抑制miR-181a-5p促进小鼠IEC分化。图3显示,小鼠空肠类器官中miR-181a-5p过表达抑制肠细胞标志物IAP和FABP1表达。而LNA miR-181a-5p抑制剂处理后,肠细胞标志物IAP、APOA4、FABP1、VILLIN、KRT20和Na,K-ATPase mRNA表达上升,IAP活性提高,蛋白水平上VILLIN、APOA4和FABP1表达增加,免疫荧光分析也证实KRT20、Na,K-ATPase和VILLIN表达上升,表明miR-181a-5p抑制剂促进肠细胞分化,增强肠细胞成熟。

图3
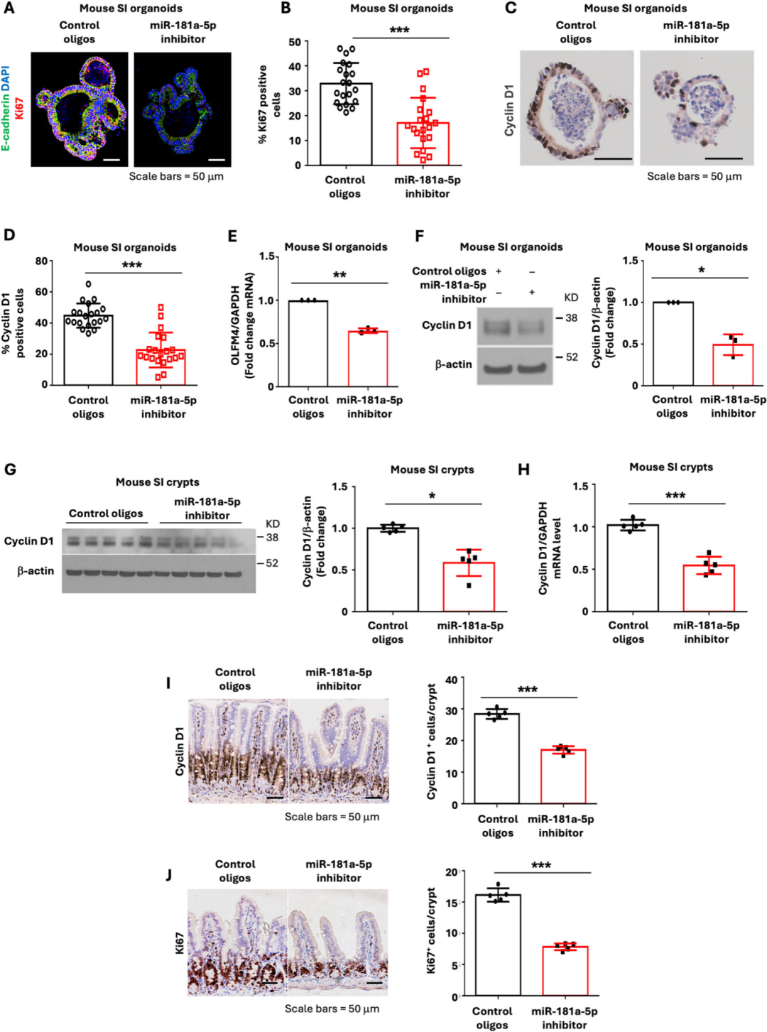
4) miR-181a-5p抑制剂抑制小鼠IEC增殖。图4呈现,小鼠空肠类器官经LNA miR-181a-5p抑制剂处理,Ki67和cyclin D1阳性细胞数量减少,OLFM4 mRNA和cyclin D1蛋白表达降低,说明miR-181a-5p抑制剂抑制IEC增殖活性,减少干细胞自我更新。C57BL/6小鼠体内实验中,miR-181a-5p抑制剂处理后,小肠组织中cyclin D1表达和Ki67阳性细胞数量下降,证实其在体内对IEC增殖的抑制作用,揭示miR-181a-5p在调节IEC增殖和分化中的关键作用。

图4
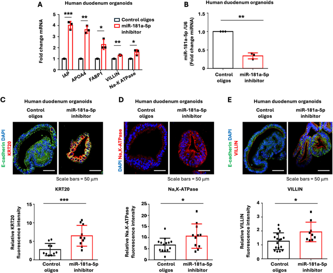
5) 抑制miR-181a-5p促进人类IEC分化。图5指出,人类十二指肠类器官经LNA miR-181a-5p抑制剂处理,肠细胞标志物IAP、APOA4、FABP1、VILLIN和Na,K-ATPase表达上升,内源性miR-181a-5p表达下降,免疫荧光染色证实KRT20、Na,K-ATPase和VILLIN蛋白表达增加,表明miR-181a-5p抑制剂促进人类IEC分化,与小鼠IEC中发现一致,证实miR-181a-5p在调控IEC分化中的保守作用,为理解其在肠道稳态中的功能提供依据。

图5
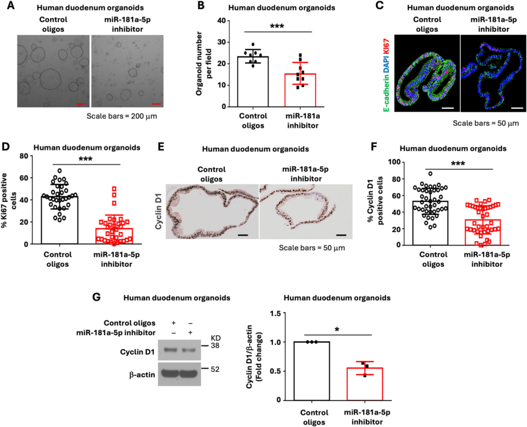
6) 抑制miR-181a-5p抑制人类IEC增殖。图6体现,人类十二指肠类器官经LNA miR-181a-5p抑制剂处理,类器官形成能力下降,Ki67和cyclin D1阳性细胞数量减少,cyclin D1蛋白表达受抑制,说明miR-181a-5p抑制剂抑制人类IEC增殖活性,减少干细胞自我更新,揭示其在调控人类IEC增殖和分化中的重要作用,为研究人类肠道稳态调控机制提供新视角。

图6
7) BMP4/miR-181a-5p通路调控IEC中的糖酵解。图7表明,miR-181a-5p抑制剂处理的小鼠空肠类器官ECAR显著降低,糖酵解能力下降,对OCR影响小。检测发现,miR-181a-5p抑制剂降低小鼠和人类IEC中HK1蛋白表达。BMP4处理也抑制IEC的ECAR,说明BMP4通过抑制miR-181a-5p表达调节糖酵解,进而影响IEC功能。

图7
本研究揭示了BMP4通过miR-181a-5p调控肠道细胞增殖与分化的新机制。实验发现,BMP4处理可增加肠细胞标志物表达,抑制IEC增殖,并降低miR-181a-5p表达。使用LNA miR-181a-5p抑制剂能显著增强肠细胞分化,表现为肠细胞标志物表达上升、IAP活性提高,同时抑制IEC增殖,表现为Ki67和cyclin D1阳性细胞数量减少。此外,BMP4或miR-181a-5p抑制可降低HK1表达,抑制糖酵解,而HK1敲低或糖酵解抑制剂2-DG处理则促进肠细胞成熟,抑制IEC增殖。这些结果表明,miR-181a-5p在BMP4诱导的肠细胞分化和IEC增殖抑制中起关键作用,且该过程依赖于HK1调控的糖酵解。
常见细胞污染类型如何辨别及预防解决方法:细胞培养中常见的生物污染类型有7种,分别是细菌污染,支原体污染,原虫污染,黑胶虫污染,真菌污染,病毒污染以及非细胞污染,真菌污染来源,一般是来自实验服,并且具有气候性,多雨······
细胞聚团的原因分析及如何避免:培养物中细胞可能聚集的一些原因包括:1.过度消化、2.环境压力、3.组织分解、4.过度生长、5.污染等;如何避免聚团细胞的生成;首先确认当前细胞生长密度及状态,80%左右的生长密度即可进行······
细胞有空泡原因分析及解决方法:出现细胞空泡情况有1.细胞老化2.培养液错误配制;3.细胞消化时操作不当;4.污染等等,如细胞老化,解决方法,原代细胞使用较低代次进行实验,传代细胞避免传代次数过高···
细胞半换液和全换液操作步骤:第一种方式:细胞全换液;如果是贴壁细胞,可以用全量换液法,直接吸去全部旧培养基,补充足量新鲜完全培养基;第二种方式:细胞半换液;"细胞半换液"又称"细胞半量换液",即弃掉一半旧的培养基,再······
细胞生长缓慢的可能原因有哪些:细胞培养外部因素包括细胞培养基的配方和质量问题,培养条件不理想,污染问题,细胞自身因素包含细胞的健康状态,细胞密度过高或过低,细胞老化现象,细胞特性,当细胞生长出现缓慢的问题时,我······
常用胰腺癌细胞株动物模型及胰腺癌细胞株有哪些:胰腺癌研究中常用的动物模型主要包括化学物质诱导胰腺癌动物模型,基因工程胰腺癌小鼠模型和胰腺癌移植模型,常用的胰腺细胞株MIA-PACA-2人胰腺癌细胞,Capan-2人胰腺癌细······
产品规格:1*10^6
¥3000
产品规格:1*10^6
¥3000
产品规格:1*10^6
¥3000
产品规格:1*10^6
¥3000