常见细胞污染类型如何辨别及预防解决方法
常见细胞污染类型如何辨别及预防解决方法:细胞培养中常见的生物污染类型有7种,分别是细菌污染,支原体污染,原虫污染,黑胶虫污染,真菌污染,病毒污染以及非细胞污染,真菌污染来源,一般是来自实验服,并且具有气候性,多雨······
发布时间:2025-09-01 17:53:01 细胞资源库平台 访问量:232
脑组织的粘弹性特性对其形态和细胞行为有重大影响,然而关于这些特性在脑畸形过程中的变化知之甚少。滑脑症(Lissencephaly)是一种由LIS1基因突变引起的严重皮质畸形,表现为大脑皮质光滑。大脑的力学特性在塑造组织生长、功能和疾病进展中至关重要,但由于难以获取人类大脑组织和缺乏理想动物模型,这一领域在人类脑发育疾病中研究不足。
先前研究表明,组织成分、动态细胞过程以及组织力学特性在塑造大脑结构中发挥关键作用。细胞外基质(ECM)的组织、形状和数量为组织提供了力学力,从而影响发育过程中和发育后的细胞行为。ECM被认为是发育中大脑的结构组织和人类大脑褶皱形成的关键要素。
近日,魏茨曼科学研究所研究人员在Nature Communications发表题为Altered extracellular matrix structure and elevated stiffness in a brain organoid model for disease的研究论文,旨在探索LIS1突变如何影响脑组织水平的物理特性,并利用人源性多能干细胞衍生的类器官来研究生物力学变化在皮质畸形发展中的作用。这一研究对揭示人类大脑发育和疾病机制具有重要意义。
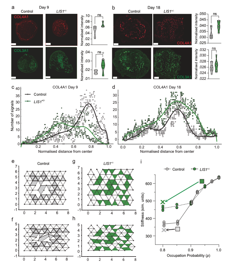
1) 研究团队发现,与对照组相比,人源性LIS1突变使脑类器官在多个发育阶段表现出刚度增加。研究采用微吸管吸引流变学,在9天、18天、35天和70天的皮质类器官(corticOs)上进行了蠕变测试。LIS1+/-突变导致脑类器官从集合后9天就表现出刚度增加,且始终保持比对照组更硬,直到最后测试的时间点(70天)。这种刚度增加表现为即时刚度(k0)和稳态刚度(kst)增加,但粘弹性转变时间尺度τ没有显著差异。值得注意的是,类器官的刚度范围在数百帕斯卡尔,与软奶酪相当,这与大脑组织刚度的较低范围一致。随着时间推移,类器官变得更硬,可能是由于持续的ECM沉积和/或纤维化。

图1 LIS1突变使脑类器官在多个发育阶段表现出刚度增加
2) 蛋白质组学分析表明,LIS1+/-皮质类器官表现出异常的ECM表达和组织。在35天和105天的皮质类器官中,最受影响的通路与ECM相关。特别是,105天的LIS1+/-类器官中LMNA蛋白表达增加了30%,这一结果在Western blot分析中得到证实,而Lamin B水平保持不变。LMNA表达与组织刚度密切相关,表明LIS1突变导致脑类器官的生物力学异常。此外,DNA双链断裂标记物γ-H2AX在105天LIS1+/-皮质类器官中显著减少,表明核保护增强。RNA-seq分析进一步证实,与胶原蛋白相关的通路是突变中受影响最严重的GO术语,多个非纤维状胶原蛋白(如COL12A1、COL14A1、COL16A1和COL24A1)在LIS1突变类器官中表达异常。

图2 蛋白质组学分析
3) 研究还发现,LIS1+/-海马类器官(hippOs)表现出ECM增加。质谱分析显示,突变类器官富含ECM相关蛋白,包括多种类型胶原蛋白的结构蛋白增加。这些过量的胶原蛋白在突变类器官中经历有效的羟基化,通过质谱数据中的翻译后修饰(PTM)分析得到证实。此外,参与这些修饰的酶(P3H1-3和PLOD-3)在突变样本中水平增加,进一步支持这一发现。这些观察结果与基因集富集分析一致,该分析突出了ECM、胶原纤维组织等相关基因的富集。
4) 为了探索是否可以逆转LIS1+/-类器官的刚度,研究者使用MMP9蛋白酶处理18天的皮质类器官。尽管经过蛋白酶处理,类器官仍然保持SLS样吸引动力学,但蠕变顺应函数表明变形性显著增加。MMP9处理使非突变类器官的k0和kst降低约15%,而LIS1+/-突变类器官相对于未处理类器官降低约50%。值得注意的是,响应时间τ对ECM消化保持不变。此外,利用具有12.5 μm移液管的MPA测试表明,通过博雷布他汀(blebbistatin)干扰细胞收缩性也导致18天LIS1+/-类器官的ko和kst参数软化。这些结果证实LIS1突变在细胞和组织水平上均增强刚度和摩擦力。
5) 为了直接测试LIS1+/-突变和ECM蛋白水解对类器官力学的影响与结构重塑的关联,研究使用扩散加权磁共振成像(DW-MRI)比较18天对照组、LIS1+/-和MMP处理的LIS1+/-皮质类器官的结构组织差异。LIS1+/-类器官的表观扩散系数(ADC)比对照类器官显著增加8.9±2.2%,而MMP处理的LIS1+/-类器官的ADC与对照组没有显著差异。这些结果表明,LIS1+/-突变通过改变ECM调节对类器官刚度的贡献,如质谱数据所示,MMP9蛋白酶对LIS1+/-类器官的显著影响证实了这一点。DW-MRI进一步验证了这些发现,突出了突变和处理类器官中ECM组织和刚度的结构变化。

图3 胶原蛋白组织及其微观结构力学模型
6) 研究还开发了一个计算模型,量化ECM数量和组织与脑刚度的关系。该模型将ECM纤维建模为三角网络,每个纤维具有拉伸和弯曲能量,而细胞则作为具有一定面积刚度的单个三角形随机插入晶格。模型显示,当从局部圆形区域去除更多ECM时(对照组情况),组织刚度非线性减小。在突变情况下,ECM随机占据网络边缘,随着移除更多ECM,组织刚度也非线性减小。有趣的是,当比较相同ECM量的图案化ECM刚度与随机ECM刚度时,图案化ECM刚度不如随机ECM刚度大。这一微观结构力学模型定性支持MMP9处理的结果,其中突变情况下类器官刚度降低比对照组更大。
本研究揭示了组织力学在脑发育中的关键作用,展示了由LIS1突变引起的滑脑症中粘弹性特性如何发生改变。利用人类脑类器官,研究者发现关键的力学和分子变化,如刚度增加和ECM组织异常,为这种疾病以前未被充分研究的方面提供了见解。通过结合流变测量、MRI成像、分子分析和计算建模,研究表明短期MMP9处理可以逆转刚度和水扩散异常,突显了靶向ECM失调的治疗潜力。这些发现确立了组织力学作为脑畸形中的重要因素和有希望的干预靶点。该研究为研究脑疾病中的力学原理设立了范例,推进了神经发育和神经系统疾病中的力学生物学,同时提供了创新的治疗靶点。这项工作对理解大脑发育障碍的病理机制和开发针对性治疗策略具有重要意义。
常见细胞污染类型如何辨别及预防解决方法:细胞培养中常见的生物污染类型有7种,分别是细菌污染,支原体污染,原虫污染,黑胶虫污染,真菌污染,病毒污染以及非细胞污染,真菌污染来源,一般是来自实验服,并且具有气候性,多雨······
细胞聚团的原因分析及如何避免:培养物中细胞可能聚集的一些原因包括:1.过度消化、2.环境压力、3.组织分解、4.过度生长、5.污染等;如何避免聚团细胞的生成;首先确认当前细胞生长密度及状态,80%左右的生长密度即可进行······
细胞有空泡原因分析及解决方法:出现细胞空泡情况有1.细胞老化2.培养液错误配制;3.细胞消化时操作不当;4.污染等等,如细胞老化,解决方法,原代细胞使用较低代次进行实验,传代细胞避免传代次数过高···
细胞半换液和全换液操作步骤:第一种方式:细胞全换液;如果是贴壁细胞,可以用全量换液法,直接吸去全部旧培养基,补充足量新鲜完全培养基;第二种方式:细胞半换液;"细胞半换液"又称"细胞半量换液",即弃掉一半旧的培养基,再······
细胞生长缓慢的可能原因有哪些:细胞培养外部因素包括细胞培养基的配方和质量问题,培养条件不理想,污染问题,细胞自身因素包含细胞的健康状态,细胞密度过高或过低,细胞老化现象,细胞特性,当细胞生长出现缓慢的问题时,我······
常用胰腺癌细胞株动物模型及胰腺癌细胞株有哪些:胰腺癌研究中常用的动物模型主要包括化学物质诱导胰腺癌动物模型,基因工程胰腺癌小鼠模型和胰腺癌移植模型,常用的胰腺细胞株MIA-PACA-2人胰腺癌细胞,Capan-2人胰腺癌细······
产品规格:1*10^6
¥3000
产品规格:1*10^6
¥3000
产品规格:1*10^6
¥3000
产品规格:1*10^6
¥3000
上一篇:从类器官到生物数字孪生体:日本PRIMe研究所的个性化医疗创新
下一篇:生物发光流感病毒:实时追踪感染的 “荧光探子” 来了!