常见细胞污染类型如何辨别及预防解决方法
常见细胞污染类型如何辨别及预防解决方法:细胞培养中常见的生物污染类型有7种,分别是细菌污染,支原体污染,原虫污染,黑胶虫污染,真菌污染,病毒污染以及非细胞污染,真菌污染来源,一般是来自实验服,并且具有气候性,多雨······
发布时间:2026-04-17 09:00:00 细胞资源库平台 访问量:6
荧光素酶报告基因系统是一种基于荧光素酶催化底物氧化反应产生生物发光的检测技术,广泛应用于细胞生物学研究。其中,萤火虫荧光素酶(firefly luciferase, Fluc)因其高灵敏度、宽线性检测范围(约7~8个数量级)以及较短的半衰期(在哺乳动物细胞中约为3小时,在植物细胞中约为3.5小时)而成为最常用的报告基因。其发光信号强度在酶浓度为10⁻¹⁶ mol/L至10⁻⁸ mol/L的范围内与酶活性呈线性关系,并且在理想条件下可检测到低至10⁻²⁰ mol/L的荧光素酶活性。此外,荧光素酶报告基因系统具有非放射性、检测快速、灵敏度高(比氯霉素乙酰转移酶CAT高100倍)等优点,特别适用于高通量筛选和活细胞检测。通过将荧光素酶报告基因载体转染至宿主细胞后,可利用荧光素酶检测系统灵敏且便捷地监测基因表达水平,已成为细胞生物学研究中的重要工具。
英文标题:Antitumor Activity of the Ethanolic Extract from Syzygium aromaticum in Colorectal Cancer Xenograft Mice
中文标题:丁香蒸馏残渣乙醇提取物在结直肠癌异种移植小鼠中的抗肿瘤活性
发表期刊:《Pharmaceutics》
影响因子:5.5
作者单位:
1.Department of Pharmacology, Faculty of Medicine, Chiang Mai University, Chiang Mai 50200, Thailand
2.Laboratory Animal Center, Office of Advanced Science and Technology, Thammasat University, Pathum Thani 12120, Thailand
3.Thammasat University Research Unit in Mechanisms of Drug Action and Molecular Imaging, Thammasat University, Pathum Thani 12120, Thailand
4.Department of Biochemistry, Faculty of Medicine, Chiang Mai University, Chiang Mai 50200, Thailand
5.Center for Artificial Intelligence in Medicine, Research Affairs, Faculty of Medicine, Chulalongkorn University, Bangkok 10330, Thailand
6.Center of Excellence in Computational Molecular Biology, Chulalongkorn University, Bangkok 10330, Thailand
7.Drug Discovery and Development Center, Office of Advanced Science and Technology, Pathum Thani 12120, Thailand
8.Faculty of Pharmacy, Chiang Mai University, Chiang Mai 50200, Thailand
9.Clinical Research Center for Food and Herbal Product Trials and Development (CR-FAH), Faculty of Medicine, Chiang Mai University, Chiang Mai 50200, Thailand
作者信息:
第一作者 Thunyatorn Yimsoo
通讯作者 Seewaboon Sireeratawong
结直肠癌是全球癌症相关死亡的主要原因,传统化疗存在副作用明显、耐药性频发等问题,天然来源的抗肿瘤药物研发需求迫切;丁香(Syzygium aromaticum)精油蒸馏后的残渣仍富含没食子酸、鞣花酸等酚类活性成分,体外实验已证实其对结直肠癌细胞具有选择性细胞毒性,但其在体内的抗肿瘤效果、系统安全性及代谢调控机制尚未明确,本研究旨在系统评估丁香蒸馏残渣乙醇提取物(SA)在结直肠癌模型中的抗癌功效、安全性与代谢影响。
本研究采用 LC-DAD-QOrbitrap-MS/MS 对 SA 提取物进行成分鉴定与定量;以 HCT116-Red-FLuc 结直肠癌细胞和 MRC-5 正常肺成纤维细胞为模型,通过 MTT 法检测细胞毒性并计算选择性指数;构建 HCT116-Red-FLuc 裸鼠异种移植模型,分为空白对照、5 - 氟尿嘧啶(5FU)阳性对照、SA 500mg/kg、SA 1000mg/kg 组,每日经口给药 21 天,通过游标卡尺、显微超声、生物发光成像动态监测肿瘤生长;检测血液学、血生化指标及脏器重量评估全身安全性,免疫组化检测 Ki-67、Bcl-2、CD31 蛋白表达,TUNEL 法检测肿瘤细胞凋亡;采用 LC-MS/MS 非靶向代谢组学分析小鼠血浆代谢物变化并解析代谢通路。

图1 SA 提取物的 UHPLC-DAD-MS/MS 色谱图
该图展示 SA 提取物在正负离子模式下的总离子流色谱与 254nm 紫外色谱,结合质谱碎片信息与标准品比对,明确鉴定出没食子酸、双黄酮异构体、鞣花酸等主要酚类成分,为提取物的质量控制和活性成分溯源提供了可靠的色谱与质谱依据。

图2 SA 提取物中可鉴定化合物的化学结构
此图呈现 SA 中核心活性成分没食子酸、鞣花酸及双黄酮类化合物的化学结构,明确了这些酚类物质的分子骨架,为后续阐释其抗结直肠癌的作用机制提供了明确的物质基础。

图3 SA 提取物对 HCT116-Red-FLuc 细胞的毒性与选择性
SA 提取物以剂量和时间依赖性方式抑制 HCT116-Red-FLuc 细胞增殖,对正常 MRC-5 肺成纤维细胞毒性显著更低,24h 选择性指数达 4.41,具备优异的肿瘤选择性杀伤作用;随作用时间延长,选择性指数逐渐下降,提示短期给药更易保留其靶向杀伤优势。

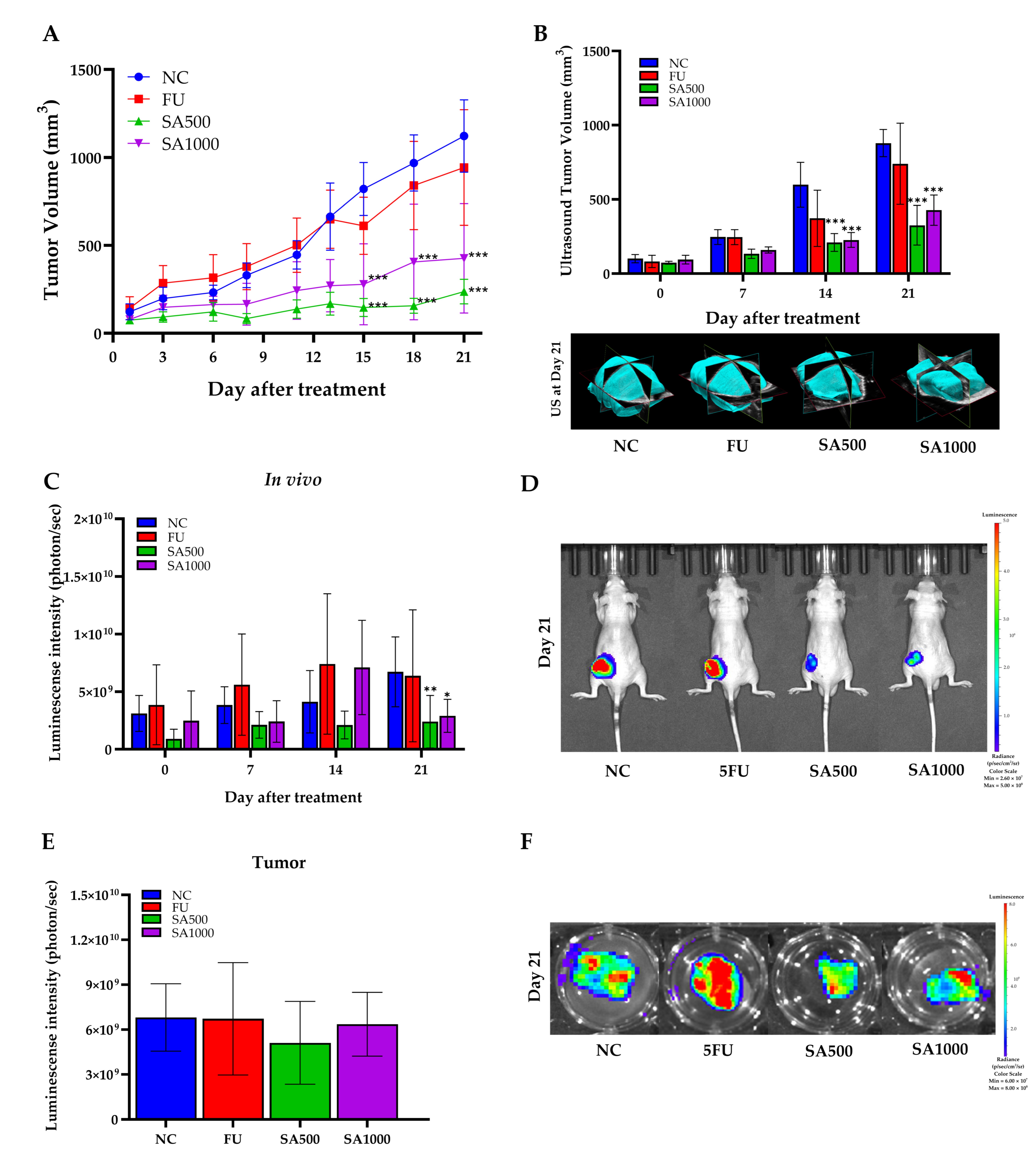
图4 SA 提取物在 HCT116-Red-FLuc 异种移植小鼠中的抗肿瘤效果
通过游标卡尺测体积、显微超声三维重建、体内外生物发光成像三重技术验证,SA 500mg/kg 组的肿瘤抑制效果显著优于 5FU 组,SA 1000mg/kg 组也可有效抑制肿瘤生长,FLuc 生物发光信号强度与肿瘤活性高度正相关,直接证实 SA 可显著降低肿瘤细胞活力、抑制肿瘤增殖。

图5 SA 提取物对小鼠体重、脏器重量及肝脏组织学的影响
21 天给药期间各组小鼠体重无显著异常,SA 处理组肿瘤重量显著降低,肝、肺、肾等重要脏器重量无明显变化,肝脏组织学形态保持正常;5FU 组出现轻微血液学毒性,而 SA 500mg/kg 组血液学与肝肾功能指标均在正常范围,证明 SA 无明显全身毒性,安全性显著优于 5FU。

图6 肿瘤组织的免疫组化与 TUNEL 分析
SA 1000mg/kg 显著下调 Ki-67(细胞增殖)、Bcl-2(抗凋亡)、CD31(肿瘤血管生成)的表达,SA 500mg/kg 显著抑制肿瘤血管生成;两种剂量 SA 均显著提升 TUNEL 阳性凋亡细胞比例,表明 SA 通过抑制增殖、抗血管生成、诱导凋亡三重通路发挥抗肿瘤作用。

图7 各组血浆代谢物的 PCA 分析
主成分分析显示 PC1(50.9%)和 PC2(16.7%)可清晰区分空白对照组与治疗组,5FU、SA 500、SA 1000 组的代谢谱高度聚集,证明 SA 与 5FU 可诱导结直肠癌小鼠产生相似的系统性代谢重编程,从代谢层面验证了 SA 的治疗有效性。

图8 差异代谢物的热图分析
热图展示 44 种核心差异代谢物,主要富集于脂肪酸 / 脂质代谢、氨基酸代谢、核苷酸代谢及能量代谢通路;SA 处理后肿瘤相关的脂肪酸代谢、氨基酸代谢发生显著重塑,代谢特征与肿瘤抑制高度契合,揭示了 SA 调控肿瘤代谢的分子机制。
本研究证实丁香蒸馏残渣乙醇提取物(SA)富含没食子酸、鞣花酸等活性酚类成分,体外对 HCT116-Red-FLuc 结直肠癌细胞具有剂量 - 时间依赖性的选择性细胞毒性;体内 500mg/kg 剂量 SA 的抗肿瘤效果优于化疗药 5FU,可有效抑制肿瘤增殖、血管生成并诱导细胞凋亡,且无明显全身毒性,代谢组学证实其可重塑肿瘤相关脂质、氨基酸及核苷酸代谢通路,为结直肠癌的天然药物治疗提供了安全、高效的候选提取物。
常见细胞污染类型如何辨别及预防解决方法:细胞培养中常见的生物污染类型有7种,分别是细菌污染,支原体污染,原虫污染,黑胶虫污染,真菌污染,病毒污染以及非细胞污染,真菌污染来源,一般是来自实验服,并且具有气候性,多雨······
细胞聚团的原因分析及如何避免:培养物中细胞可能聚集的一些原因包括:1.过度消化、2.环境压力、3.组织分解、4.过度生长、5.污染等;如何避免聚团细胞的生成;首先确认当前细胞生长密度及状态,80%左右的生长密度即可进行······
细胞有空泡原因分析及解决方法:出现细胞空泡情况有1.细胞老化2.培养液错误配制;3.细胞消化时操作不当;4.污染等等,如细胞老化,解决方法,原代细胞使用较低代次进行实验,传代细胞避免传代次数过高···
细胞半换液和全换液操作步骤:第一种方式:细胞全换液;如果是贴壁细胞,可以用全量换液法,直接吸去全部旧培养基,补充足量新鲜完全培养基;第二种方式:细胞半换液;"细胞半换液"又称"细胞半量换液",即弃掉一半旧的培养基,再······
细胞生长缓慢的可能原因有哪些:细胞培养外部因素包括细胞培养基的配方和质量问题,培养条件不理想,污染问题,细胞自身因素包含细胞的健康状态,细胞密度过高或过低,细胞老化现象,细胞特性,当细胞生长出现缓慢的问题时,我······
常用胰腺癌细胞株动物模型及胰腺癌细胞株有哪些:胰腺癌研究中常用的动物模型主要包括化学物质诱导胰腺癌动物模型,基因工程胰腺癌小鼠模型和胰腺癌移植模型,常用的胰腺细胞株MIA-PACA-2人胰腺癌细胞,Capan-2人胰腺癌细······
产品规格:1*10^6
¥3000
产品规格:1*10^6
¥3000
产品规格:1*10^6
¥3000
产品规格:1*10^6
¥3000
上一篇:人视网膜类器官模型揭示 MYCN 扩增视网膜母细胞瘤的发育易感窗口与治疗脆弱性
下一篇:基于多脑类器官电生理活性的一步式药物筛选系统:设计、验证及癫痫模型应用