常见细胞污染类型如何辨别及预防解决方法
常见细胞污染类型如何辨别及预防解决方法:细胞培养中常见的生物污染类型有7种,分别是细菌污染,支原体污染,原虫污染,黑胶虫污染,真菌污染,病毒污染以及非细胞污染,真菌污染来源,一般是来自实验服,并且具有气候性,多雨······
发布时间:2026-04-07 09:00:00 细胞资源库平台 访问量:98
类器官作为模拟器官结构与功能的体外模型,在发育与疾病研究中应用广泛,但传统培养依赖 humidified 培养箱,存在两大核心局限:一是气液界面导致培养基蒸发,引发渗透压失衡与溶质毒性;二是培养箱封闭环境限制活细胞显微镜等仪器的实时接入,阻碍长期动态观测。此外,传统搅拌或循环系统易造成类器官机械损伤、融合或位移,进一步影响实验重复性。为解决这些问题,研究团队借鉴重症医学中的体外膜肺氧合(ECMO)与同步换血技术,开发了一种无培养箱、密封式循环类器官培养平台,通过非多孔聚合物气体交换器与液相气体缓冲液替代气液界面,实现氧、pH、渗透压的无反馈稳定控制,同时简化自动化操作并提升仪器可及性。
来自美国加州大学圣克鲁兹分校基因组研究所、生物分子工程系的团队在《bioRxiv》上发表题为Incubator-Free Organoid Culture in a Sealed Recirculatory System的预印本研究。核心内容如下:
1.无培养箱循环系统设计
气体交换器:采用生物相容性聚甲基戊烯(PMP)膜构建双室无气液界面系统,一侧为培养基通道,另一侧为碳酸氢盐缓冲液室,通过 PMP 膜的高气体渗透性实现 O₂/CO₂交换;缓冲液配方为 7.4 mg/mL 碳酸钠 + 67.2 mg/mL 碳酸氢钠,无需反馈控制即可维持气体稳态。
循环与换液系统:固定体积密封循环回路,含类器官培养孔、PMP 气体交换器、蠕动泵;通过单驱动器实现培养基交换 —— 注入新鲜培养基时,停滞的循环泵 occlusion 回路,推动旧培养基从流出通道排出,无需膨胀储液器;系统 priming 通过反向运行循环泵清除死体积,实现完全换液。
培养孔设计:聚碳酸酯材质,双垫片密封(内层氟硅酮 O 型圈防漏液,外层全氟弹性体 O 型圈防漏气),金属夹紧元件传导热量,支持无菌密封后脱离生物安全柜操作,无需洁净环境。
2.细胞模型与培养
血管类器官:人 iPSC(WTC11-tdTomato)按 Wimmer protocol 诱导分化,Day45 时包埋于 5% 明胶甲基丙烯酰胺(GelMA),在系统中培养 21 天,每 2.5 天自动换液, hourly 进行 tdTomato 荧光成像。
皮质类器官:小鼠 ESC(BRUCE4)按 Hernandez 方法诱导为背侧前脑类器官,分为三组对比:静态培养、培养箱摇床培养、本系统培养(5.5 天),评估代谢活性、结构完整性与电生理功能。
检测方法
理化指标监测:氧浓度用相荧光法检测,pH 通过酚红吸光度光谱(570nm/450nm 比值)计算,渗透压通过钠浓度变化推导体积损失;
生物学验证:XTT 法检测线粒体代谢活性,免疫组化(MAP2、SOX2、TUBB3、BRN2、GFAP、GABA)验证皮质类器官结构与谱系,Maxwell Biosystems MaxOne 高密度微电极阵列(HD-MEA)记录神经元网络同步性( spike-time tiling coefficients, STTC)与波形聚类。

图 1:系统设计原理与现有技术对比
该图通过示意图对比哺乳动物体内稳态、重症医学技术与本系统的设计逻辑:(A)展示体内组织依赖微血管调控间质液成分,肺 / 肾维持全身稳态;(B)借鉴 ECMO 的密封气体交换与同步换血的容量稳定技术;(C)呈现本系统的核心设计 —— 密封培养基环境、循环回路与无蒸发气体交换器;(D)列举现有类器官培养技术(摇床、搅拌生物反应器、 rocker 装置等)的局限性,如机械损伤、蒸发;(E)对比传统气液界面系统(培养板、PDMS 器件)的蒸发与污染风险,凸显本系统密封设计的优势,为后续系统开发提供理论框架。

图 2:PMP 气体交换器的理化稳态性能
该图验证气体交换器对氧、pH、渗透压的调控能力:(A-C)展示 PMP 气体交换器的结构(蛇形培养基通道、PMP 膜、缓冲液室);(D-F)氧浓度监测显示,除换液后 3 小时外,5 天内维持在 18.2–21.5%(均值 19.6–20.4%);(G-I)pH 在换液后 2 小时内 equilibration 至 7.36–7.42(均值 7.37–7.39),5 天内仅轻微升高;(J-L)渗透压监测显示,传统摇床培养每天失水 114 μL,而本系统失水可忽略(-1.5–2.0 μL / 天),钠浓度变化证实渗透压稳定,证明 PMP 气体交换器无需反馈控制即可维持培养微环境稳态。

图 3:系统结构与操作流程
该图详细展示系统组成与核心操作:(A)系统示意图,含培养基储液器、换液泵、气体交换器、培养孔、循环泵等,标注各组件连接关系;(B)控制系统架构,通过电脑与 Stepper motor 驱动器控制泵运行,PID 控制器调节温度,支持自动化传感与成像;(C)实物图呈现血管类器官培养的组装状态;(D-F)分别展示循环模式(密封回路中培养基经气体交换器回流)、换液模式(注入新鲜培养基推动旧液排出)、priming 模式(反向循环泵清除死体积);(G-K)拆解培养孔的密封结构与夹紧方式,说明其无菌密封与热传导设计,支持脱离洁净环境操作。

图 4:血管类器官的长期动态成像
该图验证系统支持长期成像的能力:(A)血管类器官包埋于 GelMA 的实验设计;(B)微型荧光显微镜的搭建(10× 物镜、CMOS 相机、滤光片组);(C)通过复小波变换生成扩展景深(EDF)图像,消除 Z 轴模糊;(D)荧光信号加权面积分析显示,21 天培养中类器官持续生长,换液时无成像干扰;(E)代表性时间序列图像(无需帧对齐)直观呈现血管类器官的形态变化,证实系统可实现无扰动的多周 live imaging,解决传统培养箱限制仪器接入的问题。

图 5:皮质类器官的生物学验证
该图从代谢、形态、结构三方面验证皮质类器官在系统中的培养效果:(A)实验设计示意图,三组培养条件的类器官用于 XTT 与免疫组化检测;(B-C)XTT 结果显示,本系统培养的类器官代谢活性为摇床培养的 92–130%、静态培养的 159–326%,证实非劣效性;(H-J)live brightfield 成像显示,系统中类器官横截面积与光密度随培养时间增加;(D-G)免疫组化结果表明,本系统与摇床培养的类器官在 MAP2(成熟神经元)、SOX2(神经祖细胞)、TUBB3(早期神经元)、BRN2(皮质命运)、GFAP(星形胶质细胞)、GABA(抑制性神经递质)的表达模式上一致,均存在玫瑰花结结构,证实谱系与结构完整性。

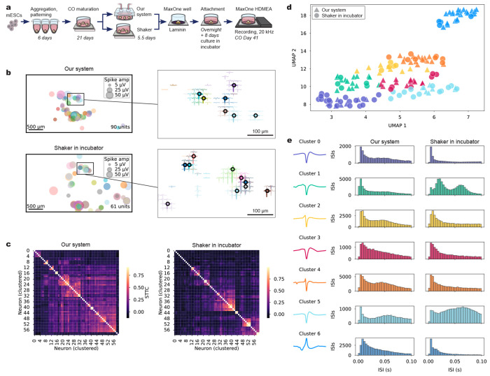
图 6:皮质类器官的电生理功能验证
该图通过 HD-MEA 评估皮质类器官的神经元网络功能:(A)实验流程,Day27 类器官在系统或摇床培养 5.5 天后,接种于 HD-MEA 记录;(B)活性电极的 spike 排序显示,两组均检测到 putative 神经元单元(本系统 90 个,摇床 83 个),波形振幅无显著差异;(C)STTC 热图显示,两组神经元对的同步性相近(中位数 STTC:0.083 vs 0.042),均有 10% 左右的神经元对同步性 > 0.3;(D-E)UMAP 波形聚类与 ISI 直方图显示,两组单元分布于所有聚类,存在爆发式与紧张性放电模式,证实本系统培养的类器官可形成功能神经元网络,电生理表型与传统培养一致。
本研究开发了一种无培养箱、密封式循环类器官培养系统,核心创新在于用 PMP 膜气体交换器与液相缓冲液替代气液界面,实现氧、pH、渗透压的无反馈稳定,同时通过固定体积回路与单驱动器简化自动化换液,解决传统培养的蒸发、仪器接入受限与机械损伤问题。系统在血管类器官中支持 21 天无扰动 live imaging,在皮质类器官中维持与传统培养相当的代谢活性、结构完整性(免疫组化验证)与电生理功能(神经元网络同步性),且无需洁净环境,可与多种分析仪器整合。未来该系统可应用于离子敏感型类器官(如脑、肾)、缺氧疾病建模及生物危害样本培养,推动类器官研究从培养箱局限中解放,实现与先进检测技术的无缝结合,提升体外模型的生理相关性与实验可观测性。
常见细胞污染类型如何辨别及预防解决方法:细胞培养中常见的生物污染类型有7种,分别是细菌污染,支原体污染,原虫污染,黑胶虫污染,真菌污染,病毒污染以及非细胞污染,真菌污染来源,一般是来自实验服,并且具有气候性,多雨······
细胞聚团的原因分析及如何避免:培养物中细胞可能聚集的一些原因包括:1.过度消化、2.环境压力、3.组织分解、4.过度生长、5.污染等;如何避免聚团细胞的生成;首先确认当前细胞生长密度及状态,80%左右的生长密度即可进行······
细胞有空泡原因分析及解决方法:出现细胞空泡情况有1.细胞老化2.培养液错误配制;3.细胞消化时操作不当;4.污染等等,如细胞老化,解决方法,原代细胞使用较低代次进行实验,传代细胞避免传代次数过高···
细胞半换液和全换液操作步骤:第一种方式:细胞全换液;如果是贴壁细胞,可以用全量换液法,直接吸去全部旧培养基,补充足量新鲜完全培养基;第二种方式:细胞半换液;"细胞半换液"又称"细胞半量换液",即弃掉一半旧的培养基,再······
细胞生长缓慢的可能原因有哪些:细胞培养外部因素包括细胞培养基的配方和质量问题,培养条件不理想,污染问题,细胞自身因素包含细胞的健康状态,细胞密度过高或过低,细胞老化现象,细胞特性,当细胞生长出现缓慢的问题时,我······
常用胰腺癌细胞株动物模型及胰腺癌细胞株有哪些:胰腺癌研究中常用的动物模型主要包括化学物质诱导胰腺癌动物模型,基因工程胰腺癌小鼠模型和胰腺癌移植模型,常用的胰腺细胞株MIA-PACA-2人胰腺癌细胞,Capan-2人胰腺癌细······
产品规格:1*10^6
¥3000
产品规格:1*10^6
¥3000
产品规格:1*10^6
¥3000
产品规格:1*10^6
¥3000
上一篇:类器官在糖尿病及其并发症研究中的应用:病理机制解析、药物发现与再生治疗潜力
下一篇:恒河猴特异性无胸腺依赖人工胸腺类器官:支持造血干祖细胞完整胸腺发育的体外平台