常见细胞污染类型如何辨别及预防解决方法
常见细胞污染类型如何辨别及预防解决方法:细胞培养中常见的生物污染类型有7种,分别是细菌污染,支原体污染,原虫污染,黑胶虫污染,真菌污染,病毒污染以及非细胞污染,真菌污染来源,一般是来自实验服,并且具有气候性,多雨······
发布时间:2026-03-23 09:00:10 细胞资源库平台 访问量:85
视网膜退行性疾病(如年龄相关性黄斑变性)因光感受器(PRCs)不可逆丢失导致中心视力受损,视网膜类器官(ROs)是潜在再生策略,但灵长类黄斑区双极细胞(BCs)能否与移植光感受器重建功能突触一直未解决 —— 传统模型(如啮齿类)无黄斑,既往非人灵长类(NHP)移植未聚焦黄斑,且移植物自身的 BCs 会与宿主竞争突触伙伴,干扰评估。本研究通过基因编辑构建缺失 ON-BCs 的 Islet-1⁻/⁻ ROs,移植到 NHP 黄斑变性模型,首次验证宿主 BCs(杆状 / 锥状)的突触再生能力,为中心视力修复提供关键证据。
来自日本神户市眼科医院、理化学研究所 的Atsuta Ozaki、Michiko Mandai团队在《bioRxiv》发表题为Genome-edited retinal organoids restore host bipolar connectivity in the primate macula的研究。
(1)研究方法
NHP 黄斑变性模型建立
方法:577nm 激光光凝非人灵长类(食蟹猴) parafovea 区,优化功率(70±10mW),选择性消融外核层(ONL,光感受器所在层),保留内核层(INL,BCs 所在层);
验证:OCT 显示 1 个月后 ONL 完全丢失,FMERG(局部黄斑视网膜电图)b 波几乎消失,免疫组化证实光感受器标志物(视紫红质、L/M 视蛋白)丢失,BCs 标志物(PKCα、EAAT2)保留但树突退缩。
基因编辑 ROs 构建与移植
ROs 制备:从 hESC(KhES-1 Crx::Venus)分化 Islet-1+/+(对照)和 Islet-1⁻/⁻(敲除 ON-BCs)ROs,60 天成熟后验证(Crx::Venus 标记光感受器,免疫组化确认 Islet-1⁻/⁻缺 ON-BCs);
移植:每眼移植 6 片 1×1.5mm ROs 到视网膜下间隙,免疫抑制方案为局部曲安奈德(STTA)+ 全身环孢素(血清浓度 > 70ng/mL),监测 1 年。
功能与结构检测
功能:FMERG(2000 次平均降噪)检测 a/b/d 波,评估突触功能;
结构:免疫组化(突触标记:CtBP2 presynaptic、mGluR6/OFF-BCs postsynaptic)、透射电镜(TEM)、连续块面扫描电镜(SBFSEM)验证突触形成。
(2)关键结果
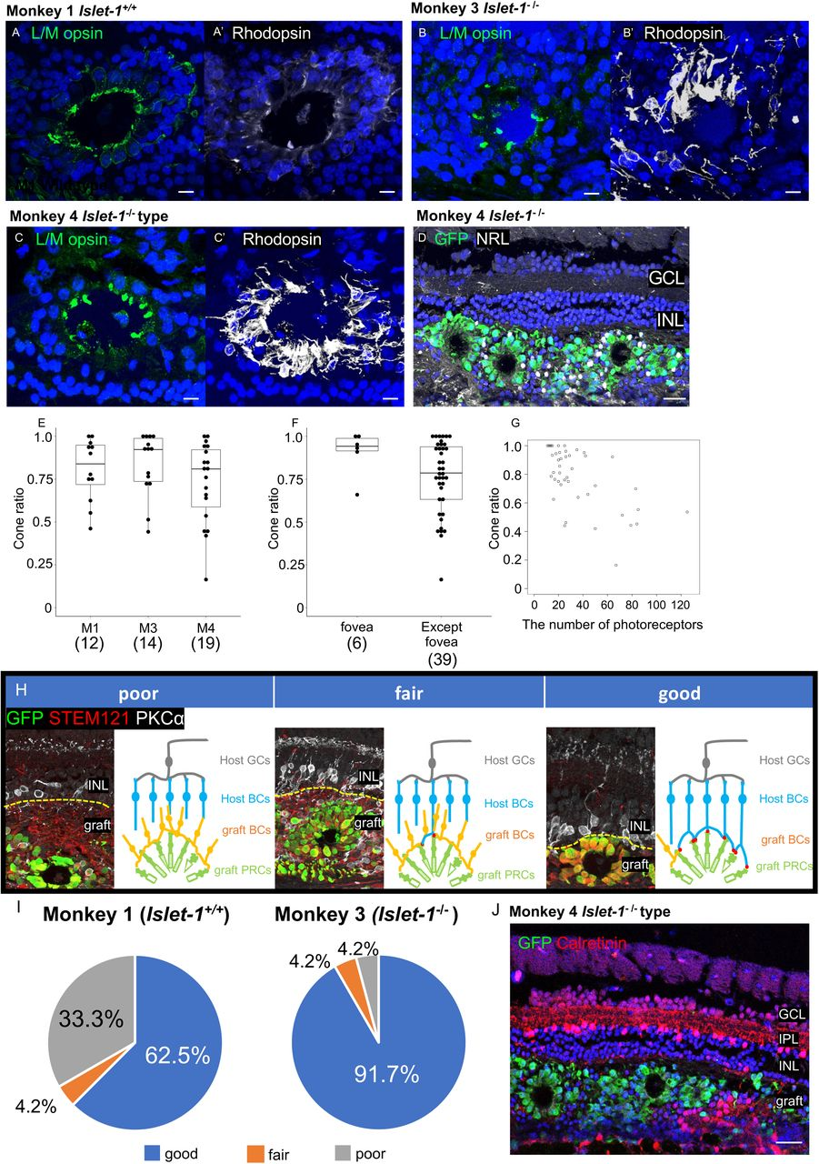
Islet-1⁻/⁻ ROs 促进宿主 - BCs 突触整合:Islet-1⁻/⁻组宿主 BCs 与移植物光感受器的直接接触率达 91.7%(Islet-1+/+ 仅 62.5%),PKCα+(ON-BCs)、EAAT2+(OFF-BCs)等亚型均延伸树突进入移植物。
功能恢复:Islet-1⁻/⁻组 FMERG b 波较未移植区升高 21.6%-24.2%(Islet-1+/+ 组无恢复),b 波源于宿主 ON-BCs 接收移植物光感受器信号,证实功能突触形成。
超微结构证实突触:SBFSEM 显示移植物光感受器轴突末端形成突触带,宿主 ON-BCs 树突内陷形成 “三联突触”(含水平细胞),OFF-BCs 形成扁平突触,符合视网膜 canonical 突触结构。
移植物高比例锥状光感受器:Islet-1⁻/⁻ ROs 中锥状光感受器占比 73%-83%(远高于既往 10%-15%),贴合黄斑区锥状细胞富集特征,利于中心视力修复。

图 1:激光处理后 BCs 树突退缩
该图验证模型有效性:(A-H’)免疫组化显示激光后 4 种 BC 亚型(EAAT2+ OFF-BCs、PKCα+ ON-BCs、SCGN + 锥状 BCs、Calbindin+ BCs)树突均显著缩短(黄色虚线:ONL 底部;白色虚线:树突末端);(I-L)定量:EAAT2 + 树突长度从 10μm 降至 5μm,PKCα+ 从 8μm 降至 4μm;(M-P’)突触标志物:mGluR6(ON-BCs postsynaptic)几乎消失,GluK1(OFF-BCs postsynaptic)降低。图示激光模型成功诱导 BCs 树突退缩,模拟退行性病变。

图 2:FMERG 证实 Islet-1⁻/⁻ ROs 恢复功能
该图展示功能结果:(A-D’’)OCT/FA 显示 ROs 存活 1 年,Crx::Venus 持续表达;(E,K)定量:Islet-1⁻/⁻组 b 波振幅显著升高(Monkey5+21.6%、Monkey6+24.2%),a/d 波无变化;(F-G)2000 次平均后信号清晰,阳性对照验证可靠性。图示 Islet-1⁻/⁻ ROs 可恢复宿主 BCs 介导的光反应。

图 3:Islet-1⁻/⁻ ROs 缺失 ON-BCs 且宿主 BCs 伸入
该图验证移植物特征:(A-C’)Crx::Venus 标记移植物光感受器,Islet-1⁻/⁻组(B-C’)无 PKCα+ ON-BCs,Islet-1+/+ 组(A)有;(D-G’’)GNGγ13(泛 ON-BCs 标记)进一步证实 Islet-1⁻/⁻缺 ON-BCs,且宿主 BCs 树突(黄色箭头)伸入移植物。图示基因编辑成功消除移植物 BCs 竞争,利于宿主整合。

图 4:锥状光感受器比例与宿主 - 移植物接触效率
该图分析移植物质量:(A-C)L/M 视蛋白(锥状)和视紫红质(杆状)证实移植物分化正常;(E-G)锥状光感受器占比 73%-83%,与黄斑区一致,且小玫瑰结锥状比例更高;(H-I)接触效率:Islet-1⁻/⁻组 “良好接触” 达 91.7%,显著高于 Islet-1+/+ 组。图示移植物贴合黄斑生理特征,接触效率优。

图 5:宿主 BCs 树突在移植后延伸
该图量化树突再生:(A-B)移植物光感受器轴突平均长度 11.9±6.5μm;(C-I)移植后 9-12 个月,PKCα+/SCGN+/Calbindin+ BCs 树突长度较激光未移植区显著延长,甚至超过正常区。图示移植 ROs 可刺激宿主 BCs 树突再生。

图 6:免疫组化证实突触标记共定位
该图验证突触形成:(A-B)ON-BCs(PKCα+)树突末端与移植物光感受器的 CtBP2(presynaptic)、mGluR6(postsynaptic)共定位;(C-D)OFF-BCs(EAAT2+)与 CtBP2、GluK1(postsynaptic)共定位;(E)锥状 BCs(SCGN+)与锥状光感受器(PDE6H+)的 PSD95(突触后)共定位。图示多亚型 BCs 与移植物形成突触。

图 7:电镜证实 canonical 突触结构
该图展示超微结构:(A-F)TEM 显示移植物光感受器轴突末端有突触带,宿主 BCs 和水平细胞形成 “三联突触”;(G-K)SBFSEM 3D 重建:宿主 ON-BCs 树突内陷(典型 ON 通路突触),OFF-BCs 形成扁平突触(典型 OFF 通路),直接证实功能突触结构。
本研究的核心突破在于首次在灵长类黄斑区证实宿主 BCs 可与基因编辑人源 ROs 重建功能突触:通过敲除 Islet-1 消除移植物 BCs 竞争,使宿主杆状 / 锥状 BCs 均延伸树突形成突触,恢复 FMERG b 波,且移植物高比例锥状光感受器贴合黄斑需求,解决了视网膜再生中 “突触整合” 的关键难题。
常见细胞污染类型如何辨别及预防解决方法:细胞培养中常见的生物污染类型有7种,分别是细菌污染,支原体污染,原虫污染,黑胶虫污染,真菌污染,病毒污染以及非细胞污染,真菌污染来源,一般是来自实验服,并且具有气候性,多雨······
细胞聚团的原因分析及如何避免:培养物中细胞可能聚集的一些原因包括:1.过度消化、2.环境压力、3.组织分解、4.过度生长、5.污染等;如何避免聚团细胞的生成;首先确认当前细胞生长密度及状态,80%左右的生长密度即可进行······
细胞有空泡原因分析及解决方法:出现细胞空泡情况有1.细胞老化2.培养液错误配制;3.细胞消化时操作不当;4.污染等等,如细胞老化,解决方法,原代细胞使用较低代次进行实验,传代细胞避免传代次数过高···
细胞半换液和全换液操作步骤:第一种方式:细胞全换液;如果是贴壁细胞,可以用全量换液法,直接吸去全部旧培养基,补充足量新鲜完全培养基;第二种方式:细胞半换液;"细胞半换液"又称"细胞半量换液",即弃掉一半旧的培养基,再······
细胞生长缓慢的可能原因有哪些:细胞培养外部因素包括细胞培养基的配方和质量问题,培养条件不理想,污染问题,细胞自身因素包含细胞的健康状态,细胞密度过高或过低,细胞老化现象,细胞特性,当细胞生长出现缓慢的问题时,我······
常用胰腺癌细胞株动物模型及胰腺癌细胞株有哪些:胰腺癌研究中常用的动物模型主要包括化学物质诱导胰腺癌动物模型,基因工程胰腺癌小鼠模型和胰腺癌移植模型,常用的胰腺细胞株MIA-PACA-2人胰腺癌细胞,Capan-2人胰腺癌细······
产品规格:1*10^6
¥3000
产品规格:1*10^6
¥3000
产品规格:1*10^6
¥3000
产品规格:1*10^6
¥3000
上一篇:miR-885-3p 靶向 BMPR1A:结肠癌抗血管生成治疗新机制!
下一篇:栓塞培养(EmC)—— 模拟乳腺癌 OXPHOS 代谢与肺转移的液体 3D 模型