常见细胞污染类型如何辨别及预防解决方法
常见细胞污染类型如何辨别及预防解决方法:细胞培养中常见的生物污染类型有7种,分别是细菌污染,支原体污染,原虫污染,黑胶虫污染,真菌污染,病毒污染以及非细胞污染,真菌污染来源,一般是来自实验服,并且具有气候性,多雨······
发布时间:2026-03-11 09:00:00 细胞资源库平台 访问量:119
近端小管是肾脏重吸收(糖、离子、氨基酸)的核心结构,其损伤是导致透析或移植的主要原因。iPSC 来源的肾类器官虽为肾脏研究提供平台,但近端小管分化不完全,HNF4A 等关键转录因子及功能性溶质转运体(如有机离子转运体)表达不足,难以模拟近端小管生理功能与损伤响应。体内近端小管发育依赖 Notch 信号调控 HNF1B/HNF4A 通路,而现有类器官中该通路激活不足。本研究通过模拟体内发育机制,用短暂 PI3K 抑制激活 Notch 信号,引导肾祖细胞向近端小管分化,生成 “近端偏向(PB)” 肾类器官,解决近端小管成熟度与功能不足的问题。
来自美国南加州大学干细胞生物学与再生医学系的团队在《Nature Communications》(2025 年,Vol. 16)发表题为Controlling nephron precursor differentiation to generate proximal-biased kidney organoids with emerging maturity的研究。
(1)研究方法
iPSC 培养与肾类器官诱导:采用 3 株人 iPSC(含 HNF4A-YFP 报告株),按改良 Takasato 协议诱导:iPSC 经 CHIR99021(Wnt 激活)处理 5 天,FGF9 + 肝素处理 2 天;7 天时细胞聚集为类器官,对照组用常规培养基,近端偏向(PB)组在 10-12 天加 10μM PI3K 抑制剂 LY294002,后续用 TeSR-E6 培养至 27 天。
分子与功能检测:通过单细胞 / 单细胞核 RNA-seq 分析转录组(检测 HNF4A、SLC 家族转运体等);免疫荧光验证近端标志物(HNF4A、LRP2、LTL)、紧密连接(ZO-1)及损伤标志物(HAVCR1/KIM1、γH2AX);功能实验用荧光标记白蛋白 / 葡聚糖检测近端小管摄取能力;顺铂(5μM,2 次给药)处理模拟近端小管损伤,检测损伤响应。
对照与模型对比:设置无 PI3K 抑制对照组、Notch 抑制剂(DAPT)处理组,验证信号通路依赖性;与近端小管增强型(PT-E)类器官对比,评估近端小管纯度与成熟度。
(2)关键结果
常规类器官存在近端发育异常,HNF4A 及下游溶质转运体(如 SLC22A2/OCT2、SLC22A6/OAT1)表达低,且早期出现 HNF1B+/JAG1+/WT1 + 三阳性异常细胞;PB 组(10-12 天 LY294002 处理)通过抑制 PI3K 激活 Notch 信号,JAG1、HES1 表达升高,HNF1B 上调 2.88 倍,18 天时 HNF4A + 细胞比例达 10.14%(对照组 3.78%),且分布从类器官边缘扩展至中心;PB 类器官高表达近端功能性转运体(83.3% 有机阳离子转运体、62.5% 有机阴离子转运体),白蛋白摄取量提升 2.92 倍、葡聚糖摄取提升 1.61 倍,具备近端小管生理功能;顺铂处理后,PB 类器官 HNF4A + 细胞中 HAVCR1 表达显著升高(1.56 倍),伴随管状结构坍塌、γH2AX(DNA 损伤)增加、SOX9(损伤修复标志物)上调,模拟体内近端小管损伤响应;与 PT-E 类器官相比,PB 类器官远端小管(TFAP2A+)与间质细胞更少,近端纯度更高,且无软骨等异位细胞。

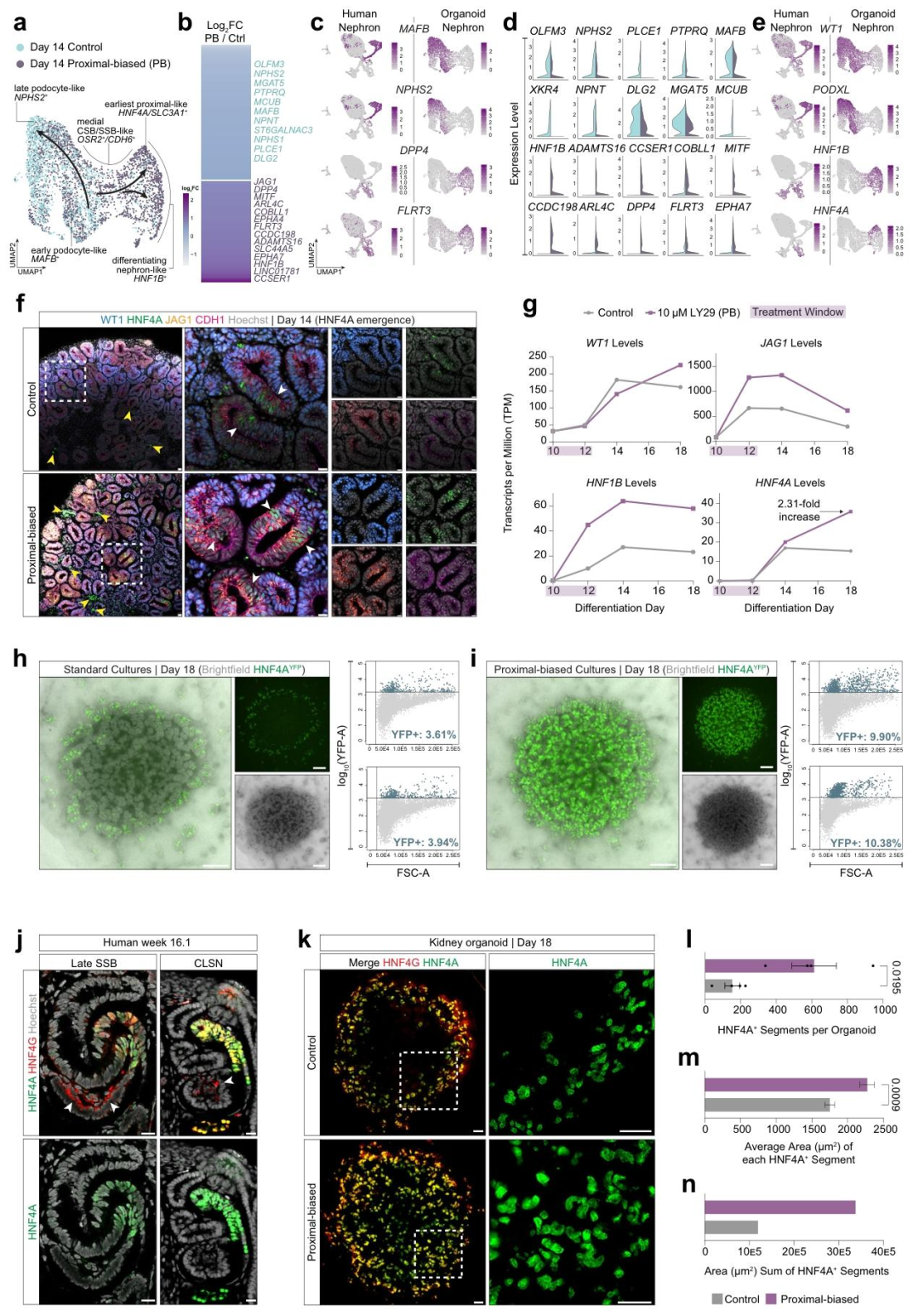
图 1:体内外近端肾单位发育的形态与转录对比
该图对比人类胚胎肾脏与常规类器官的近端发育差异:(A-B)体内发育:肾小囊→逗号体→S 形体→毛细血管袢期(CLSN),HNF1B/JAG1 逐步向近端扩展,HNF4A 在 S 形体 medial 区出现,CLSN 期形成 HNF4A 高表达的近端小管;(C-F)常规类器官:11-12 天呈 HNF1B+/JAG1+/WT1 + 三阳性均一状态,无近端 - 远端轴分化,18 天 HNF4A + 细胞少且 JAG1 持续高表达;(G-H)基因富集分析:PB 组(LY29 处理)PI3K 通路下调、Notch 通路上调,JAG1、HNF1B 显著升高。图示明确常规类器官的发育缺陷,为 PI3K 抑制干预提供依据。

图 2:PI3K 抑制引导类器官向近端小管命运转变
该图验证 PI3K 抑制的作用:(A)单细胞 UMAP:10 天为肾祖细胞(SIX1+),12 天对照组偏向足细胞(PODXL+),PB 组偏向上皮小管(HNF1B+/CDH4+);(B-E)差异表达基因:PB 组上皮标志物(CDH4、LHX1)、Notch 配体(JAG1、DLL1)上调,对照组足细胞标志物(PODXL、CCBE1)上调;(F-L)免疫荧光:PB 组 12 天 JAG1、HNF1B 表达显著高于对照,HES1(Notch 靶基因)升高,上皮标志物 CDH1 强度增加;(M-N)定量:PB 组 JAG1 + 面积增加 2.36 倍,HNF1B + 面积增加 1.64 倍。图示证实 PI3K 抑制可重定向分化方向,促进近端前体形成。

图 3:PB 类器官的近端小管分化与成熟
该图展示 PB 类器官的分化进程:(A-B)14 天单细胞分析:对照组偏向足细胞(MAFB+、NPHS2+),PB 组偏向近端前体(HNF4A+、DPP4+);(C-E)标志物分布:PB 组 HNF4A + 细胞从 14 天的小簇发展为 18 天的长管状,且 HNF4G(HNF4A 同源物)共表达,模拟体内近端伸长;(F-I)FACS 验证:HNF4A-YFP + 细胞在 PB 组占 9.90%(对照组 3.61%);(J-N)定量:PB 组 HNF4A + 片段数量增加 4.02 倍,单个片段面积增加 1.30 倍,总近端面积增加 2.83 倍。图示证明 PB 类器官近端小管数量与尺寸显著提升。

图 4:PB 类器官的 nephron 分段与转录特征
该图分析 PB 类器官的细胞组成:(A-B)单细胞时序 UMAP:10-18 天 PB 组逐步分化为近端前体(HNF4A+),对照组偏向足细胞;(C)细胞来源比例:70.8% HNF4A + 细胞来自 PB 组;(D-G)形态对比:对照组以 WT1 + 足细胞为主,PB 组 HNF4A + 近端小管伸长;(H)时间序列:PB 组 HNF4A-YFP + 细胞从 15 天的边缘分布扩展至 18 天的全器官分布;(I-L)分段标志物:PB 组 21 天 LRP2 + 近端小管显著多于对照,TFAP2A + 远端无差异,HNF1B+/HNF4A + 小管长度分别增加 2.44 倍、1.95 倍。图示明确 PB 类器官的近端偏向特征与分段优势。

图 5:PB 类器官与 PT-E 类器官的转录对比
该图对比两种近端富集模型:(A-C)PB 类器官(21/27 天):主要含 nephron 谱系(近端 HNF4A+、足细胞 NPHS1+、髓袢 SLC12A1+),间质细胞少;(D-E)PB 类器官高表达有机离子转运体(SLC22A2/OCT2、SLC22A6/OAT1),与体内近端分布一致;(F-H)PT-E 类器官:含大量 TFAP2A + 远端、GATA3 + 间质细胞;(I-K)整合分析:PB 组近端标志物(HNF4A、LRP2)表达更高,远端 / 异位标志物(AQP2、MYOG)更低。图示证实 PB 类器官的近端纯度优于 PT-E 模型。

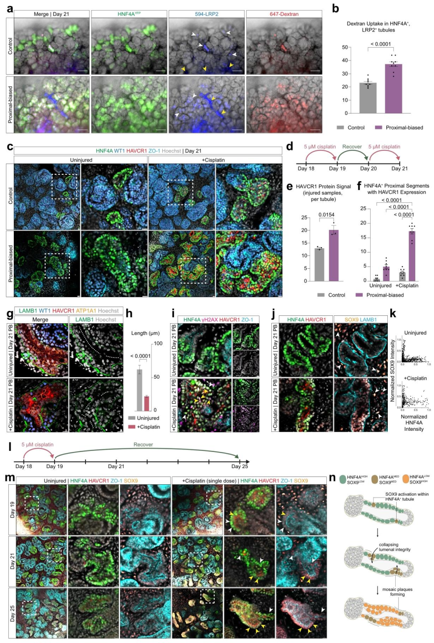
图 6:PB 类器官的功能与损伤响应
该图验证 PB 类器官的生理功能与损伤模拟:(A-B)摄取实验:PB 组 HNF4A-YFP + 小管中荧光白蛋白 / 葡聚糖摄取显著高于对照;(C-F)顺铂损伤:PB 组 HNF4A + 细胞中 HAVCR1 表达升高,蛋白信号增加 1.56 倍;(G-H)结构变化:损伤后 PB 组管状 lumen 断裂(连续 lumen 长度减少 2.82 倍),ATP1A1( apical 标志物)、LAMB1(基底标志物)极化消失;(I-K)损伤标志物:HNF4A 与 γH2AX 呈负相关(r=-0.67),SOX9 在 HNF4A + 细胞中上调;(L-N)动态变化:损伤后 1-6 天,细胞从 HNF4A 高 / SOX9 低转变为 HNF4A 低 / SOX9 高,模拟体内 maladaptive 修复。图示证明 PB 类器官具备近端功能且能重现损伤响应。
本研究通过短暂 PI3K 抑制(LY294002,10-12 天)激活 Notch 信号,建立了近端偏向的肾类器官模型,核心贡献在于:1. 解决常规类器官近端发育异常问题,HNF4A + 细胞比例提升 2.69 倍,且高表达功能性溶质转运体;2. PB 类器官具备近端小管特异性功能(白蛋白 / 葡聚糖摄取),能模拟顺铂诱导的损伤与修复过程;3. 与 PT-E 模型相比,PB 类器官近端纯度更高,无远端 / 异位细胞干扰。局限性包括:PB 类器官虽达毛细血管袢期近端成熟度,但未完全达到成人近端小管的转运效率;长期培养(>27 天)仍需优化以维持功能。未来需结合血管化、流体剪切力等微环境调控,进一步提升成熟度,为近端小管疾病建模(如范可尼综合征)与药物筛选提供更精准的平台。
常见细胞污染类型如何辨别及预防解决方法:细胞培养中常见的生物污染类型有7种,分别是细菌污染,支原体污染,原虫污染,黑胶虫污染,真菌污染,病毒污染以及非细胞污染,真菌污染来源,一般是来自实验服,并且具有气候性,多雨······
细胞聚团的原因分析及如何避免:培养物中细胞可能聚集的一些原因包括:1.过度消化、2.环境压力、3.组织分解、4.过度生长、5.污染等;如何避免聚团细胞的生成;首先确认当前细胞生长密度及状态,80%左右的生长密度即可进行······
细胞有空泡原因分析及解决方法:出现细胞空泡情况有1.细胞老化2.培养液错误配制;3.细胞消化时操作不当;4.污染等等,如细胞老化,解决方法,原代细胞使用较低代次进行实验,传代细胞避免传代次数过高···
细胞半换液和全换液操作步骤:第一种方式:细胞全换液;如果是贴壁细胞,可以用全量换液法,直接吸去全部旧培养基,补充足量新鲜完全培养基;第二种方式:细胞半换液;"细胞半换液"又称"细胞半量换液",即弃掉一半旧的培养基,再······
细胞生长缓慢的可能原因有哪些:细胞培养外部因素包括细胞培养基的配方和质量问题,培养条件不理想,污染问题,细胞自身因素包含细胞的健康状态,细胞密度过高或过低,细胞老化现象,细胞特性,当细胞生长出现缓慢的问题时,我······
常用胰腺癌细胞株动物模型及胰腺癌细胞株有哪些:胰腺癌研究中常用的动物模型主要包括化学物质诱导胰腺癌动物模型,基因工程胰腺癌小鼠模型和胰腺癌移植模型,常用的胰腺细胞株MIA-PACA-2人胰腺癌细胞,Capan-2人胰腺癌细······
产品规格:1*10^6
¥3000
产品规格:1*10^6
¥3000
产品规格:1*10^6
¥3000
产品规格:1*10^6
¥3000
上一篇:小鼠阴道上皮类器官与 CD8 T 细胞共培养诱导驻留记忆 T 细胞分化的实验方案
下一篇:低相干全息断层扫描结合机器学习实现小肠类器官无标记高分辨率 3D 成像与药物响应定量分析