常见细胞污染类型如何辨别及预防解决方法
常见细胞污染类型如何辨别及预防解决方法:细胞培养中常见的生物污染类型有7种,分别是细菌污染,支原体污染,原虫污染,黑胶虫污染,真菌污染,病毒污染以及非细胞污染,真菌污染来源,一般是来自实验服,并且具有气候性,多雨······
发布时间:2025-08-31 17:36:08 细胞资源库平台 访问量:261
人类多能干细胞(PSCs)衍生的类器官为研究发育和疾病提供了实验系统,但跨不同空间尺度和分子模态的定量测量仍然缺乏。当前技术可以在单个细胞中测量多种分子模态,转录组和可及染色质可以在每个实验中成千上万个细胞中进行分析,而多重成像方法则提供组织的高信息内容空间注册。在发育系统中,单细胞测序和基于图像的测量可用于重建细胞状态轨迹,从而深入了解不同谱系和空间域的分化动态。应用于人类干细胞衍生的类器官,这些技术可用于理解分子定义的细胞状态如何与组织结构和形态发育相关,并最终创建人类疾病的预测虚拟模型。系统生物学的一个主要目标是生成包含多种高分辨率长度尺度和多种细胞特征模态的体外组织模型。实现这一目标的主要挑战是以有意义的方式整合跨空间尺度的多模态测量,以揭示驱动组织发育和形态发生的机制。特别是对于人类发育,由于胚胎样本稀缺,通过类器官模型实现这一点面临额外挑战,这些模型通常缺乏立体组织,在类器官内部和类器官之间存在显著异质性。
近日,苏黎世联邦理工学院在Nature biotechnology发表题为Multimodal spatiotemporal phenotyping of human retinal organoid development的研究文章,开发了一套工具来可视化祖细胞和神经元的位置,每个类器官和初级组织中细胞外和亚细胞成分的空间排列以及全局图案。此外,还生成了一组单细胞转录组和染色质可及性时间进程数据集,并推断出类器官发育背后的基因调控网络。将基因组数据与空间分割的细胞核整合到一个多模态图谱中,以探索类器官图案和视网膜神经节细胞(RGC)的空间邻近区域,突出了参与RGC细胞死亡的途径,并显示视网膜类器官中的镶嵌遗传扰动为细胞命运调控提供了见解。
1) 研究团队首先建立了视网膜类器官时间序列(6、12、18、24和39周)和成年人类视网膜原代组织的多重蛋白质图谱,开发了一套工具包来可视化前体细胞和神经元位置、细胞外和细胞内组分的空间排列以及每个类器官和原代组织中的全局图案。通过在组织切片上执行迭代间接免疫荧光成像(4i),团队获得了细胞类型、亚细胞结构和组织结构的高分辨率空间表示,应用无监督机器学习对像素进行聚类形成多重组织单元(MTUs),实现了组织成分和结构的详细表征。
2) 研究者开发了一种计算方法(Laminator)来从多重蛋白质图谱中重建类器官层状结构动态。该方法建立了围绕类器官的轮廓,垂直定向相邻的层状窗口,量化信号,分析窗口异质性,并应用图嵌入和扩散分析进行轨迹重建。通过这种方法,研究团队观察到视网膜类器官发育的几个阶段:早期阶段G2/M相细胞丰富,核定位于外表面;随后,前体细胞开始分化为视网膜神经元,形成神经丛层;晚期阶段,光感受器发育并建立神经元和胶质细胞分化,类器官组织结构逐渐接近原代视网膜组织。

图1 高通量免疫组织化学揭示了发育中视网膜类器官和原代人类视网膜的跨尺度特征
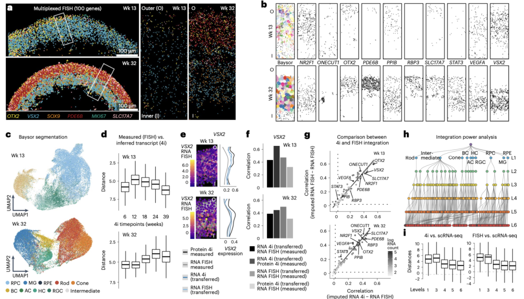
3) 研究团队生成了视网膜类器官发育(6-46周)的单细胞转录组和染色质可及性时间序列数据集,推断了类器官发育的基因调控网络。他们整合了来自22个时间点和四种人类iPSC系的212,781个单细胞RNA-seq和151,684个单细胞ATAC-seq数据,使用"多组学元细胞"方法结合RNA和染色质信息,识别出视网膜祖细胞(RPC)分化为各种终末细胞类型的轨迹,包括杆状细胞、锥状细胞、双极细胞、水平细胞、无长突细胞、视网膜神经节细胞(RGC)、Müller胶质细胞和视网膜色素上皮细胞。
4) 研究者将基因组数据与空间分割的细胞核整合到多模态图谱中,探索类器官图案和RGC空间微环境,突出了RGC细胞死亡相关通路。他们发现在6周的类器官中RGC出现,12周时丰富,但18周后几乎消失,与当前视网膜类器官方案的已知缺陷一致。空间邻域分析显示某些RGC微环境位于类器官内部,呈现细胞死亡特征,包括强烈的Hoechst染色和细胞核碎片化。转录组分析确定了两种主要RGC类型,突出了细胞保存或细胞死亡诱导的潜在通路,对人类视觉疾病如青光眼有意义。

图2 视网膜类器官中的复用空间转录检测使多模态整合评估成为可能
5) 最后,研究团队通过在类器官中进行TF基因组的镶嵌扰动,验证了基因调控网络分析的预测。他们针对视网膜发育中重要的五个转录因子(OTX2、NRL、CRX、VSX2和PAX6)进行了池化功能缺失实验,发现OTX2缺失细胞显示最强效应。OTX2调控子区分于正向调控杆状细胞、锥状细胞和双极细胞相关基因,OTX2缺失导致RGC、水平细胞和无长突细胞表达模块富集,光感受器和双极细胞表达模块减少,与其作为视网膜神经元身份调控者的已知角色一致。
这项研究建立了一个全面的视网膜类器官数字地图,将蛋白质表达、基因表达和染色质可及性与空间结构相整合,为理解人类视网膜发育和疾病提供了强大工具。研究成果在几个方面具有重要意义。首先,它展示了4i在发育中类器官组织上的应用,证明这是一种灵活、稳健和高分辨率的方法,可用于描述类器官细胞组成和结构。通过开发Laminator算法,研究者能够重建组织发育动态,提供人类视网膜类器官层状发育动态的高信息内容空间表示。
其次,该研究通过单细胞多组学分析深入了解了视网膜各类细胞的分化轨迹和调控网络,揭示了特定细胞类型的标记基因和调控区域,这对设计针对基因治疗的细胞类型特异性驱动子有重要价值。多模态整合为探索基因调控和空间特征协变提供了新方法,同时细胞邻域分析可用于任何细胞类型或空间域。
第三,该研究展示了类器官内镶嵌扰动实验的潜力,为人类视网膜神经发生提供了新见解,证实OTX2在维持视网膜神经元身份中的关键作用。这种方法可应用于其他发育中的类器官系统,为探索组织结构、理解组织发育动态、评估与原代组织的一致性以及量化疾病或其他扰动条件下的表型提供思路。
总体而言,这项工作是朝向虚拟人类视网膜类器官的重要进展,为理解人类视网膜发育和疾病机制提供了新工具,并为类器官研究领域提供了可应用于其他发育类器官或模型系统的创新分析方法。
常见细胞污染类型如何辨别及预防解决方法:细胞培养中常见的生物污染类型有7种,分别是细菌污染,支原体污染,原虫污染,黑胶虫污染,真菌污染,病毒污染以及非细胞污染,真菌污染来源,一般是来自实验服,并且具有气候性,多雨······
细胞聚团的原因分析及如何避免:培养物中细胞可能聚集的一些原因包括:1.过度消化、2.环境压力、3.组织分解、4.过度生长、5.污染等;如何避免聚团细胞的生成;首先确认当前细胞生长密度及状态,80%左右的生长密度即可进行······
细胞有空泡原因分析及解决方法:出现细胞空泡情况有1.细胞老化2.培养液错误配制;3.细胞消化时操作不当;4.污染等等,如细胞老化,解决方法,原代细胞使用较低代次进行实验,传代细胞避免传代次数过高···
细胞半换液和全换液操作步骤:第一种方式:细胞全换液;如果是贴壁细胞,可以用全量换液法,直接吸去全部旧培养基,补充足量新鲜完全培养基;第二种方式:细胞半换液;"细胞半换液"又称"细胞半量换液",即弃掉一半旧的培养基,再······
细胞生长缓慢的可能原因有哪些:细胞培养外部因素包括细胞培养基的配方和质量问题,培养条件不理想,污染问题,细胞自身因素包含细胞的健康状态,细胞密度过高或过低,细胞老化现象,细胞特性,当细胞生长出现缓慢的问题时,我······
常用胰腺癌细胞株动物模型及胰腺癌细胞株有哪些:胰腺癌研究中常用的动物模型主要包括化学物质诱导胰腺癌动物模型,基因工程胰腺癌小鼠模型和胰腺癌移植模型,常用的胰腺细胞株MIA-PACA-2人胰腺癌细胞,Capan-2人胰腺癌细······
产品规格:1*10^6
¥3000
产品规格:1*10^6
¥3000
产品规格:1*10^6
¥3000
产品规格:1*10^6
¥3000